
导读:东风悦达起亚第一工厂将于本月底停工,经改造升级后以长期租赁的形式为华人运通“代工”生产新能源汽车;吉利控股集团宣布旗下浙江钱江摩托股份有限公司和哈雷戴维森股份有限公司达成合作;庞庆华因个人原因辞去公司董事长、董事会战略委员会主任委员及总经理职务,王玉生暂代董事长之职……
东风悦达起亚沦为“代工厂”
6月17日,悦达集团、东风悦达起亚、华人运通宣布战略合作。未来,华人运通的首款车型将在东风悦达起亚生产,并计划于2021年量产销售。
今年1-5月份,东风悦达起亚整体销量为12.87万辆,同比下滑11.4%。据悉,东风悦达起亚位于江苏省盐城市的第一工厂将于本月底停止生产,经改造升级后以长期租赁的形式为华人运通“代工”生产新能源汽车。
事实上,东风悦达起亚在中国有三家工厂,年产能总计达89万辆。第一工厂于2002年投产,主要生产狮跑和智跑两款车型。由于第一工厂将为华人运通“代工”,原产车型转移至第二工厂生产。
点评:起亚在中国会“凉凉”吗?
吉利将携手哈雷造摩托
6月19日,吉利控股集团宣布旗下浙江钱江摩托股份有限公司和哈雷戴维森股份有限公司达成合作,将在中国推出一款小排量摩托车,并计划于2020年底之前通过哈雷戴维森在中国的经销商进行销售。
双方将共同在中国市场推出338cc高端小排量车型先行销售,并陆续向亚洲其他市场推出。
点评:哈雷受关税之苦,李书福仗义伸手。
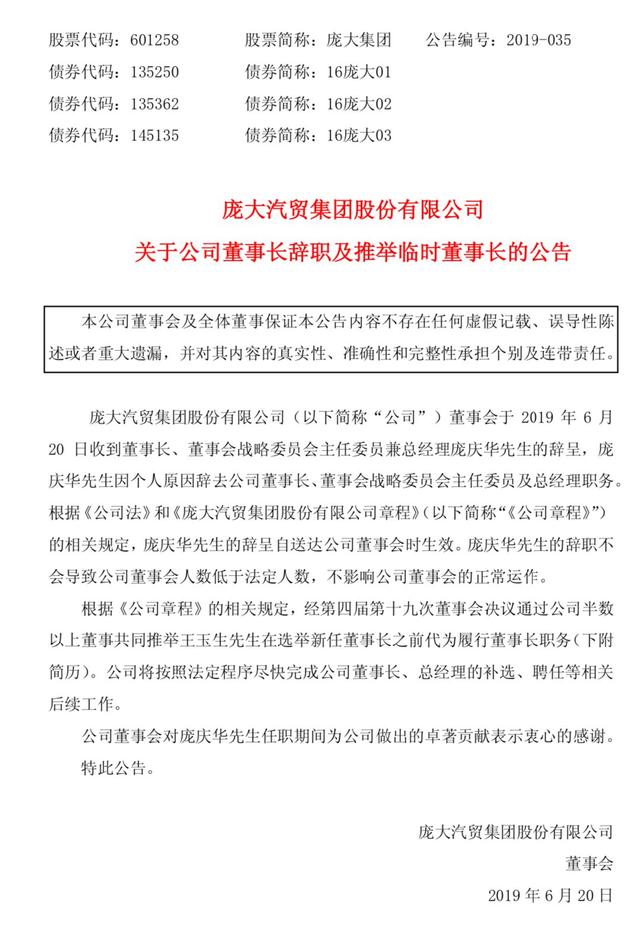
庞庆华辞职,庞大还姓庞么
6月20日,庞大集团发布《关于公司董事长辞职及推举临时董事长的公告》。公告内容显示,收到董事长、董事会战略委员会主任委员兼总经理庞庆华先生的辞呈,庞庆华先生因个人原因辞去公司董事长、董事会战略委员会主任委员及总经理职务。 辞呈自送达公司董事会时生效 。
根据《公司章程》的相关规定,经第四届第十九次董事会决议通过公司半数以上董事共同推举王玉生先生在选举新任董事长之前代为履行董事长职务。
点评:换个掌舵人能盘活“庞大”么?
江淮答复上交所问询,再获7876万元补贴
6月19日,江淮汽车发布《关于上海证券交易所年报问询函回复的公告》。公告内容包括公司经营情况、业绩情况、资产情况、现金流情况等方面。
其中,销量下滑与行业大环境分不开关系,公司销量降幅大于汽车行业降幅,主要是受 SUV、中重型货车等细分车型下降的影响。
2018年公司乘用车毛利率受市场价格调整、促销力度、成本波动和新能源补贴退坡 综合影响,下降7.13个百分点,一是因为调低销售价格、加大促销力度,以应对终端销量低迷的不利情况;二是新能源补贴退坡、补贴技术标准提高,公司不断对新能源产品进行技术升级和产品更新,新能源成本上涨;三是受销量下滑影响,乘用车产能利用率下降,2018年产能利用率为45.03%,同比下降4.35个百分点,导致分摊的单位固定成本增加。
公司2018年坏账损失3.77亿元,其中:应收账款坏账损失3.74亿元,占坏账损失总额的99.21%,且较2017年增加1.93亿元;单项金额重大和账龄组合应收账款计提坏账损失共计3.63亿元,占坏账损失总额的96.46%,且较2017年增加1.33亿元。由此可见,2018 年应收账款计提坏账损失金额较大是公司本年度坏账损失同比大幅增长的主要原因,且其增加主要体现在单项金额重大和账龄组合应收账款计提的坏账损失金额较大。
6月20日,江淮汽车发布《关于获得政府补助的公告》称,截至2019年6月19日,公司及控股子公司累计收到与收益相关的政府补贴7876万元人民币(不含公司前期已披露政府补贴)。
点评:补贴不过是毛毛雨,收益还要从产品入手。
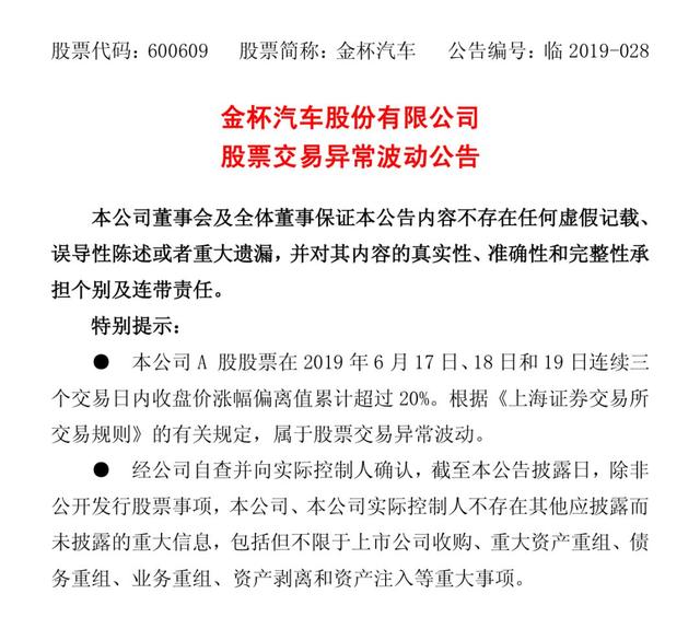
金杯汽车交易异常波动
6月19日,金杯汽车连续发出两份公告。据《涉及诉讼公告》显示,因金杯车辆“以资抵账”并未到位,被告金杯汽车作为被告金杯车辆的股东出资不到位,依法应当对被告金杯车辆的债务在出资不到位范围内承担补充赔偿责任。
据《股票交易异常波动公告》显示,金杯汽车股份有限公司A股股票在2019年6月17日、18日和19日连续三个交易日内收盘价格涨幅偏离值累计超过20%。根据《上海证券交易所交易规则》的有关规定,属于股票交易异常波动。
经公司自查并向实际控制人确认,截至本公告披露日,除非公开发行股票事项,本公司、本公司实际控制人不存在其他应披露而未披露的重大信息,包括但不限于上市公司收购、重大资产重组、债务重组、业务重组、资产剥离和资产注入等重大事项。
点评:警惕!
理想汽车C轮融资 王兴领投3亿美元
6月17日,有消息称,美团点评创始人王兴有意向理想汽车投资3亿美元,其中美团点评旗下龙珠资本出资1500万美元,王兴个人出资2.85亿美元,2.85亿美元中有3500万美元将用于购买老股。目前,双方尚未签订协议。
据了解,理想计划本轮融资5亿多美元,理想汽车创始人李想个人投资近1亿美金。同时,理想的老投资人经纬、首刚基金、蓝驰创投也会跟进。另外,头条也在本轮融资中放进了约3000万美金。完成融资后,理想估值接近29亿美元。
点评:造车似乎也变成“拿钱买门票”的游乐场所了。
恒大再投1200亿在沈阳建新能源基地
6月15日,恒大集团对外宣布,与沈阳市人民政府签订战略合作协议,将投资1200亿在沈阳建设新能源汽车三大基地等项目。
在此之前的6月11日,恒大集团刚刚宣布与广州市人民政府签署战略合作框架协议,投资1600亿元在广州南沙建立包括整车、电池和电机三大生产基地。
点评:难道许家印造车是认真的?
工信部排查新能源汽车安全隐患
6月17日,工信部发布《关于开展新能源汽车安全隐患排查工作通知》。通知要求各新能源汽车生产企业对本公司生产的新能源汽车开展安全隐患排查工作。
点评:安全,必须是前提。
自动驾驶进程集体喷发
继特斯拉宣布将在中国正式开始推送最新版本的自动辅助导航驾驶之后,多家企业集体在本周发布自动驾驶研发进程信息。
华为正与欧洲、日本和中国的汽车厂商合作,计划最早于2021年推出自动驾驶汽车。华为正为多家合作企业提供人工智能支持,其中包括德国大众旗下的奥迪、广汽丰田、北京新能源汽车和长安汽车。当前,华为等制造商正专注于实现L4级别的自动驾驶。
沃尔沃汽车与优步推出两家联合开发的自动驾驶量产车。两家公司2016年签订了一项联合工程协议,并开发了几款原型车,旨在加速自动驾驶汽车的开发。本次推出的沃尔沃XC90 SUV是第一款与优步自动驾驶系统相结合的量产车。
雷诺-日产联盟与谷歌母公司Alphabet旗下自动驾驶部门Waymo签署独家协议,建立合作伙伴关系,合作开发无人驾驶移动出行服务,使用自动驾驶汽车在法国和日本运送乘客及货物。最初该联盟将侧重于在法国和日本提供无人驾驶服务和送货服务,但未来可能会扩展到不包括中国在内的其他市场。
吉利集团已选定Zenuity公司作为其辅助和自动驾驶软件的首选供应商。Zenuity是沃尔沃汽车和瑞典科技集团Veoneer组建的合资企业。Zenuity CEO称,只有3-5款第一代自动驾驶软件平台能够存活到下一个十年末,Zenuity希望成为其中的一个,而当前大约有40个这样的平台。
点评: 2020年之后,自动驾驶车型会呈现出井喷式爆发?
文字为【汽车K线】原创,部分图片来源于网络,版权归原作者所有。本号文章,未经授权,不得转载,违者必究。









