骨质疏松症是中老年人的常见病,据统计我国60 ~ 69岁老年女性的发生率高达50% ~ 70%,老年男性发生率为30%。今天我们主要谈谈中老年人如何预防骨质疏松。 在谈如何预防之前,我们有必要先了解一下,为什么会有骨质疏松的情况出现,骨质疏松是怎么造成的。
什么是骨质疏松?
骨质疏松症说白了就是人体骨头中的骨量减少了,骨组织内部细微结构被破坏而使骨骼的脆性增加,易产生骨折。通俗的说,就好比木质房梁被白蚂蚁掏空了。但这个过程非常缓慢,因此初期通常没有明显的临床表现,故被称为“寂静的疾病”、“静悄悄的流行病”及“沉默的杀手”。

什么原因会造成骨质疏松?
骨骼由胶原蛋白和非胶原蛋白制成,并且含有大量的钙元素。体内的钙质是相对稳定的并具有动态平衡的特点,如果饮食中摄取钙不足或某些因素影响钙的吸收,血液中需求的钙就会从骨骼中获取,骨钙的流失导致骨骼强度和质量的降低,最终会导致骨骼变薄、脆弱和骨质疏松。同时钙的吸收需要维生素D的帮忙,因此维生素D的摄入不足也是骨质疏松的原因之一。造成骨质疏松的高危因素还有体力活动少,过量饮酒,吸烟,饮过多含咖啡因的饮料,营养失衡,蛋白质摄入不足,高钠饮食及低体质量。
如何改变生活方式防止骨质疏松的发生?
我国《原发性骨质疏松症诊疗指南(2017)》建议,预防骨质疏松,生活方式的调整包括:
(1)加强营养,均衡膳食;
(2)充足日照;
(3)规律运动;
(4)戒烟;
(5)限酒;
(6)避免过量饮用咖啡;
(7)避免过量饮用碳酸饮料;
(8)尽量避免或少用影响骨代谢的药物。
饮食上建议摄入富含钙、低盐和适量蛋白质均衡膳食,推荐每日蛋白质摄入量为0.8~1.0g/kg体质量,比如对于一个60kg的人来说,每天蛋白质摄入量为48g~60g。
如何获取钙?
获得足够的钙的最佳方法是均衡饮食。乳类及其制品是膳食钙的最好来源,牛奶中不仅含钙丰富,且钙磷比例适宜,是人体补钙的最佳来源,具体来说,每天早餐喝一杯牛奶(200~250ml),午餐加一小杯酸奶(100~125ml),即可达到300g的推荐摄入量,不习惯喝牛奶的也可以直接用同等分量的酸奶来代替;其次,豆制品也是含钙量较高的食物,豆腐干、豆腐丝、素鸡等含钙量也比较高,每天吃200克北豆腐或者100克豆腐干,大约可以提供300多毫克钙;再有就是贝类、连骨小鱼、虾皮、深绿色叶菜和菜花、芝麻或芝麻酱、水果中的山楂,均可提供总量可观的钙元素。
如何获取维生素D?
维生素D在食物中的含量很低,单靠食物补充一般很难满足人体的需要。充足日照可以促进体内维生素D的合成,建议上午11:00到下午3:00间,尽可能多地暴露皮肤于阳光下晒15~30 min (取决于日照时间、纬度、季节等因素),每周两次,在进行日照时,尽量不涂抹防晒霜,以免影响日照效果。但需注意避免强烈阳光照射,以防灼伤皮肤。
维生素D的食物来源:
添加了维生素D的牛奶、酸奶等乳制品
鲑鱼、金枪鱼和鲭鱼等深海鱼制品
蛋类食物制品
规律运动为什么能帮助我们预防骨质疏松?
首先,户外活动能够更好地接受紫外光照射,如上所述,有利于体内维生素D合成。其次,适量运动对维持骨量和提高骨密度均有较明显的作用,运动不仅可延缓骨质疏松发生时间,也可减轻骨质疏松程度。坚持适当的体育锻炼有助于增强机体反应性,提高肌腱和韧带顺应性、延伸性和柔软性,改善平衡功能,减少跌倒风险,降低骨质疏松所致骨折的发生率。所以,适当运动能帮助我们预防骨质疏松。
中老年人如何运动?
适量运动对维持骨量和提高骨密度均有较明显的优点,老年人预防骨质疏松症的最佳运动是负重运动,包括步行,远足,慢跑,爬楼梯,打网球,跳绳和跳舞;其次,是抗阻运动,即利用肌肉力量来增加肌肉质量的活动,包括俯卧撑、哑铃、杠铃、举重等,这些运动有助于强壮骨骼,对老年人也有额外的好处,因为锻炼可以增加肌肉力量,协调和平衡,并维持更好的整体健康。其它还有我国的传统体育运动,如太极拳,太极剑,五禽戏、八段锦等,以及瑜伽、舞蹈和兵乓球等。但注意如果已经患有骨质疏松症、患有心脏病或肺病的人以及在大部分成年期尚未开始锻炼的人,应该在开始任何锻炼计划之前咨询医生和专业人员。
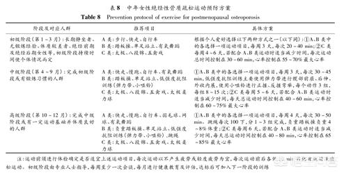
老年人每天户外锻炼1~2次,每次1小时左右,以轻微出汗为宜;或每天至少六千步。注意每次运动要量力而行,强度不要过大,运动持续时间不要过长,可以分多次运动。总之,规律功能锻炼的方式、时间、频率、强度、组合,要遵循个体化,尤其在高龄老人,功能锻炼要以保护残存功能和残存功能的发挥为目标。2015年我国出台《运动防治骨质疏松专家共识》,其对中老年运动预防骨质疏松设定了比较具体的方案。
为了预防骨质疏松,需要补点什么吗?
正如我们前面所述,钙和维生素D摄入不足会导致骨质疏松的发生,所以骨健康的基本补充剂就是钙剂和维生素D。
钙剂: 2018年版中国居民膳食营养素参考摄入量建议50岁以上人群每日钙的推荐摄入量为1000 mg(元素钙)。尽可能通过饮食摄入充足的钙,饮食中钙摄入不足时,可给予钙剂补充。营养调查显示我国居民每日膳食约摄入元素钙400mg,故尚需每天补充元素钙约500~600mg。注意补充钙剂需适量,超大剂量补充钙剂可能增加肾结石和心血管疾病的风险。目前不推荐所有年龄段的人群在没有理由的情况下普遍补充钙剂。
目前市场上钙剂产品根据钙源主要分为无机钙和有机钙两大类,同一种钙源又有多种剂型,有胶囊,冲剂,片剂,液体剂型等。
无机钙临床应用的主要是碳酸钙,在所有钙剂中其含元素钙量最高,是目前使用较广泛而且性价比较高的钙补充剂,它还具有作用强,服用量少等特点,但需胃酸参与,常见不良反应为上腹不适和便秘等。
有机钙主要有葡萄糖酸钙、乳酸钙和枸橼酸钙,此类钙剂代谢不需胃酸的参与,含元素钙量低,具有水溶性较好,适用于胃酸缺乏的患者,胃肠道不良反应小,作用缓慢、服用量大的特点。
对于同一种钙剂不同的剂型来说,老年人适于服用液体剂型,因为液体剂型在口服药物中吸收最好,以弥补老年人胃肠道吸收能力的不足。
怎么服用钙剂?
钙剂采用分次服用比一次服用吸收好,对胃酸分泌正常的人群在两餐间服用可减少食物对钙吸收的干扰,对胃酸缺乏者不宜空腹服用。建议如果药品说明书已注明服用方法的,按说明书服用,如果药品说明书没有注明,则以清晨和临睡前各服用1次为佳,若是采用一天一次的用法,则建议每晚睡前服用为佳。还要注意的是服用钙剂不要用茶水送服,因为茶叶中含有鞣酸,会和钙结合影响钙元素的吸收。对于需长期补钙者,以间歇补钙为佳,每服用钙剂2个月,则停服1个月,如此重复循环服用。
维生素D:在我国维生素D不足状况普遍存在,2018版中国居民膳食营养素参考摄入量建议,50-65岁人群推荐维生素D每日摄入量为10μg(400IU)。65岁及以上老年人因缺乏日照、以及摄入和吸收障碍常有维生素D缺乏,推荐每日摄入量为15μg(600IU);如果从日光照射和食物中获得的维生素D不足,需进行维生素D添加补充。在预防骨质疏松方面维生素D要不要补充其实还没有非常令人信服的定论,但目前许多研究认为维生素D的缺乏会造成或加重某些疾病,如:糖尿病、肥胖、抑郁症等,所以对于高危人群建议评估骨质疏松风险和营养摄入的情况,如有必要根据临床判断,适量补充维生素D。
敲重点
中老年骨质疏松的预防需要通过综合措施来实施,提倡合理的膳食结构、规律和适合的运动;同时改变不良生活习惯,不滥用药物;在不缺乏的情况下通过额外补钙和维生素D并不能获益,但是根据个体情况维持正常的摄入仍然是必要的。我国中老年人群中的流行病学研究还不充分,所以补充也要个体化。合理补充是其基础,通过早期、合理补充钙剂和维生素D,减少或延缓骨质疏松的发生,从而提高中老年人的身体素质和生活质量。
(由“问药师”团队任耘药师供稿)







