
平行病例属于叙事医学的范畴,关注文本的书写,强调医生去倾听病人的感受,并审视自己的医疗服务。曾有医生表示:平行病历的书写不仅是一种能力的表现,更是修炼医生人文素养的一件实实在在的工具。平行病历的意义在于连接医学与人文。
双体实验室今天给大家推送的《平行病历的主要内容和书写意义》一文,作者以首都医科大学宣武医院神经外科549份平行病例为样本,发现平行病历的意义不仅提高书写者的医学人文素养,对于书写者以外的其他医生、科室领导、医院管理者和医学教育工作者也有很多现实意义。
平行病历的主要内容和书写意义
文/陆夏、肖倩倩、凌锋
推动医学人文发展是提高医疗质量、改善医患关系的重要举措,叙事医学被认为是医学人文落地的可操作方法,在近几年被越来越多地提倡。平行病历的定义是一种不同于标准病历、以一般性语言书写医疗过程记述,目的是使医生思考和理解患者的经历感受,达到与患者更好地共情,并反思自己的临床实践[1]。书写平行病历是践行叙事医学的方式之一[2],在实际操作中,平行病历的主要内容有哪些,国内至今鲜有报道。本研究对首都医科大学宣武医院部分平行病历的内容进行分析,旨在弥补国内这方面数据的不足,为推广平行病历写作提供参考。
材料和方法
首都医科大学宣武医院神经外科自2013年开始大力推行平行病历书写,截至2019年4月,共积累了3043份平行病历,其中本科室医生、研究生书写的有990篇,来自进修医生的有2053篇。由于平行病历书写制度自2014年开始稳定,成为住院医师和研究生的培训要求之一,又在2018年时有明显变革,为保证书写平行病历时外部条件的同质性,尽可能减少干扰因素,本研究选择性纳入了2014年-2017年共549篇本科室住院医师和研究生书写的平行病历进行内容分析。除了上述的制度原因,还考虑到住院医师和研究生都处于成长过程中,且在本科室内都至少经历3年的工作或学习。而进修医生在本科工作的时间从3个月到1年不等,因而普遍缺乏平行病历写作经验,加之他们工作状态比较特殊,如不出急诊、处理患者过程中不承担首要责任等,因而没有将他们书写的平行病历纳入分析。
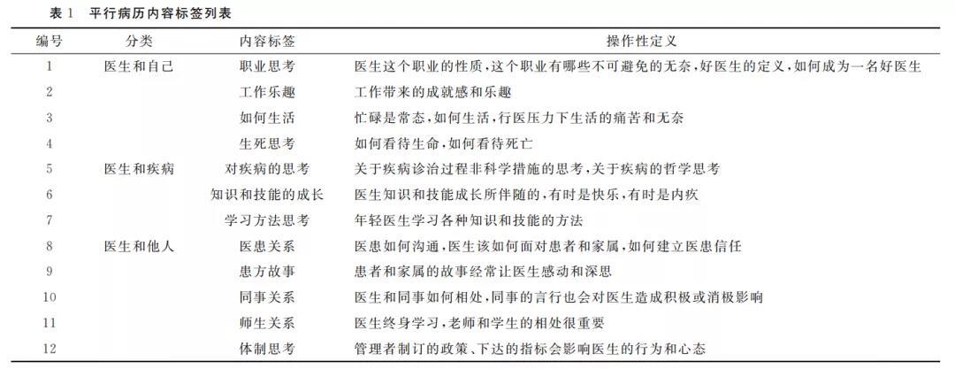
为便于统计,应用统一的内容标签对每篇叙事病历的内容、主旨、意义等进行概括是必要的。标签制定主要参考了北京大学医学人文学院郑国等[3]所发表的文章。由于宣武医院神经外科对平行病历的定义更为宽泛,郑国等应用的内容标签并未能覆盖全部叙事病历的内容,最后,研究者结合宣武医院神经外科的医学人文理念后,制定表1所示的内容标签。12个内容标签可分为医生和自己、医生和疾病、医生和他人三个分类。每篇叙事病历只能有1个标签。
设定积极和消极两个心态水平,积极指医生的心态是正能量的,包括开心、平静、有信心等,或虽然故事发生时不开心,但在平行病历中认为所叙述的困难是可以克服的,未来是光明的;消极是指医生心态是负能量的,包括愤怒、伤心、无奈等。
设定关键词来反映影响故事发展或激发作者思考的关键因素或主要问题,每篇2个-5个,不预设范围,设定比较自由。最后分析仅统计出现频次比较高的关键词,目的是了解哪些事情容易给医生留下深刻印象。
结果
内容标签的统计结果见表2。频次较高的内容标签依次是医患关系(33%)、职业思考(19%)、患方故事(16%)和体制思考(9%)。
根据一级内容标签统计的心态水平见表3,其中部分内容统计了消极水平的百分比。总体的消极百分比为21%。2014年-2017年,平行病历心态水平为消极的比例总体呈下降趋势。
关键词统计中词频最高的50个关键词见表4。“急诊”是最高的,“信任”居第二位,接下来3位-10位依次是小儿、年轻、沟通、无奈、恶性肿瘤、费用、理解、安慰。
讨论
严格来说,本研究所纳入平行病历的内容范围已经超过了经典的叙事医学定义[4-6]。宣武医院神经外科的平行病历是医生对行医过程中触动较深之事的记录、情感的表达以及科学之外问题的思考,而不仅仅局限于叙述患者就医。但这些内容毫无疑问都在医学人文思考和讨论的范畴。
本文设定了三个类别的12个标签、2个心态水平来分析平行病历内容,这些标签可以覆盖所有平行病历的内容。但也有不足的地方,例如,还可以将“医患关系”的情形进行细分,从而更好地了解临床工作中医患关系。
内容上,医患关系的标签出现频次是最高的,提示处理医患关系是最需要医生人文素养的事情,这和所有人的预期相符。从2014年-2017年,关于职业思考的平行病历比例呈下降趋势,关于体制的思考则呈上升趋势。某种程度上可以反映宣武医院神经外科年轻医生职业困惑在减少。关于患方故事的病历比例则无明显变化趋势,这提示患者带给医生的感动和启发是常在的。关于体制的思考排在第四位,这让人有些意外,毕竟年轻医生不但工作繁忙,学习任务也很重,怎么会有时间去思考那些自己无可奈何的体制问题?但细想也可以理解,一线医生在工作中会面对很多矛盾和纠结,想做的事情经常不能做,而这些无奈经常是体制造成的。
心态上,总体的消极百分比为21%,提示神经外科工作虽然辛苦,但年轻医生们的心态并不算差。2014年-2017年心态水平为消极的比例总体呈下降趋势,这是一个令人欣喜的现象。关于“体制思考”的平行病历消极百分比(51%)高于其他内容类型,提示目前的医疗体制总体是让年轻医生失望的。患方故事的消极百分比为27%,提示患者或家属的故事除了带给医生很多感动和启发,也可以带给医生比较强的负能量,如有老人病重而子女不和,病重患者仍有希望救活但家属却不积极。在中国,神经外科这个专业还有一些让年轻医生忧虑和不满之外,如工作压力大、培训时间长、手术风险大等,本研究中,职业思考的消极百分比为22%,提示宣武医院神经外科年轻医生的心态并不差。医患关系为18%,提示在宣武医院神经外科,医患交往中正能量还是远超过负能量。
关键词上,和故事起因相关的关键词中,急诊、小儿、年轻、恶性肿瘤、费用、重症和并发症是最高的。其原因不难理解,急诊一直是医患冲突频发的地方;小儿和年轻人身患重病往往会获得医生更多的关注和怜悯;中枢神经系统的恶性肿瘤大多治疗起来费用高、风险大,同时预后往往欠佳,患者和医生都容易面临两难境地;在目前医疗体制下,经济条件不好的家庭,对费用会非常在意,医生治病必须考虑费用,而且患者欠费时是医生去催缴,这使得医患容易发生冲突;重症患者家属心态紧张,治疗经常面临两难的情况,容易爆发冲突;出现并发症容易使患者和家属产生不满情绪。
“信任”高居第二位。信任不但是医患关系最需要的状态,还是医生们做好自己工作最重要的鼓舞,在很多篇平行病历中出现类似这样的语句:患者的信任是对医生最强的鼓励。其他反映医患关系处理的关键词出现频次也很高,包括沟通、换位、理解、安慰、耐心。行医过程中,无私的亲情、坚贞的爱情让年轻医生感动,患者和家属的乐观、坚强、勇敢让年轻医生敬佩,患者对生死的态度给年轻医生带来启发,词频统计也反映了这一点,这是“医生在治愈患者的同时,患者也在治愈医生”的体现。
可见,阅读和分析平行病历有很多现实意义。阅读一位医生的平行病历,可以走进他的内心世界,学习其思想和成长心得。分析多个医生的平行病历,还可以了解到年轻医生的烦恼、不满、诉求等,帮助科室领导更好地因材施教,让年轻医生更好地成长。医院管理者往往不直接面对患者,分析平行病历内容可以帮助他们了解到哪些情形最容易出现医患矛盾,进而改进管理措施。医学教育工作者也可以通过这些信息更好地制定医学人文教育内容。
分析平行病历的心态水平在一定程度上可以反映医生对某些方面问题的困惑度和满意度,这是教育者、医院管理者了解年轻医生的一个新途径。
设定关键词的目的是了解故事或思考的起因,由于故事起因难以一概而论,故关键词没有像内容标签那样预设范围,各个关键词也没有可操作性定义,故这部分信息的主观性较强。多名研究者共同设定能减少这种主观性带来的偏倚,但因条件受限,本研究未采用这种方法,这是本研究的主要不足之处。
结论
书写平行病历是促进年轻医生践行叙事医学、提高医学人文素养的可行方法。宣武医院神经外科的平行病历内容中,关于医患关系、职业思考、患方故事和体制思考的内容是最多的。对于书写者以外的其他医生、科室领导、医院管理者和医学教育工作者,阅读和分析平行病历有很多现实意义。
参考文献
[1]郭莉萍.叙事医学及其在临床医学的实践[J].中华骨与关节外科杂志,2017,10(6):488-491.
[2]韩启德.叙事医学让医学人文走向临床[J].中国医学人文,2018,4(9):10.
[3]郑国,郭莉萍,李芳,等.基于平行病历分析的医学生职业身份构建研究[J].中华医学教育杂志,2018,38(4):583-587.
[4]王一方.叙事医学:从工具到价值[J].医学与哲学,2018,39 (5A):5-10.
[5]邓蕊,梁辰.医学伦理学视角下探讨叙事医学的平行病历[J].医学与哲学,2018,39(7B):17-20.
[6]满强,杨晓霖,王宏.临床医师的基本功:叙事医学知识和能力[J].医学与哲学,2016,37(6A):32-36.







