用精细的过程管理模式提供优质的服务
用先进的地理信息技术推动社会的发展

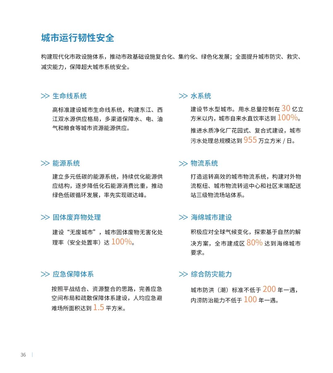
建立国土空间规划体系并监督实施是党中央、国务院作出的重大部署。为落实“多规合一”改革要求,按照国家统一工作部署,深圳市组织开展了《深圳市国土空间总体规划(2020-2035年)》的编制工作,前瞻描绘2035年深圳城市发展的空间战略蓝图,为建设中国特色社会主义先行示范区、创建社会主义现代化强国的城市范例、实施综合改革试点提供坚实的空间保障。
目前规划已形成草案,为广泛凝聚社会共识,现面向社会公众公开征询意见。草案公示时间为2021年6月11日-2021年7月10日,共30天。社会各界可在深圳市规划和自然资源局网站(网址:http://pnr.sz.gov.cn/)、深圳市规划和自然资源局微信公众号上查阅,相关意见可通过发送电子邮件、邮寄信件等方式提交。
电子邮箱:ztghc@pnr.sz.gov.cn
邮寄地址:深圳市福田区红荔西路8009号规划大厦502室
深圳市规划和自然资源局总体规划处 邮编:518034
附件:《深圳国土空间总体规划(2020-2035年)》(草案)公示读本.pdf
深圳市规划和自然资源局















































