
✪ 王杰、赵硕琪
福州大学人文社会科学学院
(本文原载《青年研究》2021年第1期)
【导读】近年来“小鲜肉”层出不穷,“男色经济”成为新消费景观。越来越多人在问:这是女性权利的成功,还是资本收割的成功?
本文研究发现,男性性别的商品化,与“粉丝经济”大有关联,背后的动因在于:一是女性对男色审美的公开化。女性在网络世界获得更多表达的自由和空间,而女性消费能力的提升也让市场开始迎合女性,生产出符合其审美的男星。因而男色经济的兴起是男色审美与资本运作结合的产物。二是情感代入。粉丝与男星建立虚拟线上的亲密关系,愿为明星事业发展出力,消费动机强烈。三是粉丝组织化,粉丝群体的层级压力,使粉丝消费成为一种标定身份、获得群体认可的必然路径。
作者认为,作为男色经济消费者的粉丝正成为网络时代的“免费劳工”。其一,粉丝往往被裹挟着难以自制地进行消费,这不仅不是“女权的胜利”,反而让女性沉迷于虚拟狂欢,消解了女性权利的意义。其二,男性偶像被打造为完美神话,身陷崇拜性消费中的粉丝的自我价值反而被矮化了,一旦偶像人设崩塌,粉丝信仰也可能遭遇危机。其三,粉丝群体卷入资本游戏中,违背了粉丝组织化的初衷,最终被收编为利益链条的一环。作者指出,在“男色”盛行的时代,消费者应保持理性,寻回作为消费者的自主性,避免无形中成为任由资本摆布的消费机器。
本文原载《青年研究》2021年第1期,原题为“新媒体时代男性的性别商品化及其动因”,文章仅代表作者本人观点,供诸君思考。
新媒体时代男性的性别商品化及其动因
近年来,越来越多的高颜值男明星出现在荧屏之上,“小鲜肉”层出不穷,男性的性别商品化成为一种新的消费奇观。随着韩流文化进入中国市场,一众打扮时尚、样貌帅气的偶像开始为大众所熟知,Super Junior、EXO等形象俊美精致的年轻男团吸引了大批粉丝。2018年以来,“偶像练习生”“创造营2019”“青春有你”“以团之名”等男团选秀节目不断涌现,开启了男明星本土化、批量化生产的进程。从选拔、培训、造星,到出唱片、开演唱会,再到综艺、影视、代言、周边商品,围绕男明星形成了完整的产业链。一时间,“小鲜肉”充斥各类媒体,不断制造出热门话题,“男色”大有盖过“女色”之势,男性性别商品化的时代已然到来。
作为相异的两性,男性与女性始终处于一种“看”与“被看”的模式之中。一直以来,女性更多地处于“被看”的位置,女性姣好的面容、凹凸有致的身材出现在各类媒体之上,被男性观看、审美和消费。然而,随着女性教育程度和收入水平的提高,女性购买力不断提升,“她消费”成为一股新的消费浪潮。在新媒体时代,女性人群消费主体地位进一步确立。据环球时报等机构发布的2017年《中国女性消费调查报告》显示,中国城市女性就业比例近70%,近半数女性个人消费占家庭收入的三分之一以上。伴随着女性购买力的提高,视觉话语权力悄然发生转变,男色也逐渐变成消费品,成为被审美和消费的对象。
相比于女性的商品化,男性的性别商品化有两个明显的不同。其一,男性性别商品化中性交易的现象并不十分常见。学者一般认为男性性别商品化并不是直接地出卖和消费肉体,而更强调视觉上的审美;重点不在于身体的“实用价值”,而在于作为符号的“交换价值”。在新媒体时代,“男色”通常以图像的形式呈现和传播,在传播的过程中“男色”本身被异化为一种身体符号,从男性的身体,到服装、发型、妆容,以及性格、人设等,构成“男色消费”的话语体系。
其二,相比于女性被作为消费对象的普遍性,男性性别商品化的对象更具特殊性。他们并非日常生活中的普通男性,而更多指的是活跃在荧屏上的“小鲜肉”、男明星,是“粉丝经济”的典型体现。在大众媒介和娱乐工业的联合作用下,围绕明星偶像形成了完整的经济产业链。偶像不再是精神领袖,而成为极具消费性和娱乐性的商品。粉丝热衷于购买与偶像相关的产品,也乐于制作、分享、传播和创造与明星相关的信息和内容。男性性别商品化与“粉丝经济”有一定的相似性,但关注点从“明星”与“粉丝”的关系,进一步聚焦到“男明星”和“女粉丝”的关系。根据《2016年中国粉丝追星与生活方式白皮书》,女性在娱乐明星的活跃粉丝中占比76%,远远超过男性粉丝,“迷妹”成为追星的主力军。在男性性别商品化中,女粉丝群体展现了惊人的消费能力,在资本和媒体的推动下营造出一场又一场的消费狂欢,是一种前所未见的女性群体力量的高调呈现。
本文的分析资料来源于国内某知名男明星XZ发布的一条微博广告下的评论。该男明星以男团成员出道,后主演一部爆款古装剧,凭借阳光帅气的古装扮相获得广泛关注。同年其首部领衔主演的电影作品上映,首映日票房破亿元。在影片上映期间,其粉丝通过有组织的大规模推广、集资包场、微博抽奖等形式助推该片拿下中秋档票房冠军,展现出惊人的号召力与购买力。目前,该男明星微博女粉丝数量庞大,其在2019年和2020年发布的很多微博都获得超过百万的评论、转发以及点赞数量,人气居高不下,是如今当红流量小生的典型代表。因此,选择该男明星的微博评论作为分析资料具有一定的代表性。
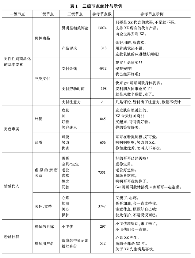
▍男性性别商品化中的两种“商品”与三类支付方式
(一)男性性别商品化的两种“商品”
1. 作为消费符号的“男色”
消费不只是对物的占有或消耗,而是指向符号的消费;消费不是直接用来满足所需,而是来创造意义。尤其是在物质产品极为丰裕的时代,不同商家的产品同质性较强,此时产品附带的文化符号就更为重要。“男色”作为重要的文化符号,成为交易的商品和被消费的对象,男性的身体成为消费的核心。正如鲍德里亚所说,身体已经成为消费社会中最美的消费品。作为审美对象,男性的颜值、身段、肌肉等“美好身体”的外在表征成为一种符号价值,得到了市场的关注和认可。
本次研究选择的微博内容中,男明星XZ发布的广告视频除了比较直白的广告宣传,没有多余的信息,也没有和粉丝进行互动,但粉丝的视觉欲望因此获得了极大的满足。视频中XZ的皮肤、笑容都引起了粉丝的热烈议论,甚至有粉丝表示将广告视频重复观看了好几遍。粉丝在评论中表达了对男星外貌的赞美,如“虽然微博里都是广告,但是因为他实在是太优越(身材和颜值)了,不仅一点都不反感,还忍不住多看几眼,而且哥哥实至名归”。“哥哥你发广告也行,就希望你天天都发,也不指望你发自拍了。”广告通常令人厌烦,但通过美好身体的展现,广告本身也成为受欢迎的消费内容,甚至被女粉丝当作满足视觉欲望的“福利”。
2. 作为“男色”附属品的实物产品
广告操弄着不同的符号,以便在出售的商品上投射意义。广告代言通过将明星与实物产品进行捆绑销售,实现了实物产品的偶像化。在广告中,“男色”符号和实物产品构成了一个同质符号网,两者之间可以交换含义并相互赋值。例如,在广告中,XZ白皙的皮肤与身体乳之间存在关联性,白皙皮肤成为产品功效的最好佐证。在评论商品时,粉丝也愿意将商品与明星联系起来,如“这个身体乳真的好香,跟哥哥一样的味道嘛”“很喜欢这个身体乳,哥哥推荐的果然是好的。”可见,粉丝通过消费行为所获得的体验并不仅仅是商品所给予的,而是男色符号与产品共同作用的结果。
在传统消费行为中,实物产品是消费的核心。如今实物产品对作出消费决定的影响似乎正在不断被弱化。微博广告中的身体乳作为实物产品,其气味、功能、品牌、价格本应是影响消费抉择的重要因素。然而,在24077条评论中,仅有313条评论讨论了身体乳产品本身。相比于粉丝对男明星颜值和身体的赞美,关于产品本身的评论数量可以说是极少了。有粉丝评论:“已安排上,就是莫名地想买这个,终于理解什么是爱屋及乌了。”“爱屋及乌”较为准确地描述了很多粉丝的心态,实物产品似乎已经无足轻重,成为“男色”消费的附属品。男色消费中对物的消费区别于一般物的消费,就在于其对物的消费是与“男色”紧密捆绑的,“男色”成为消费行为的重要诱因。
(二)男性性别商品化的三类支付方式
1. 支付金钱
支付金钱是最直接的对男性的消费。例如,出资看男星的演唱会,购买写真集、音乐专辑、周边商品等。在本文材料中主要体现为购买男明星代言的商品。从表1可知,就购买产品情况来看,直接表达购买产品意愿的有4912条,占到了所有评论的五分之一左右。可见很多粉丝在看到男明星为某品牌代言之后是会当即作出消费决定的,而且她们热衷于将已经购买的信息反馈在评论中,以证明自己的购买力和对某明星的关注度。通过购买男星代言的商品,能够突显男星的商业价值,为男星带来经济收益。除了不菲的代言费,很多商家还为明星定制了特殊购买通道,可以便利地统计从明星推广渠道购买商品的数量,代言的男星可以从中获取直接的经济收益。

2. 支付劳动时间
“时间就是金钱”,劳动时间可以作为一种可以交易的特殊“货币”。在男性性别商品化中体现在粉丝并没有直接支出金钱,而是心甘情愿地成为“免费劳工”,消耗个人的时间,利用自己的社会资源为男明星推广宣传。在本文中,具体体现在粉丝自愿推荐亲朋好友购买、助力商品宣传等方式,力图增加代言商品的销量,提升男明星的商业价值。很多粉丝自己购买了明星代言的产品,还要拉动亲朋好友一起购买,例如,参考点“哥哥,支持你,我已经够白了,但是还是去买了哈哈哈,还叫我同事一起买”。有相当一部分粉丝会主动帮明星宣传代言商品,这一部分粉丝在宣传的同时往往会以一个tag(即微博平台的“话题”“分类标签”)为前缀,这么做可以让相关信息更容易被官方推荐或被用户搜索到,增加该话题的阅读总量。粉丝将此类提升明星流量的行为称为“做数据”。“数据”是流量时代明星影响力的重要证明,无论是广告主还是影视资源,都倾向于选择具有高流量的明星。为此,粉丝开始主动承担为偶像做数据的任务,她们以“数据女工”自称,实际上成为资本游戏中的“免费劳工”。通过新媒体,粉丝不再是单纯地追随偶像崇拜的消费者,而是系统地、直接地参与粉丝文化生产活动的“生产性消费者”,通过非物质劳动,为商品增加情感和文化价值。粉丝自发帮助明星宣传其代言的商品,高频率地转发和评论相关的微博,从而形成声势浩大的宣传场面。
3. 支付注意力
与前两者不同,第三类消费者既未支付金钱,也未支付劳动时间,而仅是作为信息的客体和受众,支付了自己的注意力。在信息爆炸的互联网时代,眼花缭乱的信息争抢人们的眼球,注意力成为稀缺资源。谁能获取注意力,谁就成为市场的宠儿。明星作为万众瞩目的焦点,自然是注意力经济的核心,也成为承载商业信息的最好载体。在微博评论中,粉丝从广告中观看男星的颜值、身材,从中获得享受,同时也贡献了自己的注意力,为男明星积累了“流量”,间接导致代言明星和商家从中受益。在“流量即是金钱”的时代,粉丝对明星的关注即是男明星商业价值的来源。
▍男性性别商品化的动因探析
本文从粉丝的微博评论出发,从粉丝的角度探究男性性别商品化的发生机制。
(一)男色审美:注意力经济与消费缘起
1. 始于颜值:“男色”成为吸引注意力的绝佳载体
粉丝在表达对明星的喜爱时常常会引用这样一句话:“始于颜值,陷于才华,忠于人品。”可见,明星的高颜值是吸引粉丝关注的初始因素。粉丝会“沉迷”于偶像的颜值。“美即是好”的刻板印象使粉丝将明星美好的外表与其他那些令人愉快的特质相联系。女粉丝聚集在一起分享男明星精致的个人照片,也会去搜集男明星的影视作品来制作混剪。男明星的任何一个身体部位都有可能成为粉丝之间热烈讨论的话题,粉丝也常常以“腹肌控”“手控”“喉结控”“睫毛控”等词汇来表明自己对明星某个身体部位的偏爱。XZ的腰和笑容就曾上过微博热搜引发千万讨论和阅读,促使不少路人成为他的粉丝。有女粉丝这样评论道:“哥哥的腰,夺命的刀!XZ的笑,上瘾的药!”女粉丝毫不避讳地欣赏、赞美男明星的“男色”,甚至产生一些较为露骨的幻想。在流量时代,“男色”成为吸引稀缺注意力的有力武器。
男性性别商品化是粉丝对男明星的“凝视”。“凝视”是一种暗含着人的权力与欲望的观看方式,“凝视”的主体是拥有权力与欲望的一方,“凝视”的客体则是被他人权利与欲望操控的一方。女性审美对男明星的形象塑造有着明显的能动作用,市场越来越重视女粉丝的喜好,从而生产出越来越多符合女性审美的男明星。以XZ为代表的一众广受追捧的“小鲜肉”,他们皮肤白皙、体形纤瘦、妆容精致,迎合了现代女性观众的审美偏好,成为这个时代审美转变的风向标。在材料中,“可爱”一词出现了423次,“好看”一词出现了151次,这类较多用来形容女性的词汇,如今也成为男性的形容词。
在注意力经济的逻辑下,男色作为吸引注意力的绝佳载体,成为男性性别商品化的开端。关于男色审美有两个不同层面。首先是女性对男性审美的公开化。在互联网时代,女性获得了更多表达的自由和空间,以往被压抑的对男性美好容貌的喜爱和追求得以公开展现。女性的审美表达从私域到公域的转变,是男色之所以能够成为吸引注意力最佳载体的基本条件。其次,男性作为审美客体,开始按照女性的审美塑造自身形象。女性消费能力提升,让市场力量开始迎合女性,生产出符合女性审美的男明星。由此,围绕男色审美形成了消费方和生产方,两者的结合使得男色审美成为一种潮流。
2. “男色广告”:现代世界的完美神话与女粉丝的消费狂欢
本文选取的微博是XZ代言身体乳的视频广告,视频的重点不在于产品的功能介绍,而在于XZ本人的身体展现。身体乳是浴后涂抹在身体上的乳液,具有补水、美白、滋润的功效。在传统观念中,女性是身体乳的主要消费人群,也较多由女性来广告代言。不过,近年来,男明星代言女性用品的案例越来越多,例如,木村拓哉代言口红,鹿晗代言面膜等。这一方面是由于男明星白皙的皮肤、精致的妆容确实能展现护肤品、化妆品的效果,但更主要的原因是男明星流量巨大,数量众多的女粉丝愿意为其代言的产品买单。
粉丝这样评论道:“长得这么俊的人,你说啥就是啥!!!买买买”“买不买你说了算。”甚至还有这样的评论:“真是奇了怪了,怎么我一个女生看他代言博朗都想买剃须刀了呢。”“听话”的粉丝见证了男明星强大的市场号召力。值得一提的是,很多粉丝并不是第一次购买XZ代言的产品。一次又一次的购买见证了男明星在粉丝消费中的核心地位。
“男色广告”的兴起是男色审美与资本运作结合的产物。“男色”的魅力被资本力量察觉和利用,男明星不断地被包装成文化符号迎合女性消费者的喜好,以供女性消费。广告则将审美与消费连接,使得男性性别商品化成为可能。在广告视频中,男明星在化妆和摄影技术的加持下展现出无可挑剔的外表,再加上优秀、努力等人设的修辞,男明星成为现代世界的完美神话。男明星的完美形象满足了女粉丝的幻想,让女粉丝沉浸其中。当男明星出现在粉丝的视野当中,用温柔亲切的语气推广产品时,产品本身的价值已被明星的“男色”光辉所覆盖。“男色”喧宾夺主,促使女粉丝产生消费欲望,陷入了消费的狂热。
(二)情感代入:虚拟的亲密关系与消费动力
1. 沉迷幻象:虚拟的亲密关系
通过分析女粉丝对男明星的称谓发现,大多粉丝称呼XZ为“哥哥”,此外还有“宝贝”“老公”等亲密称呼。有意思的是,材料中“坚果”一词出现了352次,如“我要变坚果”“今天是羡慕坚果的一天”“XZ怀里的坚果”等。经查询得知,XZ有一只名叫“坚果”的猫,女粉丝将自己幻想成XZ的猫,进而想象如猫一般躺在XZ怀里。粉丝将自己代入虚拟的亲密关系之中,情感需求得到满足,甚至沉溺于这样一种虚拟的亲密关系当中无法自拔。为了不断地壮大核心粉丝群体,明星在社交平台时不时地发放所谓的“粉丝福利”,通过“宠粉”不断为粉丝提供能够证明她们“与偶像处于一段亲密关系之中”的凭据。身处于这样一种虚拟的亲密关系之中,粉丝在微博评论中表达了对明星的关怀和支持,如“心疼”“注意休息”“加油”等共计3747个参考点。粉丝毫无芥蒂、毫无保留地共同诉说对明星的仰慕,对明星关怀备至、赞不绝口。
当明星在为自己代言的商品宣传时,粉丝会在第一时间响应支持,为了让明星看到自己的热情,粉丝往往会在极短的反应时间内做出消费抉择并反馈在微博评论里。购买男星代言的商品,也是在同时购买与明星发生近距离接触的机会。例如,有粉丝评论,“Get哥哥同款沐浴乳=和哥哥一起泡澡”。粉丝通过购买代言商品从而获得了使用“同款”的体验,与明星发生了想象中的虚拟接触。一个访谈对象说到,“偶像是我开心的来源,看到他我就有了好心情。既然我享受了他的好处,那我就愿意为他消费。”
当粉丝在现实生活中缺乏亲密关系,无从寄托自己的情感时,很容易将喜欢的明星当成情感寄托的对象,明星成为陪伴着粉丝的熟悉而遥远的幻象。以往因缺乏沟通渠道,粉丝对明星是一种单向且遥远的仰慕。借助新媒体,粉丝可以轻而易举地进入微博窥见明星的日常生活,明星也可以通过微博与粉丝进行对话,这使得两者的距离得以拉近。通过购买明星代言的产品,粉丝进一步强化了和明星的情感连接。在这种虚拟关系中,粉丝得以享受精神上的快乐,获得情感上的满足。
2. “事业粉”:陪明星创业的角色代入
粉丝中有一类粉丝被称为“事业粉”。这类粉丝非常关心明星的事业发展,对明星资源获取、业务发展、业界口碑、获奖成绩等方面的信息非常关注,有一种“陪明星创业”的心理。对这类粉丝来说,明星为品牌代言既认可了明星目前事业上取得的成绩,也是一次增加明星曝光率从而吸引更多广告商投资的机会。为了让明星获得更多的发展机会,粉丝会尽力购买明星代言的产品。例如,某位粉丝在评论中写道:“这个我买得起!买买买!把它买断货让大家看看我们小Z的带货能力!哈哈哈。”
艺人经纪公司通过包装和引导,让粉丝觉得明星是弱小的,能够帮助明星事业发展的只有粉丝,借此引发粉丝的同情与爱惜。在这种引导下,粉丝的影响力被认可和放大。明星在拍摄产品广告的时候,背熟广告词是基本要求。如果在拍摄时看提词板被观众发现,至少证明明星在敬业方面还有待提升。在材料中,有不少评论提及XZ在偷看提词板,但是,粉丝对此毫不在意,反而评论道:“哥哥在看提词板,好可爱。”由此可见粉丝对明星持有非常宽容的态度,她们不是站在明星对立面,而是与明星站在一边,共同面对商家和市场。
在“流量时代”,流量数据成为明星影响力的证明,代言商品的销售成绩则成为衡量明星商业价值的重要依据。粉丝也因此被卷入明星相关的产业链中,成为“免费劳工”和最狂热的消费者。为了明星能够在娱乐圈一帆风顺,粉丝挺身而出,为明星的事业发展保驾护航。她们付出了大量的时间和精力向他人“安利”偶像及其代言的产品,肩负着帮助偶像发展事业的使命感,并试图在此过程中证明自己存在的价值。而明星事业的成功、影响力的扩大,也让粉感到与有荣焉,认为这是对自己审美趣味的肯定和“有眼光”的证明,粉丝由此得到心理安慰。
(三)粉丝社群:粉丝的身份认同与消费压力
1. “小飞侠”:粉丝的社群归属与身份认同
如今娱乐圈内的明星都有或多或少稳定的粉丝群体,每个粉丝群体都有属于自己的名字。在微博评论中,XZ的很多粉丝自称“小飞侠”。“小飞侠”原指小说人物彼得·潘,其原著小说多次被翻拍为动画片和动画电影。XZ曾画过一张小飞侠披着红斗篷的图,寓意是小飞侠逆风飞翔,无所畏惧。之后,“小飞侠”成为XZ粉丝的代号。粉丝认为“小飞侠”象征着勇气和不服输的精神,以及粉丝对XZ坚定的陪伴。可以说“小飞侠”这一个粉丝名的背后凝聚了千千万万的粉丝力量。
除了“小飞侠”的统一名称,很多粉丝的微博用户名也与XZ相关。例如,“心系XZ先生”“满脑子都是XZ吖”“关于XZ先生满是喜欢”,此类直接表达XZ粉丝身份的用户名屡见不鲜。公开展示粉丝身份的用户名,不仅表达了粉丝的身份认同,也降低了粉丝间相互识别的成本,有利于社群共同体的形成。一位访谈对象说道:“我认识了很多一起追星的姐妹,而且这些姐妹都很优秀,可以互相学习、分享生活,有人和你有相同的喜好我会觉得很幸福,会有一种归属感。”
粉丝基于喜欢同一明星,形成趣缘虚拟社群,以同一个粉丝代号自称,构建并维系着一个有秩序的粉丝文化世界。虽然粉丝之间年龄、职业、学历都各不相同,但因为讨论偶像的话题而有了共鸣,产生了强烈的社群归属感与认同感。粉丝之间的密切接触与协作使群体内情感愈发浓烈,粉丝在群体中获得了加倍的追星快感。群体内的集体认同和狂热气氛裹挟着粉丝,让她们“心甘情愿”打开自己的钱包为明星消费。此外,粉丝社群更为重要的意义还在于实现了粉丝的组织化,粉丝学会了凭借集体的力量支持明星。依托“粉丝应援会”等新型组织,粉丝为明星打榜应援,有规模、有纪律的粉丝团体甚至比明星的经纪公司还要高效。
2. “大粉”与“白嫖粉”:粉丝层级与社群压力
当红流量明星的粉丝后援会内有着系统的管理层级,处于中心地位的粉丝被称为“大粉”,具备较大的号召力。“白嫖粉”则是指那些虽然喜欢某明星,但没有为其花过钱或提供其他实际支持的粉丝。“嫖”字的使用虽然戏谑成分居多,但也多少透露出其中的色情意味,回应了男性性别商品化的本质。“白嫖粉”往往会受到其他粉丝尤其是“大粉”的声讨,这让没有消费的粉丝承受着巨大的压力。正如一位访谈对象所说:“饭圈有一阵子不买就是白嫖,不买就开除粉籍的言论特别多,说什么‘白嫖没有做出实际的贡献就不能算作是粉丝,就是个路人’‘不买不配当粉丝’。我很早的时候跟风过,就是被言论洗脑觉得不支持哥哥就是自己的错,心理上会有压力。”
要想融入粉丝社群,并在社群中具有一定地位,相关的消费行为是必不可少的。消费行为成为粉丝向偶像表达爱意的献祭,而消费的多少则成为社群分层的重要标准。粉丝社群围绕着明星和“大粉”,由内而外传递影响力,呈现出一个同心圆结构。在这样的层级关系中,对偶像事业帮助越大的粉丝地位越高,距离偶像的距离越近,而“白嫖粉”地位最低,处于鄙视链底层,甚至不被承认为真正的粉丝。当粉丝处于社群之中,为明星消费就成为标定粉丝身份、获得社群认可的必然路径。可见,个体归属于社群的需求,转而成为社群施加给个体的压力,驱使着个体去为明星买单。
▍总结和讨论
本文从粉丝的视角展现了男性性别商品化的内部细节。根据节点数量以及节点之间的层级关系,绘制男性性别商品化要素与发生机制图(图1)。从图中可以较为直观地看出,粉丝通过支付金钱、劳动时间或者注意力实现了对作为符号的“男色”以及与男色捆绑的实物产品两种商品的消费。在传统的消费观念当中,消费者会因为产品的功能、价格等因素做出购买决定,而男性性别商品化则以男明星为中心,大大弱化了产品本身的重要性。
男性性别商品化的动因可以简要归结如下:首先,男性性别商品化始于颜值,“男色”抓住了女粉丝的注意力,成为消费的先决条件;其次,通过在线互动,粉丝与男明星建立了虚拟的亲密关系,并愿意为明星的事业发展贡献力量,形成了强烈的消费动机;最后,新媒体环境下粉丝社群的形成,强化了粉丝的社群归属与身份认同,转而也制造出促使粉丝消费的社群压力。在三种维度的共同作用下,男性性别商品化得以发生。
从图中可以较为直观地看出男性性别商品化的不同维度及其节点数量的对比,展现了新媒体时代男性性别商品化的特征。第一,“男色”评价节点数量远远大于实物产品评价数量,突显“男色”在消费行为中的重要性,与之相关的实物产品则沦为“男色”的附属品,这与传统的对“物”的消费存在显著差异。第二,在支付方式中,支付劳动时间成为新媒体时代男性性别商品化的一种新现象。粉丝积极投身到明星及其产品的宣传中,成为网络时代的“免费劳工”,她们既是生产者,也是消费者,更为深层地嵌入到明星经济的生态循环中。第三,在动因探析中,情感代入有11298个节点,远远超过男色审美和粉丝社群的节点。可见,男明星与粉丝之间的情感关联至关重要,男性性别商品化更多的是女性的一种情感消费。这与女性性别商品化中对具体身体、色情和性欲的强调存在显著不同。女粉丝虽然很难近距离实际接触她们喜爱的男明星,但她们每天都可以到明星微博下签到、评论,成为一种类似仪式的互动,这种互动维持了粉丝对明星的情感联结。而粉丝的消费行为如同对明星的献祭,通过奉献金钱、时间和注意力换取明星的虚拟陪伴,进一步强化了二者的情感联结。仪式性互动以及献祭式消费,让女粉丝与男明星之间的情感得以长久维系。对女粉丝来说,男明星不再是审美幻象,而成为她们的情感寄托,是她们孤独时的陪伴者、苦恼时的倾诉者、逆境中的激励者。
男性性别商品化见证了消费社会中女性购买力的崛起,在消费狂欢中女性得以释放对男色的欲望和幻想,形成独特的消费景观,也形塑了现代女性的生活方式。消费者在消费中满足视觉欲望和情感需求,获得快乐和慰藉,但也要警惕消费异化的风险。
其一,在媒体、资本和身体制造的幻境之下,消费者往往被裹挟着难以自制地进行消费。有学者认为,在男性性别商品化中,女性从审美客体转换为审美主体,张扬了女性的主体性。然而,在微博评论中不难发现,狂热的女粉丝为了男性偶像可以罔顾自己的需求为并不需要的实物产品买单。其消费行为的盲目和缺乏节制,并未能体现出女性主体性的增强和对男权的反抗。相反,狂热的女粉丝沉浸于媒介构造出的虚假的符号幻象中难以自拔,在不知不觉中被俘虏,成为被资本驱赶的“羊群”。由此看来,男性性别商品化并不是女权的胜利,反而可能让女性沉迷于视觉享受和消费狂欢,忽视了对男权的抗争,消解了女权主义的意义。
其二,男性偶像被打造为备受推崇的完美神话,在崇拜性消费中粉丝作为个体的自我价值被矮化了。对粉丝来说,其存在的价值不是内在于自身,而是寄托于其崇拜的偶像。粉丝通过献祭式的消费补偿内在的空虚、被动和孤独,在消费中识别出自身,并寻得自身的价值。然而,男性偶像的完美神话实际上是资本为了迎合粉丝需求而建构的理想符号,是隐匿了后台的前台表演,与明星的真实人格往往存在差距。伴随着男性偶像人设的崩塌,粉丝的信仰也可能会遭遇危机。明星崇拜难以为粉丝的自我价值提供坚实的基础,却容易让粉丝脱离真实的生活,沉浸在虚拟关系中,最终遮蔽自我、迷失自我。
其三,粉丝社群卷入资本游戏中,违背了粉丝组织化的初衷。粉丝组织起来本来是基于兴趣,她们在社群中分享信息,获得情感支持。然而,在资本逻辑的影响下,粉丝社群却成为利益链条中的一环。处于社群中心位置的粉丝被资本利用或收编,其情感劳动被纳入商业运作过程。而处于边缘的粉丝则可能被社群舆论绑架,在其他粉丝的压力下被迫消费,失去了消费的自主性。粉丝的情感劳动和被迫消费成为资本的盛宴,却偏离了社群的原初意义,造成了粉丝社群的异化。
综上,面对男性性别商品化中消费异化的风险,消费者应保持理性的批判与反思,理性追星、适度消费,着眼于自我发展,树立正确的消费观念,寻回作为消费者的主体性,避免成为任由资本摆布的消费机器。
本文原载《青年研究》2021年第1期,原题为“新媒体时代男性的性别商品化及其动因”,篇幅有限,内容有所编删。图片来源于网络,欢迎个人分享,媒体转载请联系版权方。



