


来源:《赣商》杂志·洞见财经
记者谢奀国实习记者云翊报道

日前,联合资信公布的《辽阳辽东农村商业银行股份有限公司2021年跟踪评级报告》称,确定维持辽阳辽东农村商业银行股份有限公司(以下简称“辽东农商行”)主体长期信用等级为A+,“16辽东农商二级”信用等级为A,评级展望为稳定。
据2020年年报显示,该行去年出现了增收不增利的现象,业务发展承压,资产质量面临下行压力,成为为数不多的资产负债双缩的银行,陷入经营困局。今年一季度财报信息显示,该行净利润0.15亿元,同比下降超8成。
在监管方面,今年该行领超百万元大额罚单,4位相关责任人共计被罚20万元。除此之外,第三大股东辽阳钢铁有限公司(以下简称“辽阳钢铁”)被列为被执行人。第四大股东同益实业集团有限公司(以下简称“同益实业”)被列为失信被执行人和被执行人。其中,同益实业已9次被列为失信被执行人。
一季度净利润同比下降84.38%
2020年,受到新冠肺炎疫情对各国经济和贸易的冲击影响,全球经济陷入衰退困境。辽东农商行资产负债双缩,业绩和资产质量均面临下行压力。
根据年报,2020年辽东农商行的资产总额为257.01亿元,较上年末减少5.53亿元,其中发放贷款140.21亿元,较年初减少11.61亿元,降幅7.65%;负债总额为236.29亿元,较上年末减少6.13亿元,其中吸收存款210.73亿元,较年初减少2.49亿元,同比下降1.17%。
联合资信称,辽东农商行的规模呈下降态势是因为受限于财政资金上收,票据贴现的兑付以及当地企业信贷需求不足等因素。
去年辽东农商行资产减值准备计提力度加大导致盈利质量的下滑。截至2020年末,该行实现营业收入7.62亿元,较上年同期增长0.72亿元,增幅10.43%;实现净利润2.17亿元,较上年同期减少0.49亿元,降幅18.42%。
而今年一季度末,该行仍然面临盈利质量下行的压力。截至一季度末,该行实现营业收入1.22亿元,较上年同期减少1.28亿元,同比下降51.26%;净利润0.15亿元,同比大幅下降84.38%。
在资产质量方面,去年该行不良贷款总额为4.16亿元,较年初增长83.26%;不良贷款率为2.82%,与2019年相比增长了1.37个百分点;拨备覆盖率为173.71%,同比下降18.01百分点;资本充足率、一级资本充足率、核心一级资本充足率分别为13.24%、10.55%、10.55%。
联合资信认为,辽东农商行资产质量面临下行压力主要因为地方中小微企业抗宏观经济周期波动的风险能力较差,贷款逾期较多,导致其不良贷款规模上升较为明显;加之,不良贷款清收处置效果一般,且展期规模较大,政策到期后或存在一定下迁压力。
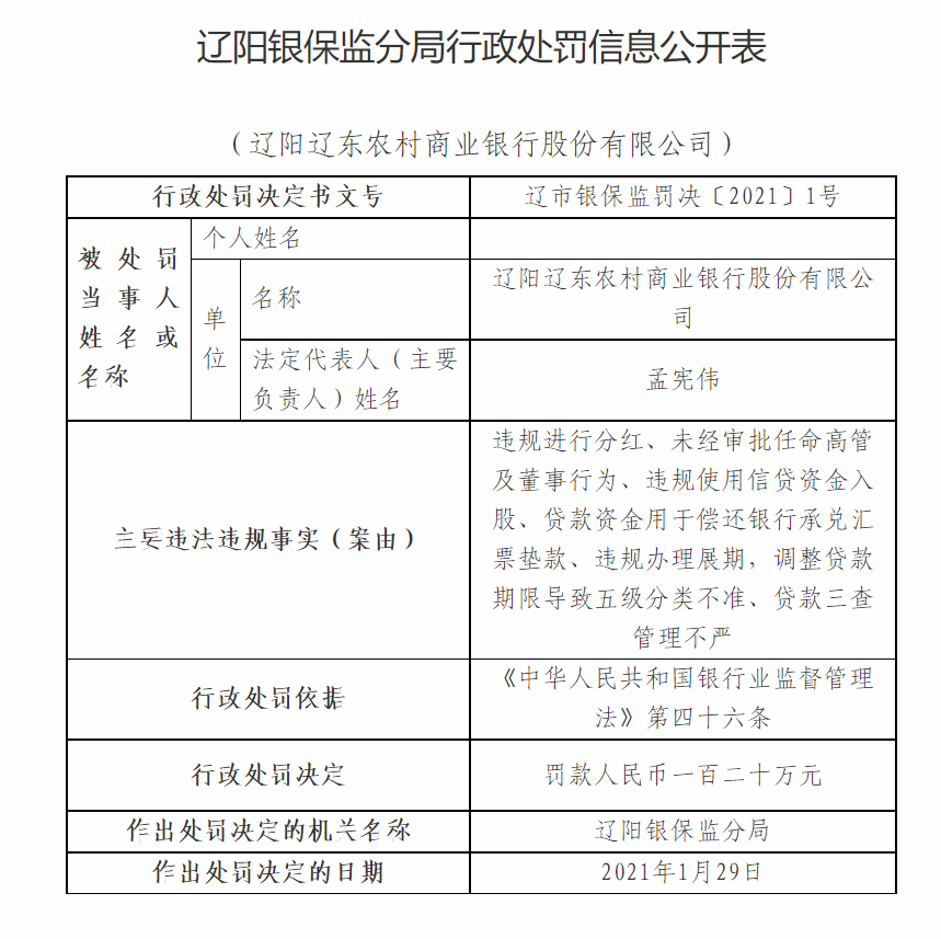
涉信贷资金入股等多项违法被罚120万元
辽东农商行在面临业务发展压力的同时,内控也出现了漏洞,收到罚金金额为120万元的处罚罚单。
2月7日,据中国银保监会消息:辽东农商行因违规进行分红、未经审批任命高管及董事行为、违规使用信贷资金入股、贷款资金用于偿还银行承兑汇票垫款、违规办理展期,调整贷款期限导致五级分类不准、贷款三查管理不严等违法违规行为被罚120万元。4位相关责任人兴成旭、刘永、孟宪伟、张连普被警告,并各被罚款5万元。





其中,孟宪伟为辽东农商行的法定代表人。其对该行违规进行分红,未经审批任命高管及董事,违规使用信贷资金入股等违法行为直接负责。
而兴成旭、刘永、张连普3人对该行违规使用信贷资金入股,贷款资金用于偿还银行承兑汇票垫款,违规办理展期、调整贷款期限导致五级分类不准,贷款三查管理不严等违法行为直接负责。
第四大股东9次被列为“老赖”
截至2020年末,辽东农商行前五大股东分别为辽宁辽鞍工程机械有限公司、辽宁前杜农业发展有限公司、辽阳钢铁有限公司、同益实业集团有限公司、辽阳芯雨禾牧业有限公司,持股比例分别为6.67%、6.13%、5.71%、4.76%、3.81%。
值得注意的是,第三大股东辽阳钢铁和第四大股东同益实业分别被法院列为被执行人和被执行人、失信被执行人。
7月2日,据中国执行信息公开网消息,辽阳钢铁被辽阳县人民法院列为被执行人,案号为(2021)辽1021执1882号,执行标的82071。

7月12日,同益实业被大连市中级人民法院列为被执行人,案号为(2021)辽02执1718号,执行标的210230585。

根据记者查询,同益实业63次被法院列为被执行人和失信被执行人,其中,有9次被列为失信被执行人。

辽阳辽东农商行成立于2013年8月,是在原辽阳县农村信用合作联社基础上组建而成的股份制商业银行。截至2020年末,辽东农商行股本为10.50亿元。截至2021年3月末,辽东农商行共设立分支机构36家。其中,总行营业部1家,支行18家,分理处17家,营业网点覆盖辽阳县及下辖乡镇区域。