2021年上半年家政行业市场规模超三千亿,重拾增长:2021年上半年中国家政服务行业市场规模达到3071亿元,已经逐渐摆脱疫情影响,重拾增长。家政服务企业数量突破100万家,是吸纳农村转移劳动力的重要行业,2020年超过三千万人通过家政服务行业获得了收入,推动家政行业的持续、健康及规范化发展,对于全面建设小康社会,推动实现乡村振兴战略具有重要的作用。
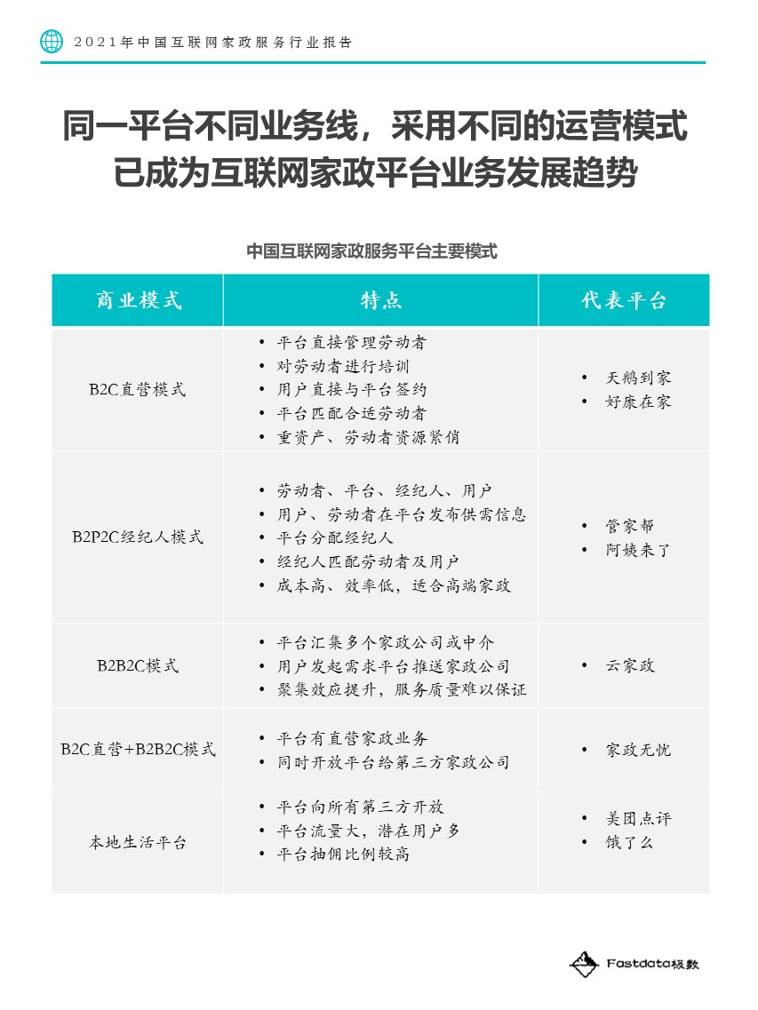
家政行业正在从“小散乱”走向品牌化、专业化及数字化:无论是传统家政企业还是互联网家政服务平台,都在快速的品牌化,头部平台的竞争壁垒正在快速形成,但家政服务行业尚未形成真正的行业领导企业,家政服务行业仍然对所有创业者开放。同时,随着国内家政雇主用户对家政服务需求的多样化,雇主要求家政服务企业可以提供更加专业化的家政服务,除居家保洁、家庭维修、月嫂等传统家政服务之外,心理服务、医疗护理及营养管理等服务快速涌现,家政服务行业对专业化的人才、专业化的服务更加期待。此外,随着家政雇主用户需求的线上化,家政服务企业的数字化转型也在快速推进,数字化运营、数字化获客、智能客服、用户分析、需求预测等在家政行业得到广泛应用。
互联网家政服务盈利模式待解,行业法制化发展迫在眉睫:用传统的互联网逻辑去做家政行业会产生较大的问题,家政行业重资产重运营,通过烧钱快速获取流量、营收注水、上市套现退出的方式很难在家政服务行业奏效,以天鹅到家为例,2018年到2021年Q1累计亏损19.65亿元,而同期的的营业收入仅为19.17亿元,烧钱效率低,引发业界质疑。对于互联网家政服务来说,通过数字化手段减少交易障碍,提高运营效率,加大专业人才的培养,持续提升用户体验才能不断提升竞争力及盈利能力。此外,培养人才及留住人才也至关重要、通过法制化及制度化手段保障劳动者的合法权益,有效遏制恶意欠薪等侵害劳动者合法权益的行为,共同推进家政服务行业法制化、专业化、数字化及可持续发展。


















































