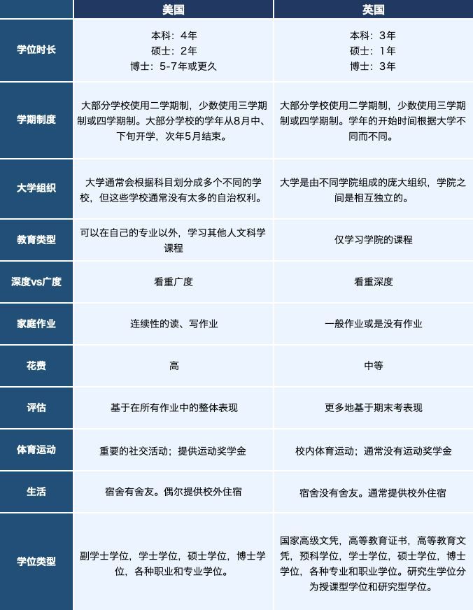
又到了让留学er忙碌的申请季,特别是英、美两个国家,每年都是申请热点,今天小申和大家探讨个轻松点的话题:在英美留学读硕,去哪个国家比较好?关于英美硕士申请的区别,在网上的资料已经很多了,还不清楚的同学可以看下。

上面这个可不是重点,因为决定去哪儿留学,是个受很多因素影响的主观问题,所以小申只从自然环境、留学花费等客观情况去对比,仅供同学们参考。
01 自然环境
大嘤帝国属温带海洋性气候,全年气候温和湿润,但常年刮大风,风大到下雨都不敢打伞的程度,害怕被刮跑,严重怀疑卷福是在室内拍的电视剧。

美国在地域上更广,和我国一样气候更为多样化,东北部可以冻成狗,西部的人还在晒日光浴,具体气候如何要看你想去哪个地区,这里就不赘述了。
02 安全系数
自由美利坚,Q战每一天,从川普大帝选举到我不能呼吸的各种新闻,让我国吃瓜群众见识了什么叫做自由,作为一个在持枪自由国家留学的亚裔,安全隐患是不能忽视的,英国的安全系数比美国相对好一点,但偶尔也有留学生被打劫的新闻。
不过话说回来,不论去哪个国家,成天炫富发朋友圈,大晚上没事往小巷子钻,不出事才是怪,保护好自己才是重点,发扬我国低调的优秀传统吧。
03 留学花费
在英国,伦敦的消费水平其实和国内一二线城市差不多,每年学费和生活费加在一起大概30-40万,一些较偏的地方20万左右也能搞定,如果你家境优渥那当我没讲。

美国的留学费用跨度会比较大,众所周知美国大学分私立和公立,私立比公立贵,而大部分好大学的都是私立,每年留学费用都在25-50万,具体费用还要看区域和学校来定,如果你成功申请去了NYU或哥大等在一线城市里的商科硕士,恭喜你要破费了。
04 当地人态度
整体而言,英国人是绅士发源国,对中国人还是比较有礼貌的,至少表面上,即使有什么也不会表现出来,而美国原本就是一个移民国家,虽然包容性较高,但有一些种族歧视的问题,大多也不是只针对中国人,懂的都懂。
05 学历认可度
很多人觉得美国研究生文凭含金量比较高,不得不承认,英国由于学制短,还没深入体验就毕业了,但为什么还是有很多人选择去英国?

除开预算原因外,正因为英国读硕学制短,可能一个城市、名人、专业、照片都可能成为去英国留学的理由,小申感觉去英更多的是为了经历,而不是学历。
看完以上对比,同学们的申请思路是不是更清晰了呢。

