当盖板玻璃、显示模组、显示玻璃电路、半导体/类半导体、通用膜材等领域质检遇上AI后,会产生怎样的“化学反应”?
10月19-21日,图麟科技将携工业级Tunicorn通用视觉平台、五大领域共计12个系列解决方案及核心智能检测产品,打卡2021深圳国际全触与显示展。而基于Tunicorn通用视觉平台,图麟科技本次展出的智能检测解决方案及产品,在解决五大领域质检痛点中,会有怎样的效果?

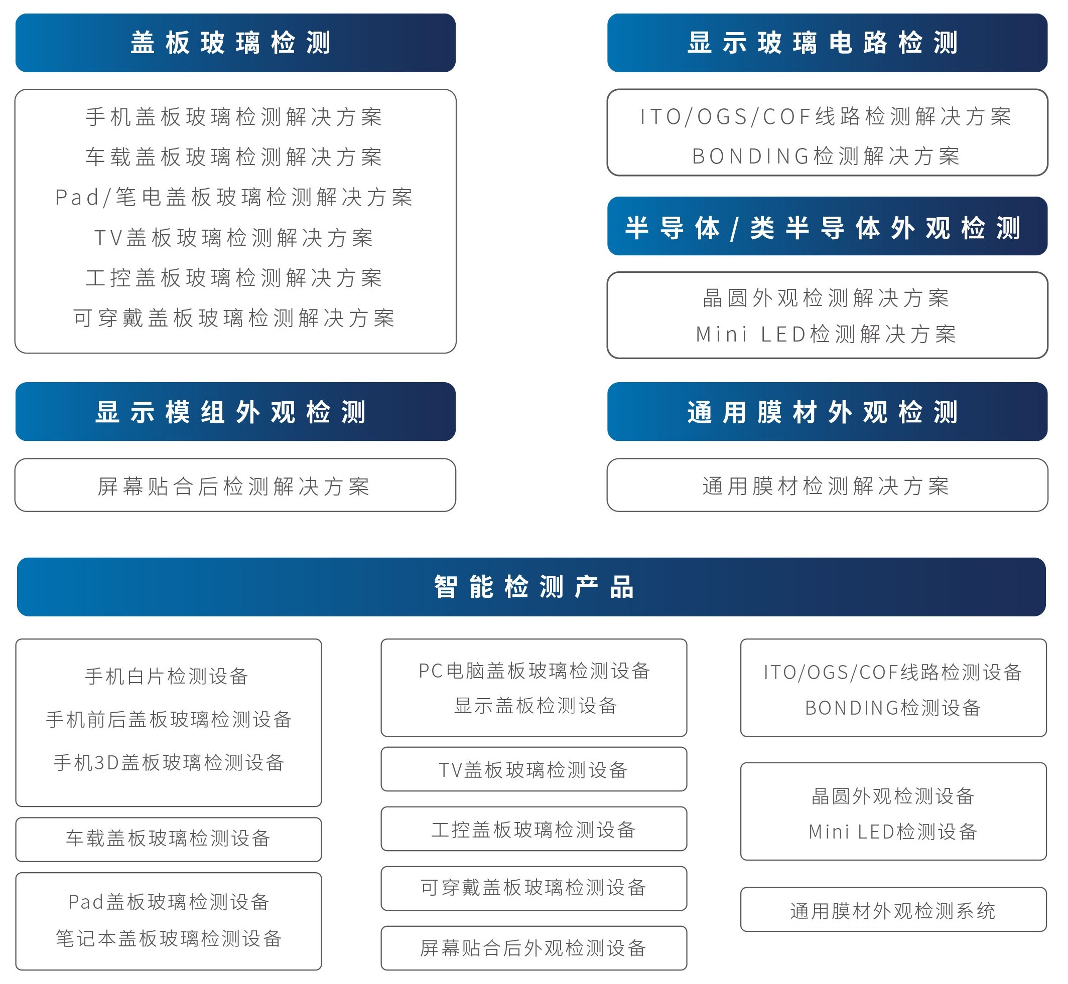
盖板玻璃领域,采用人工检测手机盖板玻璃缺陷大概35-36秒/片,检测缺陷极限为20μm,长时间疲劳工作,造成误检、漏检率高,良率不稳定;采用图麟科技手机前后盖板玻璃检测设备后,检测效率最快达到1秒/片,精度达10μm,出货良率达到99.5%以上。
显示模组领域,Pad屏产线屏幕贴合中易出现贴合偏移、气泡等缺陷,而依靠人工检测会带来灰尘等干扰;采用图麟科技屏幕贴合后外观检测设备后,可实现对贴合后固化前的面板上的各类瑕疵的一站式全检,精度达10微米,能实时将NG产品筛选出来,减少流入下一生产环节造成浪费。
显示玻璃电路领域,BONDING检测中待检物体尺寸较小,部分细小缺陷达到10μm以下,质检员检测,精度难以达标,且评判偏主观,易误判、漏检;图麟科技BONDING检测设备可实现对细小瑕疵精准捕捉、分类以及判定,并及时剔除不良,精度达到6μm,可减少了因漏检造成的损失。
半导体/类半导体领域,晶圆大规模生产和先进制程的开发,需要更加高精度、高效的外观缺陷检测设备,传统设备兼容性及抗干扰能力差,对检测环境要求高;图麟科技晶圆外观检测设备可用于检测各规格晶圆表面存在缺陷,具备自动捕捉、识别、分类细小缺陷,实时预警,剔除不良品,以及提供可视化数据报告等功能,助力晶圆出厂良率提升。
通用膜材领域,比如PVDF膜产线依靠人工检测效率低、出厂良率不稳定,以及面临用工成本攀升等痛点;图麟科技提供的通用膜材外观检测系统,配合高分辨率相机,代替人眼观察,更加安全高效,且检测精度大大提高,降低漏检率、用工成本的同时,有效保障产品出厂品质。
以上五大领域细分场景止痛、提质、增效背后,则是图麟科技自成立以来在技术突破、产品完善以及落地应用方面久久为功:技术方面,图麟科技技术团队专研深度学习算法、光学系统、机电控制、大数据等领域超过20年,在突破多个技术难点的基础上,自主搭建一套基于卷积神经网络的快速工业缺陷检测底层架构——Tunicorn通用视觉平台,并通过进一步训练适应度高的复杂模型,以解决产品多变、缺陷情况复杂、检测标准多变、数据量大、稳定性要求高等问题;产品方面,基于Tunicorn通用视觉平台,图麟科技在不断与工业产线实际需求结合的过程中,完善产品系列,并搭建智能化工厂,用于软硬一体化设备的自主研发以及组装;落地方面,组建完善的落地交付团队,既有光学系统、检测算法、机械设计、电气控制、软件开发等跨技术领域的工程师,也配置了拥有十多年从业经验的市场专家,通过高效、快捷的标准交付流程,助力十多家头部工业客户产线提质增效。

此次参展将会以不同形式全面展示图麟科技以原创AI赋能工业质检七年来,在技术、产品、落地方面取得的成果!届时,诚邀您莅临1U02展位,在了解图麟科技五大领域智能检测解决方案及产品背后的核心技术、实际效能的同时,一同挖掘AI质检在更多领域的赋能价值!

展会名称:2021深圳国际全触与显示展
展会时间:2021年10月19日-21日
展会地点:深圳会展中心(福田区老展馆)
展位号:1U02

