“我像一只猹,在瓜田里面穿梭……”
不止娱乐圈有瓜,近日《中国经营报》的连环瓜也看点满满……
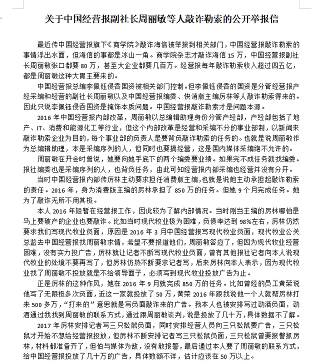
先有旗下《商学院》杂志敲诈被举报,再有中国经营报总编李佩钰侵吞国资被相关部门控制,自媒体大神刘成昆在媒体人交流群里,发布实名举报信,举报《中国经营报》副社长周丽敏、厉林下面一串“前同事”,制造负面勒索品牌而追求经济利益,现代牧业、三只松鼠、劲酒等一堆知名企业“被收保护费”。随后战火升级,周丽敏朋友圈开撕刘成昆,刘成昆立刻反撕造谣,硝烟弥漫在媒体人圈中。
以下截图还原事情原委,这场“内讧”究竟孰是孰非?各执一词的背后到底有什么故事?一起看看!

注:内容转载自网络,转载目的在于传递更多信息。如涉及作品内容、版权和其它问题,请在30日内联系作者。





