坦克300延迟交付问题持续引发业界关注。
据新京报记者调查,目前下单订坦克300在北京提车,等车周期约7-8个月。记者先后致电包括重庆、长沙、成都等城市在内的多家经销商后发现,较短的提车时间也要在3-4个月左右。据一位销售人员介绍,在坦克TANK APP内,坦克300车型的下单用户排号已超22万。
过长的等车时间让着急“尝鲜”的消费者尝试通过寻求其他方式尽快提车。除市场上出现了订单被加价倒卖的情况外,新京报贝壳财经记者近日在北京实地走访发现,在二手车市场甚至出现了坦克300二手车比新车还贵的现象。与此同时,在北京花乡二手车市场,有二手车商将坦克300的准新车加价2万-7万元对外销售。
“在4S店提了新车,直接到二手市场加价2万-7万元倒卖”
“坦克300车型确实很紧俏,虽然店内有展车,但还是要从网上下单,按订单号顺序提车。”在北京的一家WEY品牌4S店内,销售王浩(化名)向新京报贝壳财经记者表示,具体提车时间和车型详细信息均需在缴纳了定金后才能详聊。他透露,现阶段订车,等车周期约为7-8个月。
贝壳财经记者了解到,目前坦克300采用的是网上下订模式,即由消费者自己在坦克TANK APP内支付订金,下订成功后即可获得提车编号。“提车编号就是实际的排产序号,下单越早,排产越早,越有可能早点提车。”王浩解释称。

坦克300订单页面。图片来源:APP截图
除在北京地区,新京报贝壳财经记者也先后致电了包括重庆、长沙、成都等城市在内的多家经销商。虽然等车周期不一,但较短的提车时间也要在3-4个月左右。受访经销商对新京报贝壳财经记者表示,要想尽早提车,就尽快在APP内下单。“每拖一天,订单量都是在上涨的。”
山东一家WEY品牌4S店的销售李晴(化名)也建议记者先在APP内下单,她称,“订金是3000块钱,尾款是等新车到店后再选择支付方式。在厂家接单之前,3000块钱是随时可以退的,没有违约金。”
“目前我们全国各地的订单数量大概排到了22.7万号左右。”2022年1月初,李晴向新京报贝壳财经记者透露,“交车数量马上到12万辆。去除一些黄牛的虚假订单后,预计4-5个月左右可以提车。”
根据长城汽车公告披露的最新数据,2021年12月,坦克品牌单月产量为1.1402万辆;1-11月,坦克品牌累计产量为8.47万辆。坦克TANK APP内认证为官方的“坦克通讯员”账户透露,2021年12月坦克300发车1.13万辆,累计到店8.02万辆。
“火热”的现状让在4S店“一无所获”但又想快速提车的消费者将视线转移到了二手车市场。
日前新京报贝壳财经记者走访北京二手车市场发现,在二手车市场,甚至出现了坦克300二手车比新车还贵的现象。
行驶里程13000公里的坦克300越野版征服者版车型(新车价21.38万元)二手车,车商报价25.8万元;2021年3月出厂的、行驶里程近7000公里的征服者版车型,二手车商报价26万元;2021年5月出厂里程已达10000公里的挑战者版车型(新车价19.58万元),二手车商报价22万元左右。
“实打实,现在真的是市场行情价,低不了。”北京花乡一二手车商对记者表示。同样地,在新京报贝壳财经记者致电位于成都的WEY品牌4S店时,销售人员也坦言,“(坦克300)二手车加价2万-3万元的价格都很正常,二手车市场全部都是加价卖。”
此外,在实地探访过程中,新京报贝壳财经记者发现,在北京花乡二手车市场,部分二手车商手中也出现了在4S店“一车难求”的坦克300“准新车”。
“这种准新的坦克300,基本上都要加价拿车。”汽车销售行业从业者段凯(化名)告诉新京报贝壳财经记者,“准新车”是指“在4S店提车后,直接拿到二手车市场来卖”的坦克300。
二手车市场内坦克300“准新车”。图片来源:张冰摄
在北京花乡二手车市场,一辆表显里程2000多公里、车身颜色为黑色的坦克300征服者车型报价超25万元,相比于新车指导价高出3万多元。“提的新车,我从浙江开回来的。不过这个已经卖了。”车商进一步表示,“你看你要哪个配置,看中了,交订金,我让他们从外地4S店内拿车,把新车给你发过来。不过在手续上,需要上一下别人的户,提档,然后过给你。”
在另一家二手车店内,一辆100多公里、车身颜色为橙色的坦克300挑战版车型报价26.8万元,加价幅度超7万元。二手车店老板透露,“这车刚开回来没两天,都是全新的,这大灯上出厂配的塑料贴膜还没有撕掉。”为打消记者疑虑,上述二手车店老板表示,“我们这接受各种第三方检测。”
同样,在某二手车电商平台,记者发现,坦克300“准新车”单车售价也要在新车指导价的基础上加价2万-5万元不等。
加价二手车存在各种权益缺失,厂商提前上线电子合同
“这车太火了。”对于二手车市场为何会出现坦克300新车被加价转手的现象,段凯透露,新车“一车难求”,二手车商觉得有利可图,便与4S店销售经理相互勾结,原本应先交付给客户的新车转手卖给了二手车商。
在实地探访中,记者发现上述二手车商在售的坦克300“准新车”只缴纳了交强险,其余保险则需要客户自己解决。正常的家用车,车主还会购买车损险、盗抢险、附加险等车辆商业险。此外,首任车主发动机、变速器终身免费保修等权限也不受保障。
汽车行业分析师、北方工业大学汽车创新中心研究员张翔在接受新京报贝壳财经记者采访时表示,因面临缺芯、零部件供应等问题,坦克300设计产能受限。此外,作为新车型,坦克300生产线也需要一个调试的过程,这在一定程度上也制约了产能。
“这款车(坦克300)确实是很火,但不建议去二手车市场买(新车),加价太多,车况、首任车主权益也无法保证。”北京WEY品牌4S店销售王浩向新京报贝壳财经记者建议,“要不是那么着急用车,您再等等?”
事实上,除坦克300外,坦克旗下其他车型也让“黄牛”嗅到商机,被“黄牛”盯上。
在某二手市场平台,售价30.8万元的赛博朋克版本的坦克300报价32.8万-40万元不等,最高标价48万元;一个赛博朋克版本的订单在二手市场上售价5000元-50000元。
赛博坦克300。来源:网页截图
在坦克300“一车难求”的行情借鉴下,在2021年广州车展开启预售的坦克500也上演着“哄抢”的戏码。根据此前坦克品牌公布的信息,坦克500启动预售20分钟,订单量就突破1.3万;其中全国限量500辆的坦克500黑武士版车型在20分钟内全部售罄。
火爆的场景也蔓延到了二手交易平台,并出现了黄牛倒卖订单的现象。在上述二手市场平台内输入“坦克500”检索,“转坦克500订单”、“出售坦克500首批车主订单名额”、“坦克500 工厂已经排产”等上百条指标转让信息随之出现。记者发现,坦克500订单“转让费”从几百元到1万元不等,排号越靠前价格越贵;坦克500黑武士版本的订单转让价格最高甚至达到了5.99万元。
部分品牌经销商违规加价交付、黄牛加价转让订单或“准新车”的现象也引起了厂家的关注。
2021年11月27日,坦克品牌发布“关于坦克500异常订单的公告”称,“通过调查发现,订单系统中存在疑似200余例多次下单情况。”自11月28日起,对新增订单,下定人与实际收货人不匹配,且无法证明直系亲属或限牌城市车辆租赁关系的订单,认定为无效订单。
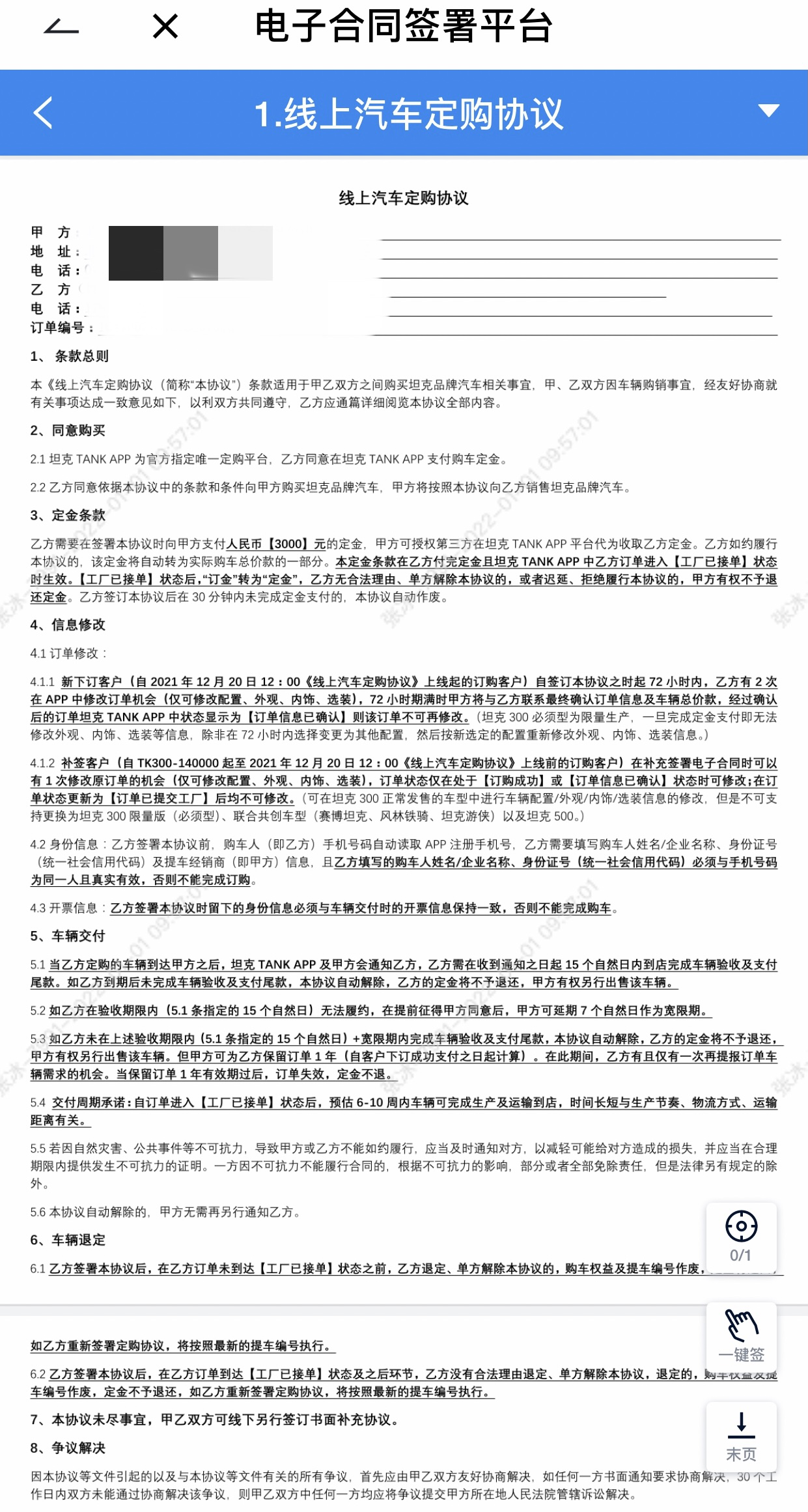
2021年12月20日,坦克品牌提前上线电子合同系统,上线后所有用户下单预订坦克300均需签订电子合同。
2022年1月,新京报贝壳财经记者从坦克TANK APP发现,选择车型、个人实名认证后,订车用户会收到一份《线上汽车定购协议》,协议内容显示,定金条款在乙方(即消费者)付完订金且坦克TANK APP中乙方订单进入“工厂已接单”状态时生效。“‘工厂已接单’状态后,‘订金’转为‘定金’,乙方无合法理由,单方解除本协议的,或者延迟、拒绝履行本协议的,甲方有权不予退还定金。”
坦克300线上汽车定购协议。图片来源:APP截图
在车辆交付方面,上述《线上汽车定购协议》显示,当乙方定购的车辆到达甲方(4S店)之后,坦克TANK APP及甲方会通知乙方,“乙方需在收到通知之日起15个自然日内到店完成车辆验收及支付尾款,如乙方到期后未完成车辆验收及支付尾款,协议自动解除,乙方的定金将不予退还,甲方有权另行出售该车辆。”
性价比拉低小众文化门槛,网红“坦克”长期表现仍需市场检验
此前市面上在售的比较受消费者追捧的越野车多是价格超40万元的海外进口车或合资品牌车型,如丰田的兰德酷路泽(也称陆地巡洋舰)、JEEP的牧马人等产品,有时也会被网友戏称为“有钱人的玩具”。改装车、赛车的成本也相对较高。
坦克300。来源:张冰摄
坦克300这款产品不仅外观复古方正,入门价格也仅需20万元。华西证券一份研报指出,坦克300对标车型为JEEP 牧马人,越野版顶配车型预售价较牧马人低60%,同时兼顾越野与豪华,同价位硬派SUV中性价比优势突出。
“与进口或合资的越野车相比,坦克300性价比较高,造型设计也符合80后、90后或Z世代喜好,所以消费者愿意去买。“张翔认为,坦克品牌抓住了年轻消费者的需求,并通过产品创新打开了销路。
在2021年上海国际车展上,坦克品牌总经理刘艳钊在接受媒体采访时曾表示,坦克300热销的原因,是开创了一个蓝海市场,它不是纯粹的越野车,而是具有兼顾越野能力与城市出行的新品类。
华创证券指出,“其中蓝海市场的坦克在平价越野车细分领域里竞争格局极好,预计随芯片问题缓解,坦克300以及其它后面上市新车型将持续爬坡上量。”
不过,“坦克潮”能否持续?坦克300上市一年以来,根据车质网信息统计,坦克300已累计投诉超30条,其中聚焦于车辆本身的问题占比超80%。这意味着这款产品的整体表现、稳定性也还需时间考验。
“坦克品牌已经开了一个好头;长期来看,若其产品不出现品质或质量问题,看好其市场前景。”张翔称。
不过,随着产能逐步释放,市面上流通的新车、二手车不断增加,市场对坦克300加价购买的需求是否会持续尚难以判断。
新京报贝壳财经记者 白昊天 张冰 编辑 徐超 校对 郭利






