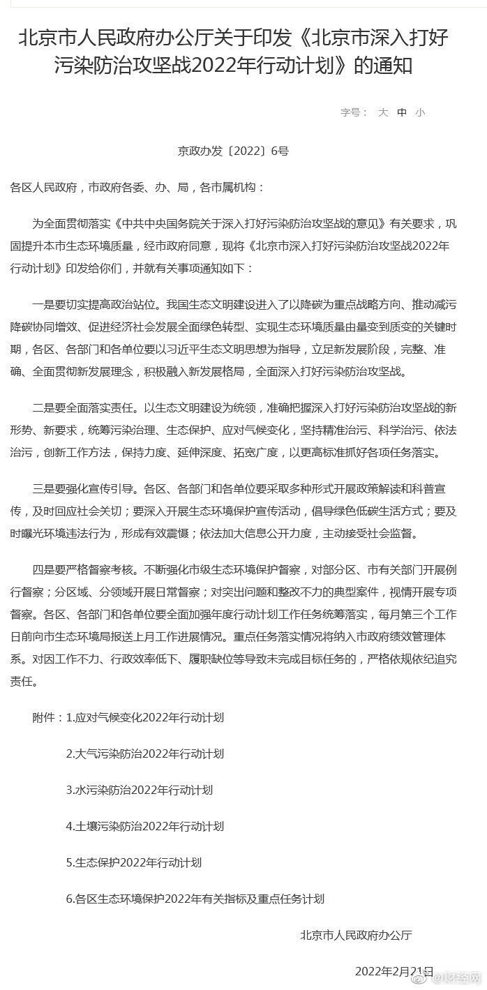
【#北京研究纯电出租车配套奖励政策#】北京市日前印发实施《北京市深入打好污染防治攻坚战2022年行动计划》。6月底前,市新能源汽车联席会议办公室牵头,对标“十四五”末全市力争累计推广新能源汽车200万辆的任务要求,制定本市“十四五”时期新能源汽车推广应用工作方案,明确目标措施。按照“时间近半、任务近半”的原则,确定2022年年度目标,并组织实施。本市将研究2022年纯电动巡游出租车推广应用配套奖励政策和研究制定网约车电动化方案。


【#北京研究纯电出租车配套奖励政策#】北京市日前印发实施《北京市深入打好污染防治攻坚战2022年行动计划》。6月底前,市新能源汽车联席会议办公室牵头,对标“十四五”末全市力争累计推广新能源汽车200万辆的任务要求,制定本市“十四五”时期新能源汽车推广应用工作方案,明确目标措施。按照“时间近半、任务近半”的原则,确定2022年年度目标,并组织实施。本市将研究2022年纯电动巡游出租车推广应用配套奖励政策和研究制定网约车电动化方案。
