我第一次听到「伦晚」这个词的时候也是一头雾水。不仅不知道「伦晚」是橙子的一种,更不知道原来春天也有橙子。在湖北有一个地方,一年四季都有橙子。而春橙伦晚这个品种就是随着秭归脐橙在国内爆火的第一个品种,也是曾经一度售价能够达到16元左右一斤,绝对可以与进口的新奇士相媲美的品种。当然,随着全国多地的广泛种植,以及秭归更多地网红脐橙品种的出现,伦晚脐橙的价格也相对平稳了。
应该还有小半个月,春橙晚就该陆续上市了。在这里也跟大家一起聊一聊咱家乡的水果——来自湖北秭归县的春橙伦晚。
一年四季有鲜橙——秭归
秭归是著名的“中国脐橙之乡” ,培柑橘历史悠久,早在两千多年前,伟大爱国诗人屈原就在故里写下了《桔颂》名篇。1995年4月,秭归县被国家有关部门命名为“中国脐橙之乡”。

秭归地处长江西陵峡畔,位于三峡工程坝上库首,长江三峡河谷地区,风景秀丽,气候独特,土壤适宜,空气清新,水质洁净,植被丰富,优越的生态环境和先进的生产技术,成就了秭归脐橙皮薄色鲜、肉脆汁多、香味浓郁、酸甜可口的优良品质。
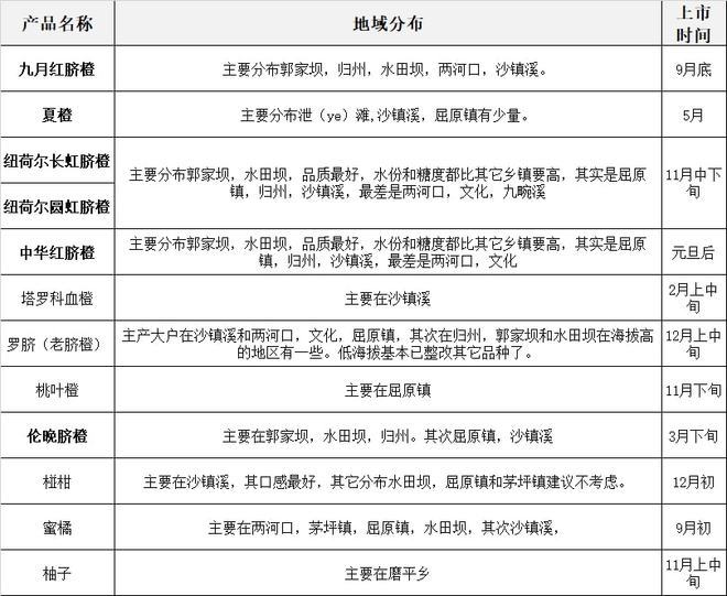
春有伦晚,夏有夏橙,秋有九月红,冬有纽荷尔。比起中国脐橙之乡这样的称谓,我更喜欢一年四季有鲜橙,这是秭归独有的特点。近一两年,九月红,中华红橙、血橙都是非常热门的品种,而纽荷尔则是众多品种里面的老牌品种,产量大,周期相对长,价格实惠。
这里简单的整理了一个表格,仅供参考。
基本上中间可能根据销售的情况,一般9月份有一个脐橙的空档期,这个时间宜昌还有一个耳熟能详的水果——宜昌蜜桔(这个后面有机会再聊)。
什么是伦晚脐橙
摁。因为它是一个晚熟的脐橙品种。
伦晚脐橙(Lane Late navel orange),又名晚棱脐橙,是华盛顿脐橙的芽变,1950年在澳大利亚选育,在澳大利亚50%的脐橙是该品种。20世纪90年代由国家柑橘产业体系首席科学家、华中农大校长邓秀新院士从美国加利弗尼亚州、澳大利亚新南威尔士州引入,1999年开始在三峡库区秭归县水田坝试验基地和兴山等地进行栽培试验,2003年又在该县邓家坡村进行高接换种建立晚熟脐橙示范园。
平均果径大,皮薄、肉紧、汁多、化渣,甜度高、可食率高(74.1%)。
解释一下化渣的意思,吃起来的口感很紧实,但是又很容易撕咬(实在找不到合适的词);平均果径和甜度是一个相对的概念。尤其甜度方面,主观来说我觉得秭归所有品种的脐橙都是带酸味的,而且只有带酸味吃起来的甜才有回味的感觉,橙子味浓。而且,随着橙子从上市到成熟,甜度会有一个酸甜到甜的过程。
伦晚的甜度有16~17°,可能目前的伦晚还很难达到。实际测量早期上市的时候12~13°,已经有很好的口感了。而且个人觉得秭归脐橙最大的特点是甜中带酸,能够有很好的回味感。
由于伦晚的生长越冬,虽然它的皮有些稍厚,但伦晚易剥皮,每一瓣果肉之间几乎没有间隙,也就是说它的内果壁很薄。内果壁很薄就意味着口感好,一大口啊呜下去全是橙肉,没有籽,也没有嚼不动的内果壁,可食用部分比例远远大于一般橙子。
2.从生长的角度
经历5个季节,是所有脐橙品种里面挂果时间最长的。挂果过冬,经历“三青三黄”,因为季节的重叠,会出现花果同枝的景象。成熟期在3月底至4月份,最佳的售卖时间4月初到5月中旬。好的伦晚一般在海拔300米以下的区域。
由于地形限制,秭归不像湖南、江西、浙江等脐橙种植大省,无法机械化耕种,也不能开货车到果园里直接拖货,种植全靠果农小规模种植,采摘全靠人力背背篓,走过山路再装车。所以经常可以在网上看到关于秭归脐橙的推荐里面,有农户一框框背着橙子的照片。
关于伦晚的价格与选购!
先说说「假秭归伦晚」
这里的真假不是绝对意义上的好与坏,只是不同的橙子在价格上面的不同。假相对于真更多的是通过外形的相似、时间的重叠,去打一个价格差。这个季节橙子除了伦晚,还有夏金、72-1,产地也不止秭归;就在湖北的长阳县、恩施巴东县都有伦晚品种的种植,可能上市的时间会比秭归的要略早一些。这个季节重庆奉节的橙子也上市。包括还有本应该下市了的老普橙,挂到了4月(又或者一些屯在冻库里面的外形相似的橙子)。
几个方面可以参考(当然,懂的人可能看外皮就能分辨)
看横切面。用于区分同季节上市的橙子。伦晚的肉质比较的紧实,所以横切面呈现的样子,中间白色的部分比较小,有的果子甚至白色区域被「挤压」到了旁边。
看新鲜度。用去区分延期摘果的老脐橙。如果是之前采摘存放,或者延期采摘的橙子,成熟度都会比较高,肉质会比较的松软。而伦晚刚刚上市,新鲜的果子果香味很浓。
尝口感。前面提到的化渣,很多橙子即便是成熟了,咬起来也有带着「丝」的感觉。
当然,只要是新鲜的橙子,口感都不会太差。
关于橙子的一些问题
1.青果的问题。
首先青果不是未成熟,而是因为采摘后环境变化出现的“返青”现象,也存在树的水份不足的情况下,树会吸收果子的水份,造成“返青”现象。这也是前面为什么会强调好的伦晚一定是低海拔,主要还是水分要充足,环境适宜果子才长得好。。
2.干果的问题。
干果问题的情况可以分为两种,一种是橙子的海拔过高造成的水分不足的情况;还有一种就是前一年的冬天受到大雪的影响,处理不及时造成的冻果情况。主要原因还是过冬的时候受了雪灾,外观无法辨别,只能切开之后才看得出来。
3.洗果的问题。
以前叫“打蜡”,正常情况下洗果是不存在安全方面的问题的,很多水果都有洗果这么一个过程。一方面是基于用户的感官需求,一方面洗果的过程也是一个机器分级的过程。最早的分级是根据果径分级,就是果子通过不同规格的孔径掉出进行分级;目前基本上都迭代成重量分级,果子在传送带上面,根据重量被“投射”到对应的框子里。
4.大小果问题。
有很多人会很在意大小果的问题,把大小果和青果一样定义为“差果”。这里其实是存在一个误解的。小果只是小,没有品质差异。相反,小果的价格相对较低,吃起来的口感可能比太大的果子更好一些。
现在秭归对于橙子的分级设别已经非常先进了,基本上不会存在重量差异太大的问题。大一点的专业合作社或者量大的供应商出来的果品已经不存在大小问题了。如果出现大小果,还有一种可能就是小果园的农户自己自产自销的,这类型的果子说不定更新鲜。只要不是送礼,就不用太纠结。
另一种情况就是,凑重量。多见于大果箱子里面,因为重量的限制,会放入一两个小果的情况。
关于果径推荐
从收果子的角度是不会做分级的,分级是收果之后的事情,这样就存在大小果的分级以及自然的损耗。然后,基于客户的不同需求,不同的果径也就对应了不同的价格。
一般60/65以下就是小果了。小果≠次果
65/70~75/80之间会被称为中果,也是个人觉得口感和外观最适合的一个果径范围。
80以上就算是大果了。大果的特点就是皮会厚一点点,如果有干果的情况,大果会更为的明显一些。
果径推荐:
如果是自己吃,推荐中、小果,从吃的角度,相对更有性价比。再次补充,小果≠次果,相反,如果有店铺能够买到新鲜的小果,绝对是性价比之选。因为统收之后,小果都是低于收果价格销售的,这绝对不是品质问题,而是需求带来的低价格。
如果是送人,推荐中果及以上,然后礼盒装或者彩盒装。总之,成本不会凭空地消失,不同的选择就会对应不同的成本。
购买推荐
一箱橙子的价格组成(电商渠道)=果子+成本(包材、快递、人工、宣传)+补贴(自己贴、平台补)一般情况,5斤装的橙子,果子重量为4~4.5斤,10斤装的橙子,果子重量为9斤。
我个人主要购买的两个渠道,一个是因为去了秭归的原因会直接从果农或者专业合作社的店里直接买(淘宝店或者微店、朋友圈等)。另一个是,银行的平台(之前有专门写过帖子讲过建行善融商城和工行融e购的活动)。这里不具体推荐店铺,简单分享几个方式。
1.朋友圈里高频刷着自家橙子的,动不动就是9图、视频+专业文案的,多半可能是分销商。大部分的专业合作社或者农户没有这个时间。
2.银行渠道绝对是购买农产品首选的渠道。很多活动都是纯补贴,这里推荐建行善融商城的扶贫购活动,可以购买后自行对比其他电商的价格和产品;还有工行融e购平台的扶贫活动。
3.官方主题活动。例如,天猫的品牌日、拼多多的扶贫活动等等。还有昨天罗老师的直播。因为疫情的关系,各大平台都在支持湖北,这些活动里面的价格都还是有性价比的。
4.如果是选择小果的话,可以考虑拼多多、淘宝店铺的走量活动。这里的逻辑其实是他们通过低毛利,甚至一定的成本做走量的操作。(这么说吧,shuadan也是有成本的)
先写到这里吧,纯手打,如果有写的不对的地方多多包涵。没有聊到的地方,咱们评论区见!
最后放一张美图镇楼。















