猕猴桃 作为一种家喻户晓的水果,好吃且营养丰富,对于果农来说也是一种经济价值较高的作物。然而如果管理方法不科学,猕猴桃的产量和质量都会受到很大限制,且容易被蚜虫、蓟马、灰霉病、溃疡病等病虫害影响品质。

那么,如何才能种出高标准的猕猴桃?以下管理要点一定要牢记(以红阳为例):
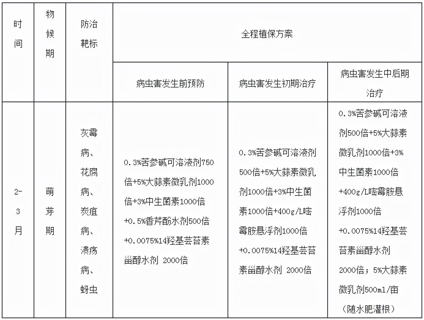
01萌芽期管理
管理重点:萌芽期,也是猕猴桃的根系萌动生长期、春肥施用期,需水量大,需要及时进行灌水补肥,应保持80%的田间持水量。
病虫害管理:
02花期管理(梢抽发至谢花)
管理重点:猕猴桃花期对养分的需求量大,及时补充速效养分;农事操作方面,需进行疏蕾疏花、人工授粉,把侧花蕾、结果枝基部的花蕾疏掉,人工辅助授粉促进座果。
病虫害管理:
03幼果期管理(座果到果实生长)
管理重点:猕猴桃幼果期对养分需求量很大,需及时施入营养,推动壮果、促稍、扩大树冠,帮助提高产量、来年形成较好的结果母枝以及花芽生理分化。
农事操作方案,进行摘心、花后雄株修建。对红阳等生长势弱、生长量相对小的品种,采取轻摘心的办法。无利用价值、背上直立,过密徒长枝从基部疏除,有空间时留4-5片叶摘心。
病虫害管理:
04膨果期管理
管理重点:猕猴桃果实膨大期,是决定果实品质形成的关键时期,也是需肥高峰期及病虫害危害最严重时期,因此这一时期的管理至关重要。主要做好定果、套袋、夏剪、养分补充、促根生长、防高温干旱及病虫害防治工作。
农事操作方面,在套袋前进行定果,疏除畸形果、病虫果、僵果、小果等,保证商品果率;合理夏剪,通过摘心控制外围枝条无限制地生长,疏除过密枝和缠绕枝,保持营养生长和生殖生长平衡,改善通风及光照条件。
病虫害管理:
总结
关于猕猴桃的病虫害管理,由于传统化学药剂抗药性增加,所以更推荐使用植物源农药+化学药剂的综合防治措施,不仅能绿色高效解决病虫害问题,减少农药残留残、提升果实品质,并能帮助生态系统改善,天敌种群数量增加,保障农田生态环境可持续发展。
此外良好的田间管理措施也可以减少病害发生和提升果品产量,如根据需肥规律进行营养管理,增施有机肥和菌肥,改善土壤质量,保障树体营养供给;注意果园的排水和疏水,避免积水等。广大果农可根据自己的实际情况进行参考实施。






