秦书卷 赵思彦
家电行业供应链概况
家电行业整体发展情况
家用电器主要指在家庭及类似场所中使用的各种电器和电子器具。又称民用电器、日用电器。目前,家用电器行业一般可细分为四个子行业:白色家电、黑色家电、小家电和厨卫电器。白色家电一般指洗衣机、冰箱、空调等,最初以其白色外观得名;黑色家电一般指彩电,起源最早来源于采用珑管显示屏的电视机;小家电一般是指除了大功率输出的电器以外的家电,一般这些小家电都占用比较小的电力资源,或者机身体积也比较小,如空气净化器、吹风机、扫地机器人等;厨卫电器最开始归于小家电,因产品条线逐渐丰富,单独区别出来,主要包括油烟机、燃气灶、洗碗机、热水器等。

中国家电产业的发展可以归纳为三个阶段,第一个阶段是1949年到1979年,这个阶段的家电主要是老“三大件”,由于计划经济体制原因,市场产品更新慢,供给整体小于需求;第二阶段是改革开放到1989年,新“三大件”等耐用家电消费品开始走进普通百姓生活,家电行业开始迅速发展,但受限于当时国内技术水平原因,家电产业主要是小规模的组装企业,关键零部件厂商很少;第三阶段是1990年至今,家电产业迎来爆发式发展,无论是产品质量、种类还是行业产值都极大提高,市场上形成了一批实力和资本都很雄厚的核心企业。近年来,受国内消费市场逐渐饱和,美国对中国贸易的打压和2020年全球疫情影响,我过家电行业进入了低迷期。尽管如此,由于我国家电行业的充分竞争,家电产品的物廉价美,加之技术的不断更迭,深受全球客户青睐。根据国家统计局数据,2020年中国家电行业利润总额为0.12万亿元,同比下降5.61%。2020年中国家电行业稳步恢复,全行业实现营业收入1.48万亿元,同比仅下降1.1%。其中,2020年中国家用制冷电器具制造业营业收入为3278.6亿元,同比增长4.3%;中国家用空气调节器制造业营业收入为6315.9亿元,同比下降6.63%;中国家用厨房电器具制造业营业收入为1853.9亿元,同比增长3.23%。全年累计出口额837亿美元,增长18%,出口额规模保持历史同期最佳水平,且增速为近10年来最高。

图1 2016-2020年中国家电行业出口表现
数据来源:海关总署

分行业来看,以冰箱、冷柜为代表的制冷行业恢复速度较快,数据显示,大家电中,除了空调外,冰箱、冷柜、洗衣机等产品年内产量均已转正。小家电中,吸尘器、电热烘烤、微波炉等产品产量也实现大幅增长。2020年中国家用电冰箱产量为9014.7万台,同比增长14%;家用洗衣机产量为8041.9万台,同比增长8.2%;家用电热水器产量为4237.5万台,同比下降7.7%;家用冷柜产量为2714.4万台,同比上升25%。

图2 截止2020年大家电产量 数据来源:国家统计局
传统家电行业基本饱和,2020年疫情也加剧了财富的两极分化。低收入家庭有更高的比例偏向增加储蓄减少消费,受疫情影响大多数家庭消费更加谨慎。近几年随着家电零售市场增速回落、下滑,大多数家电企业的增长也随之走入瓶颈。2020年中国家电市场零售额为7056亿元,同比下降11.3%。

图3 2016~2020年中国家电市场全品类零售额规模(全渠道) 数据来源:奥维云网
我国家电行业发展现行存在的问题:一是品质有待提升。近些年在国家政策的大力推动下,家电行业质量意识不断提升,但与冰箱、洗衣机等大家电产品相比,以电饭煲、电磁炉、空气净化器等为代表的小家电类产品质量问题仍然突出。二是标准发展滞后。随着家电产品的不断升级和创新,智能化的跨界产品越来越多,现有标准已不能满足对整体性、系统性设计产品的评价和界定,成为掣肘小家电、智能家电产品质量提升的重要因素。三是核心技术有待突破。家电行业在核心技术和关键零部件的创新能力上与国外知名企业差距较大,变频功率模块、OLED面板上游原料、智能家电芯片和中高端传感器等多依赖进口,关键设备的自主研发能力仍然较低。四是知识产权问题突出。近年来,家电行业知识产权保护意识逐渐增强,格力、美的、奥克斯、海信等家电巨头间专利战不断增多。但从行业整体来看,大部分企业知识产权问题仍然突出,“侵权成本低、维权成本高”的现象并没有本质上的改变,“山寨家电”、“克隆危机”仍然是家电行业进行研发创新的拦路虎之一。

从我国家电行业的发展趋势来看,随着我国人均消费水平的提高以及信息科技的发展、城镇化进程的推进等因素影响下,未来几年我国家电行业发展前景可观。创新投入加大,自主创新能力显著提高,产品结构持续升级,中高端产品比例显著增加,智能化及满足健康需求的新兴品类迅速增加。
综上,我国家电行业产业发展迅速,市场需求量大,但是产品品质差、标准发展滞后等问题依然制约着我国家电行业的创新发展,因此,家电行业的产业结构调整升级势在必行。同时,伴随着国家对创新型产业链的支持,未来我国家电行业产业链必将迎来大发展。
家电行业供应链基本情况
我国家电产品制造业目前的产业链主要由原料供应、零部件制造及电路板部件制造、家电产品总装、产品分销及最终零售、以及研发设计、售后等相关配套服务构成。

图4 家电行业产业链结构图
资料来源:wind
家电行业属于制造业中市场化程度较高的产业,基本处于产业生命周期的成熟期,市场竞争格局已经逐渐从众多竞争者瓜分市场发展到只有少数寡头垄断大部分市场份额的阶段。产品利润率趋于平均化,市场集中度不断提高,产业结构进一步优化。一般来说,大型家电制造商直接面向消费市场,依靠强势品牌、相对的技术优势、垄断性的市场份额,建立了较高的市场准入门槛,同时普遍拥有成熟的销售网络、性价比相对较高的产品体系、较佳的市场声誉,在家电产业链中处于核心地位,对整个产业链运转发挥着主导作用。

上游供应环节运行状况。随着产业分工的精细化发展,家电行业供应链上游除了部分原料及能源的直接供给外,更多的是配套零配件的生产社会化,配套产品涵盖金属件(如铜管等)、电子元器件、集成电路、显示器件、压缩机、线路板、模具、注塑、接插件、线束、饭金、包装、印刷等。目前家电行业已形成产业集群。产业集群形成后的最大好处就是可以通过多种途径,如降低成本、刺激创新、提高效率等来形成集群竟争力,促进大量的订单和投资。这反过来客观上又持续提升这种集群优势,对产业结构的调整起到积极的推动作用。
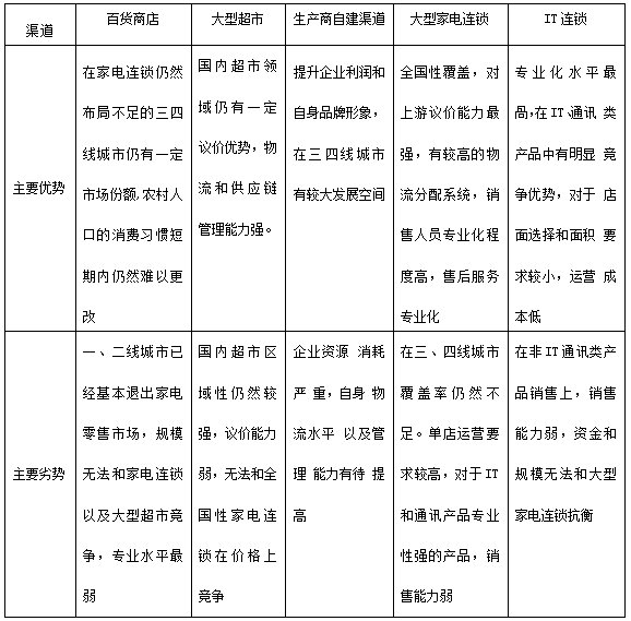
下游销售环节运行状况。目前我国家电销售渠道有传统的大、中型百货商场,有仓储式大型连锁超市,有品牌专卖店,有经销商(批发企业),也有个体商户等等。其中,家电连锁和经销商在销售管道中仍占主要地位,新兴的网络渠道近年也发展迅速。
表1 家电销售各渠道的优劣势比较

家电行业供应链金融现状
家电行业供应链金融需求分析
核心企业的资金需求主要有以下三方面原因:一是家电生产线的建设以及新产品的优化升级,需要大量资金支持;二是家电企业在项目营运期间,需要流动现金来保障家电生产企业的正常运营;三是根据家电生产企业的管理特点及要求需要商业银行设计资金统一管理模式,提供个性化的资金管理平台。

上游供应商的资金需求主要有两方面原因:一是上游供应商自身缺少合适的担保,存在着融资能力不足、存货及应收账款占用大量资金、收付结算效率低下等问题;二是企业采购大宗原材料例如铜、钢材时需要现金支付,提前囤货时资金运转压力大。
下游经销商的资金需求主要原因是:经销商自身存在着融资能力较弱、采购资金不足、运输及仓储中存货占用大量资金、定金及预付款又占用大量资金等问题。
家电行业供应链金融供给现状
核心企业利用其在家电行业供应链中占据的绝对优势,利用其强势地位,要求供应商先货后款,对下游经销商又要先款后货,一定程度上抢占了上下游配套企业的资金和信用。目前,主要由银行为家电生产企业以及其上下游企业或终端用户提供全方位的融资、结算、资金管理等综合性金融服务。

核心企业。一是提供项目中长期贷款、项目周转贷款等,减少企业项目建设筹资成本;二是提供流动资金贷款、循环额度贷款以及结算服务等融资服务,帮助企业扩大采购优势,稳定供应链关系;三是提供资金管理服务,提供个性化的资金管理平台;四是供应链平台融资,核心企业发起设立供应链金融平台,依托自身信用签发应收账款多级流转电子债权凭证,依靠平台和银行对接,实现零成本融资。
上游供应商。主要是保理业务,在赊销付款条件下,供应商将其现在或将来的基于其与核心企业订立的货物销售合同所产生的应收账款根据契约关系转让给银行,由银行针对受让的应收账款为其提供应收账款管理、保理预付款项和信用风险担保等综合性金融服务。
下游经销商。一是动产质押。经销商可以其合法拥有的,不存在所有权、货款、税收等方面纠纷和争议的合规产品作质押,交由银行认可的仓储公司保管,向银行申请融资。二是仓单质押。经销商可将其已完成所有完税手续、并已支付完毕购货价款的货物存人银行认可的仓储公司的仓库,由仓储公司对货物验收人库后,向其签发实物提货凭证,经销商据此可向银行申请仓单融资。
商业汇票在家电行业供应链金融的运用模式
前文中家电行业的产业链结构图较为清楚的展示了此行业中的发展现状和龙头企业分布情况,然而要想较为准确科学的运用票据解决家电行业不同环节企业的经营的问题,需要细分子行业或者在同样环节分不同情况进行描述。整体而言,家电行业上游原材料厂家较为分散,话语权较弱;中游生产环节中,在细分领域具有一定品牌知名度和较广的销售渠道的企业具有一定竞争优势;下游的销售环节中,不同渠道的市场掌控能力有所差异,具有一定规模优势的电商渠道(如天猫、京东等)相对传统的超市连锁等线下渠道更有话语权。①
票据在家电行业供应链金融的运用模式

图5 商业汇票在家电行业供应链金融中的运用模式
下游销售渠道商。渠道商大体分为三类,以家电制造商为主导的下游、传统零售商为主导的下游、电商为主导的下游。

以家电制造商为主导的下游企业,如海尔、TCL等家电制造业巨头自建销售渠道,包括专营店、经销商(加盟合作形式)、百货商店,该模式下家电制造商较下游企业表现强势,对供应链的控制能力强,产品价格、供应量由家电制造商决定。针对有一定实力,能够获得银行授信的此类下游渠道商,可向银行申请授信,签发银票支付给家电制造商,仅需向银行缴存少量保证金或不缴存即可支付全额货款,加快了下游企业资金周转经营。

图6 商业汇票在家电行业下游企业的运用模式一
针对成立时间较短,无有效资产担保,实力较差的下游销售渠道商,可采取引入母公司(家电制造商)或担保公司进行增信的模式,仅需支付较少的担保费或零成本签发商票即可支付全额货款,操作简单,应收应付明确,家电制造商收到该商票后仍具有较大的融资或支付便利。

图7 商业汇票在家电行业下游企业的运用模式二
以零售商为主导的下游企业,如苏宁、国美电器两大巨头家电零售巨头企业,面对家电制造商具有较强的议价能力,可直接通过签发商票进行零成本融资,同时商票期限选择上可与账期进行匹配,极大的提升了自身的融资能力。

图8 商业汇票在家电行业下游企业的运用模式三
以电商为主导的下游企业,如以京东、天猫、苏宁易购等为代表的网络销售商近年来发展迅猛,市场份额突飞猛进,线下传统销售渠道相比经营惨淡,借助互联网技术与金融的结合,电商巨头纷纷布局互联网供应链金融,结合上海票交所供应链票据平台,可通过签发供应链票据的形式,实现零成本、便利性融资,相比自建供应链金融平台签发电子债权凭证,签发供应链票据具有受法律保护、系统可靠、全国流通便利的特性,同步实现上游企业的支付可拆分化和便利性。

图9 供应链票据在家电行业下游企业的运用模式四
家电制造商。家电行业中游环节即家电制造商在不同的细分子行业中具有差异性地位,因此本文分具体细分子行业对家电制造商进行分析。白电产业链中家电制造商盈利能力较好,占用上下游资金能力较强,在产业链中有较强话语权,对上游零部件厂商具备一定的议价优势。对下游(一般是自己的销售部门或公司,货款回笼需要一定的时间。另一些可能是代理商或自营卖场,有些赊销有些先款后货),家电制造商一般先预收部分货款,同时给予家电连锁 14 天-1 个月不等的账期,80%货款采用票据结算。家电制造商向银行申请办理票据池业务,并将下游支付的银票入池产生票据池额度,并向上游签发商票,该部分商票可凭家电制造商的票据池额度产生商票保贴额度,上游零部件制造商收到商票后可随时到银行办理贴现融资,通过此种模式,可以有效的解决家电制造商本身存在的大量票据管理问题,并解决上游应收账款融资难题,从而实现做大整条产业链产值的效果。

图10 商业汇票在家电行业中游企业的运用模式一

由于于液晶电视是典型的模块化生产,而且产业分工具有明显全球化的特点,因此符合价值链驱动产业发展模式,具体表现为液晶电视价值的增值在生产环节向流通环节转变过程中先减少后增加,在液晶面板产业链上游的核心材料玻璃基板具有享有最高的价值。②黑电(主要是电视机)产业链中家电制造商相比白电产业链,国内黑电制造厂商未掌握上游核心技术,因此黑电企业整体抗风险能力弱于白电企业,黑电制造商对中游面板及模组生产企业的议价能力偏弱。黑电制造商可自行发起设立供应链金融平台,依托平台签发供应链票据支付至上游面板及模组制造商,依托银行对黑电制造商的授信,解决供应链票据签发后的支付及融资问题。

图11 商业汇票在家电行业中游企业的运用模式二
零部件制造商。家电行业上游零部件制造商中,白电及厨卫电器、小家电上游上游原材料厂家较为分散,话语权较弱,即使像空调或冰箱上游压缩机制造商拥有核心技术,但除了部分寡头垄断的阀件零部件市场,其他管件、板件等零部件厂商盈利能力及话语权仍弱于整机制造企业,整体商家电行业上游零部件制造商呈现对下游较弱势,对上游原材料供应商较强势。零部件厂商存在应收账款较多,对下游先货后款的现象。通过引入担保公司或母公司担保的模式,可以解决手上应收账款质押难、确权难的问题,盘活应收账款。保证供货稳定,提升抗风险能力。

图12 商业汇票在家电行业上游企业的运用模式
也有例外,家电行业上游零部件制造商中,液晶面板产业链上游的核心材料——玻璃基板享有最高的价值增加,核心技术仍掌握在少数国外厂商手中,该部分原材料厂商话语权较强,针对此种情况,零部件制造商可结合银行票据池业务,盘活下游支付的银票、商票,转为支付现款给上游强势企业。

图13 商业汇票在家电行业上游企业的运用模式
票据融资在家电行业供应链中的优势
核心企业。一是显著提升企业管理效率,票据池等灵活运用有助于提升企业应收票据使用效率,并为企业带来存款收益;二是增强上游稳定性,核心企业通过签发商票、商票保贴等代替应付账款,上游企业融资便利性大大增强,提高上游稳定性;三是扩大下游销售,通过票据业务提升下游企业资金周转效率,扩大下游销售份额;四是降低融资成本,票据融资落地渠道多,成本普遍较贷款、保理低。

上游供应商。一是提升融资便利性,票据替代应收账款,显著性降低应收账款质押融资带来的操作难度,自主性高;二是支付效率提高,使用票据继续向上游支付,操作便捷,时效性高;三是降低融资成本,通过票据业务向银行申请融资,可获取较低利率,且门槛低。
下游经销商。一是解决融资问题,借助核心企业信用,通过票据获取银行授信支持,解决融资难题,扩大销售规模;二是降低操作风险,相比于自行设立供应链金融平台,签发票据债权债务关系明确,受法律保护;三是提高业务效率,商业银行票据业务线上化程度高,经销商可有效降低经销商的人力成本,提高业务办理效率。
票据融资在家电行业供应链中应注意的风险点
由于家电行业供应链票据融资模式将家电制造企业的良好信用延伸到了上下游企业,其风险也会相应的扩散。对供应链金融风险评价的侧重点从对债务主体的评估转向对整个供应链的整体信用状况的评估,需要从宏观环境、供应链关系质量、核心企业以及融资企业等指标进行综合评价。
宏观环境。长期来看,我国家电行业的下游需求与居民可支配收入水平、消费结构升级以及房地产行业景气度密切相关。此外,我国家电行业的发展受行业政策的影响较大,近几年“家电下乡”、“以旧换新”、“节能补贴”等激励政策相继出台,有效促进了家电行业下游需求的快速增长。因此,国家的宏观经济发展状况、行业政策对家电行业的支持程度等都会影响企业的风险状况。

供应链关系质量。家电产品的零部件较多,原材料供应商集中度低,且下游经销商分布广泛,供应链关系质量风险较大。家电制造企业作为核心企业与上下游中小企业贸易关系的密切程度决定了融资企业在供应链环节中的地位情况以及供应链整体的稳定性。对于上下游中小企业而言,供应链关系是企业正常经营的重要保障,同时也是资金方债权得以实现的重要基础。核心企业与上下游企业的合作频率、合作期限、以及融资企业的产品可替代性等因素,都会影响双方贸易关系的强度、久度以及关系质量。
核心企业。家电细分行业除小家电行业外,白电和黑电行业发展时间较长,处于成熟阶段,行业竞争较为激烈,产品同质化现象严重。因此,对核心企业进行信用风险评价时需要综合考察家电制造企业的研发水平、创富能力、偿债能力以及信用水平等指标。家电制造企业对供应链整体链条具有掌控作用,上游零配件供应商以及下游经销商的资信状况在很大程度上依赖家电制造企业的综合状况,而且在家电制造企业提供担保或者履行相应义务的情况下,可以降低资金方面临的信用风险。
融资企业。家电行业的上下游企业议价能力和盈利空间有限。通过对供应商以及经销商的经营管理状况、创富能力、偿债能力以及信用记录等信息进行评价,可以反映融资企业的综合状况。家电行业上下游中小企业作为债务主体,其信用水平越高,与核心企业合作的程度越深入,贸易背景的真实性越准确,资金方面临的信用风险将越小。
我国经济逐步进入“新常态”,消费升级推动家电行业的高质量发展。供应链票据可有效解决中小企业信用难以评价或信用不足的问题,进而缓解中小企业的融资压力,为家电行业上下游中小企业提供金融支持。促使资金方与供应链成员形成多方共赢的局面,实现金融资本与实业经济的高度契合,对供应链票据融资模式下的中小企业信用风险进行准确、客观的评估愈发重要。
[参考文献]
[1]黄慧华.浅谈广东省家电行业供应链金融服务与风险控制.农村金融研究 2014年5期
[2]陈娟.我国家电行业高质量发展的问题及对策.家电科技2018年8期
[3]陈通.小家电市场的产品策略研究.电子世界 2014年22期
[4] 中国家用电器协会信息部.2018年中国家用电器行业运行情况分析. 2019年5期
[5] 中债资信评估有限责任公司.家电行业产业链分析专题报告.2017年第164期
① 中债资信评估有限责任公司.家电行业产业链分析专题报告.2017年第164期
② 中债资信评估有限责任公司.家电行业产业链分析专题报告.2017年第164期

