
原标题:“五一”假期天气预报出炉!河北发布假期交通安全预警
新鲜出炉的五一假期天气预报
快来get吧~
五一假期天气
河北省以晴到多云天气为主
气温显著回升,风力普遍较大
空气湿度较低
森林火险气象等级持续较高
升温
4月30日
白天气温舒适
多云到晴为主
1、2日大部最高气温
3、4日热力再升级
大风
河北省气象台2022年04月29日17时
发布大风蓝色预警信号!

受蒙古国东移南下的冷空气影响
预计4月30日白天
保定、廊坊及以北地区
有偏北风4到6级,阵风7到8级
局地阵风可达9级
大部分地区有偏北风4到6级
阵风7到8级
5月4日,全省大部分地区
有偏南风5到6级
大风天气,风力较大
临时搭建物(如户外核酸检测点)
要注意做好防风加固
注意防范高空坠物
森林火险等级高
五一假期,风力大,气温高
森林火险气象等级持续较高
严禁野外用火
当假期遇上晴朗天
各种户外活动是不是想安排上
不过疫情当前
大家要避免到人多的地方扎堆
外出做好防护措施
具体预报
30日白天,石家庄、邢台、邯郸三个地区的西部阴转晴,其他地区多云转晴。最高气温,张家口、承德北部9~16℃,其他地区17~22℃。
30日夜间到5月1日,张家口、承德、唐山、秦皇岛晴转多云,其他地区晴间多云。大部分地区有偏北风4到6级,阵风7到8级。
1日夜间到2日,全省晴间多云。

城市天气预报


省公安厅交管局发布“五一”假期交通安全预警提示
“五一”小长假将至,尽管部分地区仍采取了较为严格的交通管控措施,但疫情低风险地区群众中短途出行意愿强烈,预计仍有部分通往景区道路、乡村游、近郊游路段会出现出行高峰,个别交通安全风险突出。省公安厅交通管理局结合近年来“五一”假期出行情况,对今年“五一”假期交通安全形势进行了研判,并向社会公众发出预警。
出行高峰预判
受疫情防控影响,群众长途出游意愿降低,中短途出游成为首选,城市周边游需求增加。假期出行规律仍为“上午出城、下午返城”,预计出行最高峰为假期前夕的晚高峰(4月29日18时)及假期首日上午(4月30日9时至11时)。
在城市交通方面,商圈周围车流高峰时间为每日11时前后和17时前后,城区周围景区车流高峰时间为每日8时至11时。
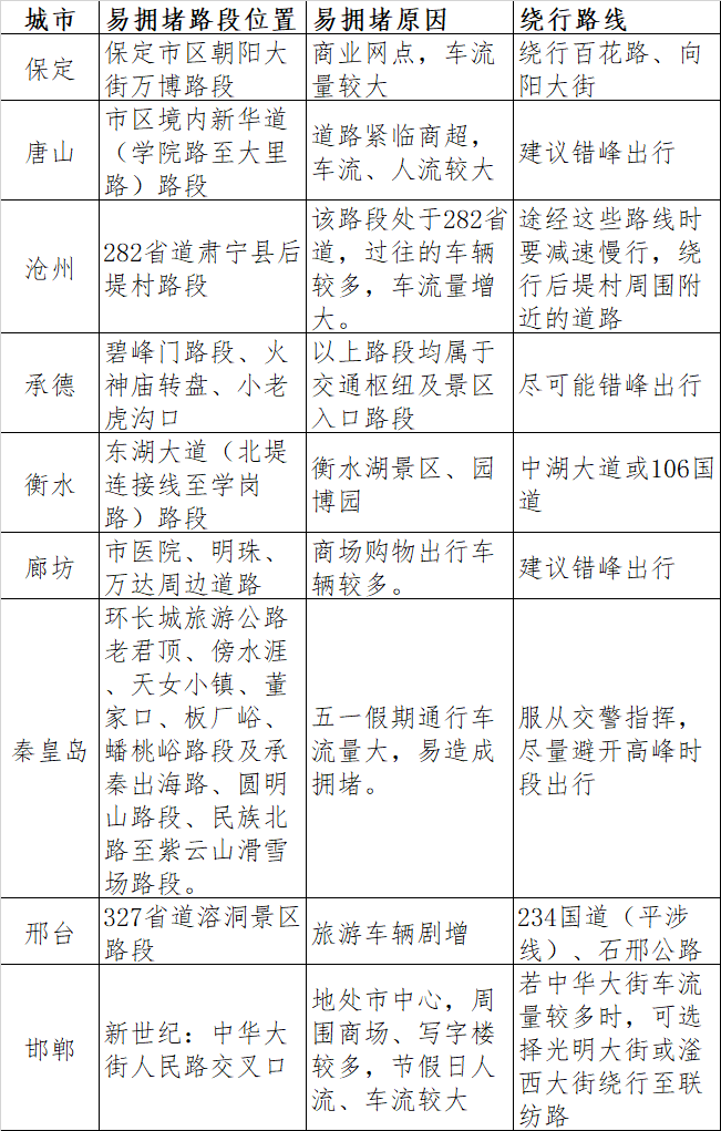
易拥堵路段预判
在国省道方面
在国省道方面,预计出现大流量的路段为:242省道石家庄高邑至邢台临城段、唐山205国道滦河大桥段、唐山丰南509国道沙河大桥段、邢台邢临线与定魏线交叉口、承德市滦平县国道112线西地至大屯段、衡水武邑106国道与宁武路交叉口、廊坊霸州霸杨线杨芬港镇辖区段。

在高速公路方面
在高速公路方面:预计假期每日上午7时至9时、下午16时至18时进出站口车辆比较集中,3日、4日返程高峰入市站口因为防疫检查可能会出现一定时间的缓行。高速公路缓行路段预判↓↓↓

高速公路缓行路段和站口预判:京港澳、大广、京台、京藏冀京界,京港澳保定段、首都环线、大广固安段和衡水段、保沧高阳段、荣乌霸州段和黄骅段、京台廊坊段、京沪青县段、新元、京昆西柏坡、青银赵县段,石家庄4个端口站。
高速公路车流密集服务区预判:大广牛驼、雄县、深州服务区,京港澳徐水服务区,京哈卢龙、山海关服务区,京沪青县服务区,京台木门店服务区。
高速公路缓行互通立交预判:荣乌与京港澳、荣乌与黄石,荣乌与京台,黄石与保沧、黄石与大广,廊涿与张涿,西柏坡与京昆。
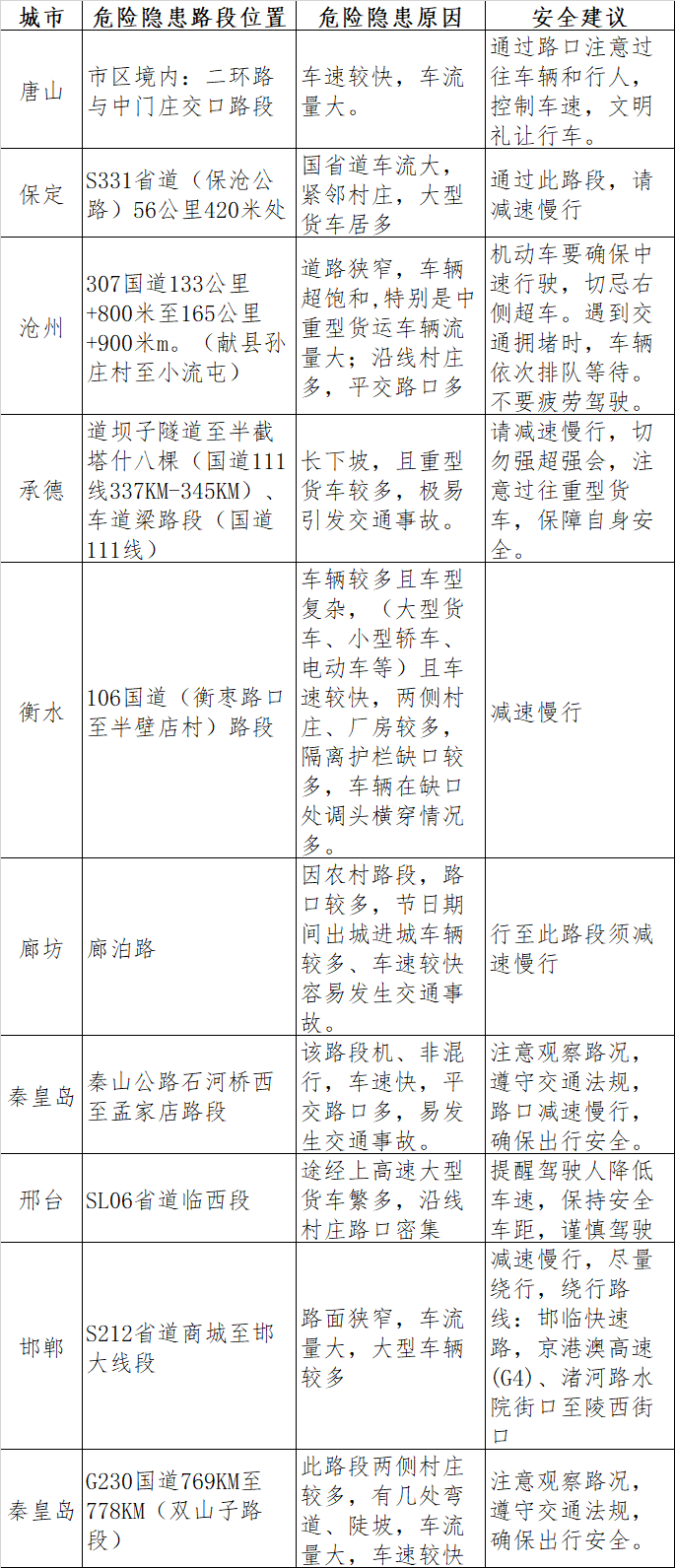
危险隐患路段位置提醒
从近期全国事故情况来看,个别交通安全风险依旧突出:一是普通国省道较大事故风险突出,二是农用车辆事故风险突出。提醒广大驾驶人特别注意国省道的平交路口、农村道路及临水临崖、急弯陡坡、长下坡等危险路段。

安全提示
省公安厅交通管理局提醒广大驾驶人和节日出行群众:
出行前应关注有关部门发布的疫情防控信息、交通路况信息、景区营业情况和天气预报,提前检查维护车辆,合理安排出行时间路线。
旅行途中要守法驾驶、文明行车,系好安全带,并注意劳逸结合,不疲劳驾驶,杜绝酒后驾驶、无证驾驶,不坐超员车,不坐低速货车、三轮汽车、拖拉机出行。
夜间、雨天行车以及行经山区、景区道路时,要注意降低车速、加大车距,不强超强会。遇车辆缓行、排队,要按序通行,不穿插、不抢行、不占用应急车道。
发生交通事故或车辆故障,要将车辆靠边停放,车上人员迅速撤离,需要救援救助的及时打电话报警求助。
来源|河北新闻网微信综合自河北天气、中国天气网、河北交警微发布