作者:朦胧
我国企业主要用工形式有三种,合同制用工、劳务派遣和劳务外包。用工企业与劳动者签订劳动合同建立劳动关系无疑是最直接、最稳定、最可靠的用工形式,但用工成本较高、也会面临用人单位责任。
国有企业与集团公司对于正式员工的编制有着较为严格的管控制度,为降低用工成本,规避法律及制度风险,也会考虑劳务外包。
一
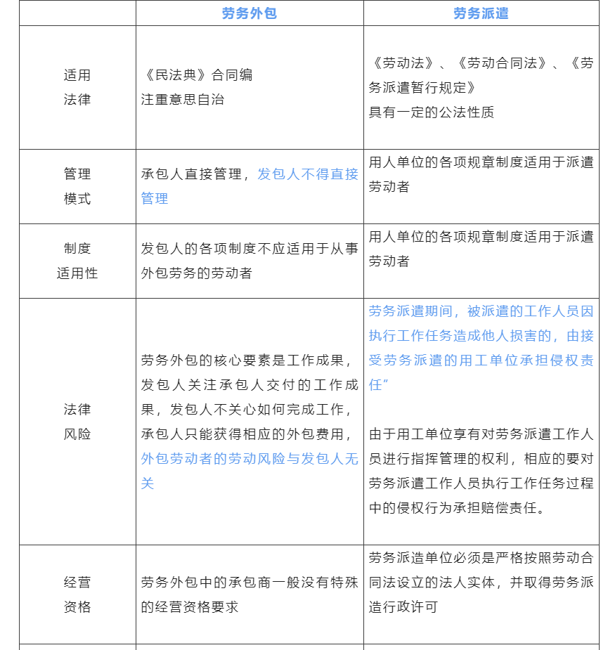
劳务外包与劳务派遣与的区别有哪些?

二
劳务外包合同的主要风险点
劳务外包是把企业一些非核心的业务,通过外包的方式,交由第三方公司来完成,以此整合利用内部和外部两种专业化资源,达到降低成本、提高效率、最大限度地发挥本企业的核心优势的一种用工形式。
1.“外包”被认定为“真派遣”的风险。
劳务外包可起到比劳务派遣更好的风险隔离的效果,同时对于用工成本的降低有着更为明显的作用。但是依据《劳务派遣暂行规定》第二十七条规定:“用人单位以承揽、外包等名义,按劳务派遣用工形式使用劳动者的,按照本规定处理。”在使用外包员工过程中,尽量避免对其进行直接的人事管理行为,避免与其个人签订任何的书面协议,避免直接为其发放工资、缴纳社保等行为。与劳务外包企业签订规范的外包协议,避免出现不恰当条款,从而被法院认定为劳务派遣协议的情况发生。
2.商业秘密泄露风险
外包员工与发包企业之间不存在直接的法律关系,也无需受其规章制度约束,加之外包员工的不稳定性更强,极易导致公司的商业秘密泄露。
对于核心关键业务岗位或可能接触到公司商业机密的岗位杜绝使用外包员工。
三
劳务外包合同签订要点
作者介绍
朦胧
毕业于兰州理工大学法学院,曾供职于某双500强车企法务部,现就职于某央企研究院所属公司法务部。擅长合同审核、法律风险防范与应对。





