OB3353是一款具有成本效益的LED驱动器,广泛应用于 LCD显示器和LCD TV背光,随着国际市场芯片缺货及疫情等外部因素的影响下,加速了半导体行业国产替代的步伐,骊微电子推出OB3353国产替代料AP3160高性能异步升压 LED 驱动器,可兼容代换背光芯片OB3353。

ob3353代换芯片AP3160特性
■ 宽范围工作电压:9 V ~ 35 V l
■ 宽范围 PWM 调光 (1 kHz~200 kHz) l
■ 120 kHz 开关频率
■ 400mV 反馈电压
■ 内置软启动电路
■ LED 开环保护
■ LED 阴极对地短路保护
■ 二极管短路保护
■ 电感短路保护
■ 欠压锁定
■ 过压保护
■ 限流保护
■ 过温保护
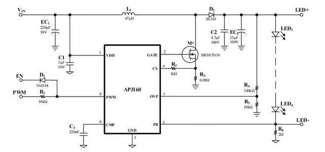
AP3160一共8个引脚,第一引脚是VDD电源输入端,第二引脚是GATE门驱动输出。第三是GND接地。第四是CS电源检测引脚。第五是FBLED恒流反馈输入引脚,第六是CMP补偿引脚。第七是OVP 过压保护引脚,第八是PWM 输入引脚,用于调光控制,是一款高性能的,专为液晶电视机和液晶显示器恒流背光应用而设计的 DC/DC 升压电路。
OB3353CP国产替代AP3160 LED背光升压控制芯片,采用电流模式, 固定 120kHz 频率,通过外部电流检测电阻来调节 LED 电流。400mV 的低反馈电压能够减小电源功耗,提供了高性能LED背光解决方案,减少了BOM数量,广泛应用于液晶电视背光、液晶显示背光、笔记本电脑显示背光等领域。>>



