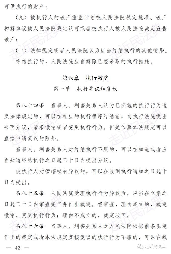
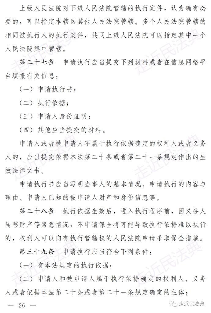
十三届全国人大常委会第三十五次会议6月21日至24日在北京举行,其中,有一项重要议程,即审议最高人民法院关于提请审议民事强制执行法草案的议案。6月24日,十三届全国人大常委会第三十五次会议闭幕,并民事强制执行法草案向社会公开征求意见。
来源:走近民法典
凰家体验官探游兰州新区
集采“反内卷” 我们能对药品更放心吗?
不只是“多了两个假” 中国多地推行中小学春秋假
中国多地滑雪场提前“开板” 周边酒店订单走俏
科创合肥:澎湃创新动能
31省份工业盈亏图鉴 谁赚到钱了?
“鸡排哥”全国“巡炸”南昌站 有游客排队三小时
“300元以下难购真羽绒服”?
武汉一高校发起捐赠1000元冠名座椅活动
山东海阳核电3号机组核岛大型模块吊装完成
中国车企扎堆海外建厂
居延遗址新发现青铜时代遗存
河南开封:大宋“百戏”引游人