作者:西酉
上周,深交所创业板上市委员会进行2022年第39次会议,作出终止万香科技首次公开发行股票并在创业板上市审核的决定。
上市委员会审议认为,2005年至2019年,万香科技实际控制人、时任高管、核心技术人员涉及9项行贿事项,报告期内仍有发生,不符合创业板相关发行注册规定,决定对其上市申请予以终止审核。

2020年12月25日,万香科技提交招股书并获得创业板受理,其公司的保荐券商为民生证券,会计所和律所分别为天职国际会计师事务所和中伦律师事务所。上会稿显示,万香科技计划募资6.48亿元,其中,3.58亿元用于年产2400吨合成薄荷脑系列、5568吨丙位内酯系列、4540.5吨天然香料系列;1.1亿元用于年产17800吨水杨酸系列产品,1.8亿元用于补充营运资金。
李春南合计持有58.23%表决权
万香科技成立于2001年,主要从事香料的研发、生产和销售,公司产品包括二氢茉莉酮酸甲酯、龙涎酮、左旋香芹酮、乙基麦芽酚和薄荷油系列等,该等产品主要作为配制香精的原料或直接作为食品添加剂,广泛应用于香精香料、日化、食品饮料等行业。公司客户包括芬美意、奇华顿、IFF、曼氏、德之馨等国际十大香精香料公司及高露洁、宝洁、玛氏箭牌等国际知名企业。
业绩方面,2019-2021年万香科技的营收分别为11.78亿元、12.18亿元、14.15亿元;净利润分别为1.17亿元、7750万元、7589万元。2022年第一季度,公司营收为3.62亿,较上年同期增20.86%;经营利润为3060.7万元,同比增长264.43%;归母净利润为2281.55万元,同比增长204.15%。
截至2022年6月25日,万香科技共有16名股东,其中万得联合持有公司43.68%股权,为公司控股股东,李春南持有万得联合的40.71%份额,为公司的实际控制人。同时,李春南分别与万得联合及其合伙人韩红娟、陆宁、臧金玉、包雪松、龙晋辉、陈华荣杨铭和万邦联合及其合伙人季新林、陈捷、侯耕云、陆荣淮等签订一致行动人协议。另外,李春南与李越为父女关系,李春南合计控制万香科技58.23%的表决权。
李春南出生于1961年,中专学历。1981年—1995年任江苏省淮阴市土产畜产进出口公司业务经理、总经理,1995年出任万香日化董事长、总经理,2001年起任万邦香料(万香科技前身)董事、总经理,现任公司董事长兼总裁等。
此外,李春南在2013年被评为浦东年度经济人物100强,2017年被选为上海淮商慈善基金会理事,2019年度被评为上海市浦东国际商会十大风云人物;其自2014年至今仍任上海市江苏淮安商会执行会长,并于2017年至今任江苏省国际商会副会长。
贿赂官员掩盖环保问题
除了经营香料生意,李春南还涉足到地产开发,并在房地产项目运营中多次向主管部门行贿。其中在江苏汇丰房产实业有限公司开发房地产项目过程中,为推进土地拆迁工作,李春南在2011年上半年,向时任淮安市清河区区长的王海平行贿10万元。后王海平已于2017年11月,因严重违纪被开除党籍、开除公职。
与万香科技相关的行贿案件主要涉及企业环保问题。问询函回复显示,2008年——2013年,为了掩盖生产的环保问题,李春南先后11次,向当时的淮南市环保局局长张汝华送出共计27500元的购物卡。2008年——2013年,为让万香科技旗下公司在排污督查、锅炉建设等方面获得方便,李春南安排时任淮安市环境保护局开发处处长、淮安市环境监察局局长王桂先的女儿在旗下公司不上班领取19.5万薪酬。
王桂先落马后,2018年7月,淮安市淮阴区环境保护局对万香科技下发行政处罚决定书称,万香科技因生产过程中恶臭污染物厂界臭气浓度超过标准值,违反《中华人民共和国大气污染防治法》的规定,被处以罚款20万元并立即改正。
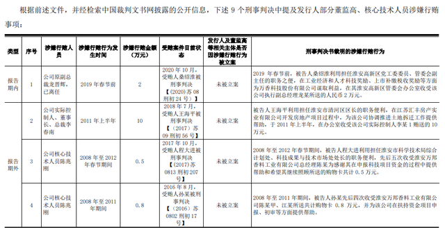
此前,万香科技回复深交所问询中,共披露了9宗涉及行贿的刑事判决,其中5起是关于万香科技及其子公司项目申报与环保评审问题,其他4起则与李春南及其合伙人们投资的房地产项目有关。而且9宗案件中有6宗均由万香科技实际控制人、董事长、总裁李春南操作。行贿方式有赠送购物卡、美金红包、安排子女工作等。
创业板上市委在审议结果公告中,披露了万香科技上会失败的主要问题:(1)2005年至2019年,发行人实际控制人、时任高管、核心技术人员涉及9项行贿事项;(2)红筹架构拆除期间,李春南等15名自然人因未能及时办理外汇投资登记被行政处罚,李春南等15名自然人未缴纳在万香国际私有化过程中涉及的个人所得税;(3)2017年至2021年,发行人及其子公司因气体污染物排放超标、海关申报违规、消防违规等被行政处罚11次。
针对上述三大问题,创业板上市委要求保荐人说明:(1)上述事项是否构成重大违法违规行为,发行人实际控制人及其控制的企业、发行人董监高及关键岗位人员是否存在其他涉嫌违法情形;(2)发行人公司治理结构是否健全,是否已经建立完善的内部控制制度并有效执行,是否能够合理保证发行人合法合规。请保荐人发表明确意见。







