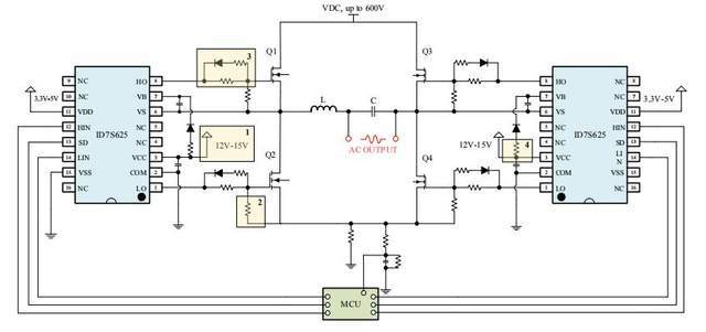
常见的MOS管驱动方式有非隔离的直接驱动、自举驱动,和有隔离的变压器驱动、光耦隔离驱动等,ir2110驱动芯片替代料ID7S625高压高低侧栅极驱动芯片是一款基于P衬底、P外延的高压、高速功率的MOSFET和IGBT栅极驱动器,广泛应用于DCDC转换器、功率MOSFET和IGBT驱动、DC/AC转换器等领域。

ir2110替代芯片ID7S625特征
■ 芯片工作电压范围10V~20V
■ 输入逻辑兼容3.3V/5V/15V
■ 输出电流能力2.5A
■ 高侧浮动偏移电压600V
■ 自举工作的浮地通道
■ 所有通道均有延时匹配功能
■ 所有通道均具有欠压保护功能(UVLO)
ID7S625具有独立的高低侧输出通道,其浮地通道能工作在60OV的高压下,可用于驱动一个N沟道功率MOSFE或IGBT半桥拓扑结构,非常适合硬开关逆变器驱动器、DCDC 变换器。低压侧和高压侧控制和驱动器均为自供电,无需外部辅助电源。
IR2110国产替代芯片ID7S625驱动采用外部自举电容上电,因其体积小、速度快等优点,使得驱动电源路数目较其他IC驱动大大减小,降低了产品成本, 提高了系统的可靠性,已成为大多数中小功率变换装置中驱动器件的选择,更多ir2110驱动替代料ID7S625 600V大电流驱动芯片产品手册及应用资料请向骊微电子申请。>>



