1、集微时评:“三位一体”制度优势是中国半导体产业快速发展基石

集微网报道 近来,集成电路行业反腐风暴引起广泛关注,美国舆论也借机炒作中国半导体领域投入“无效论”的观点。这是刻意误导公众,混淆视听,试图否定中国半导体产业发展多年来付出的努力和取得的进步。
过去二十年,是中国集成电路产业大发展的二十年。依托于新型举国体制的优势,国家科技重大专项、国家集成电路产业投资基金和科创板“三位一体”模式,共同推动了中国集成电路产业的快速发展,个别人的贪腐行为并不影响产业发展大局,也不能因此否定动摇产业发展的成绩和信心。
2008年,集成电路国家重大专项启动实施。实施期间,数百家企业和数万名科学工作者参与技术攻关。特别在设备、材料、零部件方面,依托于重大专项在产业链的全面布局以及在创新技术引领方面的支撑,专项支持的企业自主创新水平和竞争力不断增强,一批龙头企业进入世界前列,一批骨干企业积极参与国际竞争并在资本市场受到青睐,实现了我国高端装备和材料从无到有填补产业链空白,制造工艺与封装集成由弱渐强走向世界参与国际竞争的阶段性目标。
2014年,国家集成电路产业投资基金(大基金)设立。大基金是我国首次改变过去税收、土地优惠、研发奖励等传统补贴方式,以市场化投资的方式推动集成电路产业的发展。自设立至今,大基金带动了上万亿社会资金进入半导体行业,极大促进了半导体行业的发展热潮。
截至目前,大基金投资的上市公司,最近三年的营收、净利润和研发支出复合增长率分别为17.3%、41.7%和14.7%,不仅为被投企业带来了资金,更整合了产业要素、市场等多方面资源,起到了十分突出的投资示范和带动作用,有力推动了行业创新和产业发展。
2019年7月,科创板首批公司上市,标志着资本市场全面深化改革进入新征程。科创板的推出,进一步畅通了企业融资和投资者的退出渠道,集结了一大批以集成电路为代表的“硬科技”企业,更多研发资金的投入,为产业腾飞打下坚实基础。
截至7月22日开市三周年,科创板集成电路领域公司数量达到66家,占A股集成电路上市公司的半壁江山。2021年,科创板集成电路合计实现营业收入1145.30亿元,同比增长44%,实现归母净利润238.51亿元,同比增长191%,全部公司实现营业收入正增长;全年研发投入金额176.6亿元,同比增长15.4%,研发投入占营业收入比例15.1%,研发力度跻身A股同行业公司前列。
作为国家支持集成电路产业发展的“三部曲”,重大专项、大基金和科创板是产业进步的保证。中国现有体制最符合半导体产业发展规律,新型举国体制作为社会主义市场经济条件下集中力量办大事的创新体制,在科学统筹、集中力量、优化机制、协同攻关方面具有鲜明优势,市场化、专业化的运作机制也有力支撑了创新和竞争。
曾经,美国也多次针对我国集成电路产业发展提出依靠政府补贴和扶持等质疑,但如今美国所谓推出的“芯片法案”正是对我国新型举国体制的借鉴。集成电路产业发展规律,本就需要依靠有为的政府和有效的市场二者充分结合,才能满足产业发展所需要的战略性和市场性两大特征。
当下,中国集成电路产业发展进入关键时刻。从外部看,美国和西方持续遏制打压的态势没有改变,形势愈发严峻;从内部看,产业的自主创新发展也正逐渐走向“深水区”,因此更需要排除干扰、凝心聚力,而非受美国的攻“芯”计影响,自我否定、自乱阵脚。
需要认识到,产业发展和兴衰不以少数人的意志为转移,也不因少数人和事件而决定,反腐常态化下,即使未来一段时间有更多人员遭到查处,也是产业发展过程中的正常现象,有助于行业的激浊扬清、行稳致远。
同时,需要进一步强化重大专项对产业创新的支持力度,扩大大基金的投资规模,加快科创板对“后摩尔时代”核心芯片及垂直领域创新企业上市融资的步伐,提升监管和治理的机制和水平。在顶层设计、产业引导、市场竞争、监管治理等方面形成合力,激发创新和产业活力,助推中国集成电路产业高质量发展。
(校对/范蓉)
2、半年助多家企业登A股市场 元禾璞华如何赋能半导体行业再升级
集微网报道 今日,随着被称为中国存储器第一股的江波龙和深圳中微半导体(下称深圳中微)分别正式登陆创业板和科创板,作为其投资机构的元禾璞华,今年已为二级市场输送了一大批优秀的国内半导体领军企业。
图为元禾璞华管理合伙人陈大同(右三)、合伙人胡颖平(右二)、执行董事施青(左一)参加江波龙上市仪式
图为元禾璞华合伙人祁耀亮(左二)、投资总监陈星原(右二)参加中微上市仪式
成立于2014年的元禾璞华团队是国内最专业的半导体投资机构之一,多年来一直深耕于全产业链,发掘和培养了多个行业明星企业。当半导体行业上市大幕开启,元禾璞华助力中国半导体腾飞的愿景也一步步化为现实。
2022年的成绩表 助多家企业登陆A股市场
江波龙是国内存储赛道的头部企业,具有固件算法开发、存储芯片测试、集成封装设计、存储产品定制等核心竞争力,开发出嵌入式存储、固态硬盘(SSD)、移动存储及内存条四大产品线,打造了行业类存储品牌FORESEE和国际高端消费类存储品牌Lexar(雷克沙)。
丰富的产品线和强大的研发能力为江波龙带来了业绩的高速增长。2019年至2021年间,江波龙的营业收入复合年均增长率达到30.54%,净利润复合年均增长率达到182.42%。
根据闪存市场发布的2020年eMMC嵌入式存储市场份额排名,公司eMMC产品市场份额位列全球第七名。根据Omdia数据,2021年1-9月,公司旗下Lexar存储卡全球市场份额位列第二名、Lexar闪存盘(U盘)全球市场份额位列第三名。
元禾璞华合伙人胡颖平表示,选择江波龙有三个主要原因:国产创新替代背景、优秀的团队和战略性的行业平台。
“存储是半导体行业约30%份额且高速成长的朝阳产业,国内在这方面空白很多,因此一定要进行创新替代和市场份额的突破。”胡颖平指出,“江波龙在体量巨大的行业中已经成长为国内第一,拥有自主核心算法和固件,从裸片到不同行业应用端到端方案定制,品质管控,批量供应的能力,拥有全栈方案和自主品牌,以及全球化的客户群,是可引领行业发展的战略性平台,一个优秀的企业家所带领的出色团队,这就是我们愿与之共成长的原因。”
深圳中微专注于数模混合信号芯片、模拟芯片的开发,致力于成为以 MCU 为核心的平台型芯片设计企业,力求为智能控制器所需芯片和底层算法提供一站式整体解决方案。公司主要产品包括家电控制芯片、消费电子芯片、电机与电池芯片和传感器信号处理芯片四大类。
自成立以来,深圳中微围绕智能控制器所需芯片及底层算法进行技术布局,不断拓展自主设计能力,积累的自主IP超过1000个,产品目前广泛应用于小家电、消费电子、电机电池、医疗健康等领域,部分进入大家电、工业控制和汽车领域,被美的、格力、九阳、苏泊尔、小米、ATL(新能源科技有限公司)、TTI(创科集团)、Nidec(日本电产)等国内外品牌客户采用。
元禾璞华合伙人祁耀亮指出,“元禾璞华对深圳中微的投资,不仅看重了其为国内领先的MCU芯片供应商,同时在功率电子,模拟,电源管理等各领域都有综合布局.团队经过多年的技术市场深耕,能打硬仗,能打胜仗,会带着中微半导体穿越消费低迷周期。”
细分赛道的领军企业,很强的研发创新能力,出众的核心团队,江波龙和深圳中微都具备了元禾璞华所投上市或过会企业的典型特质。
在江波龙和深圳中微上市前一周,国内EDA领军企业华大九天于7月29日登陆创业板,元禾璞华位列核心股东。更早之前,翱捷科技、亚信安全、均普智能、唯捷创芯、峰岹科技、纳芯微、中科蓝讯等相继上市,甬矽电子、德邦科技、帝奥微、天德钰、伟测、好上好等顺利过会。继2021年之后,元禾璞华又助多家企业登陆A股市场。
表 元禾璞华团队所管理基金2022年所投已上市和过会企业
这些企业分布在各细分赛道,足见元禾璞华在半导体领域布局的广度和深度。今年新上市/过会的企业中,唯捷创芯的射频前端芯片产品已覆盖2G-5G各通信频段,大规模应用于小米、OPPO、vivo、荣耀等一线手机品牌的智能手机、可穿戴设备之中,4G射频功率放大器产品出货量更是位居国内厂商第一。
帝奥微是国内模拟芯片行业的平台型公司,产品型号已达1200余款。其中,USB2.0/3.1元件、超低功耗及高精度运算放大器、LED照明驱动、高效率电源管理等多项产品均属于业内前沿。
纳芯微聚焦信号感知、系统互联、功率驱动三大方向,凭借过硬的车规级芯片开发能力和丰富的量产、品控经验,已成功进入国内主流汽车供应链并实现批量装车。
以BLDC电机驱动控制芯片为起点的峰岹科技,已发展成为系统级服务提供商,产品广泛应用于家电、电动工具、工业与汽车等领域,目前已经是美的、小米、海尔、松下、飞利浦等知名品牌的供应商。
伟测半导体则是国内知名的第三方集成电路测试服务企业,主营业务包括晶圆测试、芯片成品测试以及与测试相关的配套服务,客户中不乏紫光展锐、中兴微电子、中芯国际、北京君正等国内外知名厂商。
此外,翱捷科技、中科蓝讯等公司也都早以各自领域的佼佼者而“名闻天下”。能够携手诸多的细分赛道龙头企业,元禾璞华合伙人祁耀亮认为秘诀就是,“基于我们与行业之间的紧密联系,经过长期细致的观察,最终结缘这些细分赛道的‘赛马’冠军。”
同时,元禾璞华也不断向ICT其他赛道进行拓展。比如,被投企业均普智能就来自于工业软件赛道,从事成套定制化装配与检测智能制造装备及数字化软件的开发,具有为众多世界500强企业提供智能制造装备的项目开发和管理经验。而“开年第一股”亚信安全则是中国网络安全软件领域的领跑者,通过国际软件领域权威高等级的CMMI5级认证,在软件开发过程的改善能力、质量管理水平、软件开发的整体成熟度等方面居行业前列。
长期坚守 以国产替代为主线
绳锯木断,水滴石穿。元禾璞华今日之成绩是长期坚守半导体赛道的最好回报。
元禾璞华成立之初,国内VC业者多关注于互联网赛道,而元禾璞华则一直聚焦于萌芽的国内芯片产业。在这个过程中,“国产替代”是元禾璞华一直遵循的基本原则。
资料显示,元禾璞华目前管理基金规模超100亿元。培育行业上市公司三十余家,目前累计投资半导体项目超150个。其中,80%-90%是国产替代,剩下10%-20%则是在国产替代的基础上再进行创新。
“元禾璞华的一期和二期基金,一直在选择各行各业里能够实现国产替代的成长型企业,科创板只是让这些企业付出水面。”胡颖平特别强调:“即使没有科创板,我们还是要去做这些事情。”
国产替代是国内半导体发展的趋势,也是国内ICT产业最根本的需求。目前,中国芯片产品仍严重依赖进口,是近年来进口第一大商品。据IC Insights测算,2021年中国芯片实际自给率仅16.7%,未来将保持极大的发展空间。
同时,随着国际贸易环境日趋复杂,国内各大厂商对供应链安全愈加重视,也让国产替代需求暴涨,使家电、工业、汽车、电源、通讯基站等市场向国内芯片厂商敞开大门。
围绕国产替代这条主线,元禾璞华通过早期和成长期投资,孵化培育出一批细分领域的龙头企业,韦尔股份、博通集成、安集科技、澜起科技、晶晨半导体、盛美半导体等公司皆出于此。
观察到国产替代进程的演变,元禾璞华还在适时深化产业布局,优化投资结构,在产业链“卡脖子”的环节,如材料、设备、零部件等赛道加大投入。在元禾璞华的二期基金中,对这些赛道的投资比例已经大幅提升。
“半导体产业结构呈倒三角形,上游的设备、材料等公司数量较少、门槛也高,起初不如设计类公司受欢迎,但这些环节都是产业发展的根基,所以我们要提前去做相应的布局。”祁耀亮强调。
即便是对芯片设计公司的选择,元禾璞华也开始“另辟蹊径”。胡颖平说元禾璞华以两个维度来挑选企业:一是“无人区”的国产替代,如工业和汽车领域;二是新产业周期,如人工智能、物联网、自动驾驶等对半导体产业拉动很大的新兴应用。
实际上,今年上市或过会的很多企业都不是来自于消费电子赛道,而是聚焦于工业和汽车电子领域,从而也证实了元禾璞华对产业动向把握的精准程度。
专业性是看家宝 助产业升级是大目标
在整个半导体投资圈看来,元禾璞华团队的专业性有口皆碑。
元禾璞华管理合伙人陈大同,参与了豪威科技、展讯通信两家公司的创立,也是国内第一批从事硬科技的VC投资人。执行合伙人刘越,则曾历任中芯国际副总裁、北大青鸟集团副总裁等职务,有着极其丰富的行业管理、运营经验。团队其他核心人员也都是在国内第一代半导体初创企业中成长起来的,在芯片设计、制造与封测等核心环节平均累积了十多年的创业、从业及投资经验。
即便如此,面对半导体业如此繁多的细分赛道和不断出现的新兴技术,元禾璞华依然注重团队专业性的建设。
胡颖平认为元禾璞华非常看中“基本功”的养成:“元禾璞华非常重视对底层思考逻辑的建立,这样才能使投资人能把握住不断涌现的新赛道。”
祁耀亮也表示:“对于新加入团队者,首先就是要使其看清产业的全貌,理解整个产业的运作机制,再到具体细分赛道,理清其独特的产业逻辑。”
“团队的管理是比较扁平式的,任何项目进来,大家都可以讨论。”胡颖平指出:“有利于快速迭代团队的行业认知广度和深度,半导体是长周期的基础行业,因此拥有扎实的底层思考框架是非常重要的。”
陈大同曾多次指出,半导体的投资就是要“十年磨一剑”,“投资人没有四五年的磨练,是无法吃透半导体行业的。不要求投资人都成为半导体专家,但至少要是半个专家。”
在能精准研判的基础上,元禾璞华的专业性还体现在产业资源和服务态度上。整个团队所积累的产业资源,能够很好的对半导体企业进行投后赋能,帮助他们组建完整的团队,以及解决供应链、产能等各方面问题。
同时,元禾璞华也愿意同企业家做朋友,全力帮企业化解挑战。祁耀亮告诉集微网:“公司上市是一个非常漫长的过程,而元禾璞华一直与这些被投企业相伴,帮助他们解决人才、市场开拓上等多方面问题。”
正是在元禾璞华的保驾护航下,众多被投半导体企业才能顺利上市,而专家级的服务,也让元禾璞华赢得了行业外的一致好评。
时下,半导体行业又面临的新的挑战。国内外政治经济形势的剧烈变化、疫情的冲击等几重因素叠加,半导体产业近期有一些下滑的迹象。但作为深耕于产业的投资机构,元禾璞华依然对半导体赛道保有坚定的信心。
胡颖平认为:“即便市场中存在多度的泡沫,出现了回调,我们基本的投资策略也不会变,寻找能够穿越周期的项目,没有科创板之前是这么做的,有了科创板之后依然会这样做。”
祁耀亮表示:“我们所投资的企业。一定是可以穿越周期的,不光要具备强大的技术实力,整个团队也要具备坚韧性,能面对周期变化所带来的不同挑战。”
“我们基金的风格是非常务实的,主要的目标是找到具有企业家潜质的人。”祁耀亮强调,“元禾璞华从来没有追逐过什么热点,无论以后形势如何,都会去做全产业链的布局,以重资产作为抓手,寻找最有价值的突破点。”
随着半导体行业的估值回归理性,元禾璞华也看到产业的并购、整合时代即将来临。国内半导体公司普遍规模不大,集中度低于世界水平,未来有希望出现市值更大的公司。但是,需要形成产业共识,将资源集中到真正有优势的企业。
因此,在继续坚持寻找潜力项目的同时,元禾璞华也会深化与被投平台型公司的联系,通过并购重组和CVC的方式来帮助平台公司补齐短板,帮助初创公司退出,实现双赢。
见证了中国半导体腾飞的元禾璞华,也将继续陪伴行业走入新的时代。(校对/李映)
3、联电澄清:曹兴诚与公司无关联,个人言行不能代表公司
集微网消息,近来在台海关系紧张升温之际,有媒体报道曹兴诚宣布个人捐款加强中国台湾防务等言论,引起了半导体业内人士关注。记者就相关问题咨询了联电相关人士,联电方面回复,曹兴诚的言行系个人行为,与公司无关。
联电在澄清声明中表示,曹兴诚先生十数年前就已离开联电,并且目前并未在联电担任任何职务,曾任荣誉董事长已于今年4月份经董事会决议撤销,曹兴诚先生未持有公司任何股份,近期有关媒体报道曹兴诚先生个人行为,与公司无关,不代表公司观点。
资料显示,曹兴诚籍贯山东济宁,一岁半时随父母到台湾省。离开联电后,曹兴诚做起了艺术鉴赏、古董收藏,未再从事半导体相关行业,并于2011年加入新加坡国籍。
国台办发言人马晓光在今天的答记者会上强调,曹兴诚代表不了台湾工商界,更代表不了广大台湾民众,相信绝大多数台湾工商界人士和台湾同胞能够明辨是非,以实际行动维护和推动两岸关系和平发展。
笔者认为,曹兴诚个人言行不能代表联电,不能代表台湾半导体产业界人士,更不能代表台湾同胞,一些自媒体误导只会进一步使半导体产业合作共赢的时代潮流受到影响。值此世界发展大变局之际,半导体行业更不应受到政治因素干扰,而是更团结面对各种新型挑战,在彼此尊重中共同发展、在求同存异中携手开创未来。
4、半导体概念股掀涨停潮:国产当自强!
集微网消息 8月5日,A股半导体概念股集体大涨,涨幅超过10%的超过30家,涨幅超5%的更是高达上百家。
消息层面,近来,佩洛西窜台引发半导体产业产生动荡,据业界人士向笔者表示:“随着政治事件的升级,国内半导体产业自主化也将加速,这对于国内半导体整个产业都有一定的促进作用。”
据美国《财富》杂志报道表示,如果中国将其威胁的“反制措施”付诸实施,芯片行业可能会损失惨重。凯投宏观首席亚洲经济学家马克·威廉姆斯认为,“台湾芯片供应在不久的将来可能面临被中断或切断的前景,将引发各国的恐慌性购买和囤积”。
实际上,近些年来,国内半导体产业一直在强调“国产替代”,而在很多领域,的确也已经取得了很好的见效,但在一些高端领域,仍有很大的不足,简而言之,国产半导体当自强,任重而道远!(校对/邓文标)
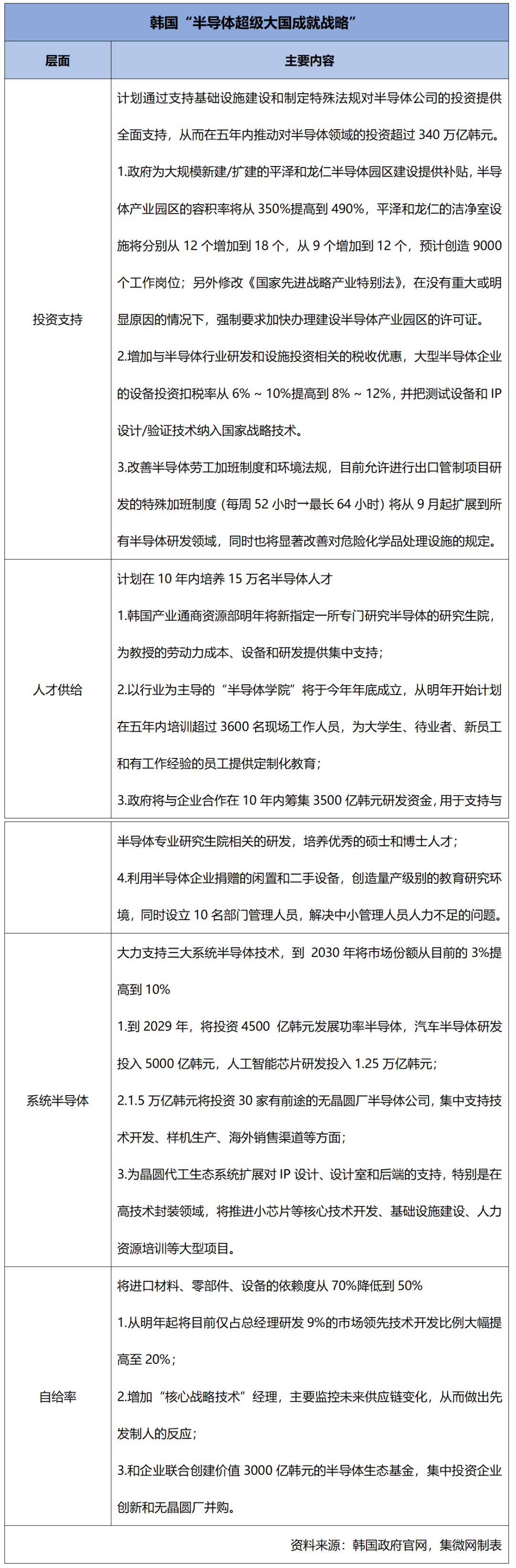
5、【芯视野】从最新战略透视韩国半导体产业三大短板
集微网报道,今年7月,韩国产业通商资源部部长李昌阳视察韩国京畿道华城Dongjin Semichem Balan工厂,并公布相关部门共同制定的“半导体超级大国成就战略”。该战略主要围绕投资支持,人才供给,发展系统半导体和提高材料、零部件、设备自给率四个方面展开。
业内周知,三星、SK集团两大“财团”连续多年跻身全球半导体供应商TOP10榜单,可见韩国在全球半导体产业链上正占据着举足轻重的地位,尤其是存储芯片占据了全球70%的市场份额。那么上述战略又从侧面反映了韩国半导体产业的哪些短板?
政府+“大财团”模式有力推动
韩国半导体的起源可追溯至20世纪70年代,当时韩国经济基础薄弱,业界普遍认为韩国不具备发展半导体产业的条件,然而,今非昔比,如今的韩国已跻身全球半导体产业大国行列。全球知名半导体数据分析机构IC Insights的报告显示,2021年三星电子以13.3%的份额位列全球半导体供应商榜首,SK海力士则以6.1%的市场份额排名第三。
从出口额来看,在疫情、地缘政治等不确定因素下,韩国2021年半导体出口额达1280亿美元,再创历史新高。那么韩国是怎样取得这一瞩目成绩的?分析韩国半导体产业发展的背后,我们发现它的成功离不开政府的支持以及企业自身的努力。
20世纪70年代,外部市场环境动荡加之韩国国内工资水平提高,韩国轻工业产业出口比例下降,多重因素叠加致使韩国经济受到威胁。为此,韩国政府在1973年推出 “重工业促进计划”(HCI促进计划)以提振经济;两年后公布扶持半导体产业的六年计划,旨在实现电子配件及半导体生产的本土化。在接下来的发展中,陆续出台《半导体工业扶持计划》、《超大规模集成电路共同开发计划》、《半导体设备国产五年计划》、《半导体芯片保护法》等逾十项政策,此外,韩国政府还牵头成立 “官民一体”的DRAM共同开发项目小组。可以说韩国半导体产业发展全过程中都有着韩国政府的身影。
从企业的角度看,三星、SK集团等“财团”对韩国半导体产业起到了不可磨灭的推动作用。
20世纪80年代,以三星为首的韩国财团寻求新的经济增长点,计划向高科技产业转型。三星在1983年决定大举投资内存芯片,在建立首个内存芯片厂后从美光购买64K DRAM技术后进行研发;1995年后,三星多次发起“反周期定律”价格战,使得DRAM领域多数厂商走向破产,并逐步坐上DRAM领域的龙头位置。
韩国另外一家存储大厂SK海力士的前身则是现代电子,其通过OEM代工的方式切入DRAM领域。2001年,现代电子从现代集团拆分,并更名为海力士半导体。然而存储的周期性让其日子并不好过,从2007年开始陷入了三年的亏损。直到2012年被SK集团收购后才走出资金匮乏的困境,之后历经发展成为全球全球第二大存储芯片制造商。
在政府+“大财团”模式的有力推动下,韩国在全球半导体产业链夺得了一席之地。然而这一片荣景背后又隐藏着哪些忧虑,或许能够从韩国最新发布的“半导体超级大国成就战略”中看出一二。
最新半导体战略折射三大短板
从上表可以看出,韩国最新制定的半导体战略较为详细,内容涵盖资金支持、税收优惠、人才培养、发展系统半导体、提高自给率等各个方面,在“半导体超级大国成就战略”公布以后,韩国知识产权局也宣布,将把半导体关键专利优先审查期从12.7个月大大缩短至2.5个月左右,相关法规预计将于今年10月颁布实施。韩国各个政府部门的“联动”足矣昭示韩国在半导体产业的野心勃勃,不过这也从侧面反应了目前韩国半导体产业存在的短板。
一是半导体人才供应不足。韩国半导体产业协会预计,未来10年,韩国半导体行业预计将面临至少3万名工人短缺的问题。在此期间,每年芯片行业将创造大约1500至1600个新职位。但韩国每年半导体或半导体相关专业的应届毕业生仅为650人,还不到该数目的一半。
韩国教育部有关人士曾表示,“除了在大学开设与就业相关的专业外,正在研究各种扩大(半导体相关)招生名额的方案。”
然而事实上并不是一件容易的事情,一方面,为了降低首度地区的人口密度,韩国从1994年便开始实行首尔和京畿地区的大学学生限额政策。各大学可能通过减少其他专业招生名额从而为半导体相关专业腾出空间,但这一建议遭到相关院系教授和校友的强烈反对;另一方面首尔大学一直不同意设立半导体专业,其大多数教授认为大学不是培训技术工人的地方。
倘若学术界在培育半导体人才方面不肯作出让步,压力自然就传到了韩国政府。
二是材料、零部件、设备严重依赖进口。韩国三星电子、SK等半导体厂商为了保持在国际上的竞争力,对材料、零部件、设备的要求极为严格,因为更倾向于经过反复验证、工艺成熟的海外供应商,韩国本土相关厂商也由此错失了很多发展和试错的机会。
目前,韩国材料、零件、设备自给率仅为30%,其余的70%均需从美国、日本、中国等国家进口。韩国产业通商资源部公布的数据显示,2022年上半年韩国的材料、零件、设备进口额高达1300.67亿美元。
对于一个国家的半导体产业发展而言,相关材料、零件、设备自给率低无疑是一大硬伤。以材料为例,2019年7月,日本正式将氟聚酰亚胺、光致抗蚀剂和高纯度氟化氢列为对韩国的出口管制产品,日企出口上述三种材料到韩国,需要提前90天向日本的经济产业省提交申请。这一举动就曾打了韩国一个措手不及,一度让韩国半导体产业链陷入前所未有的危机,毕竟当时韩国对日本这三种材料的依赖度分别高达93.7%、91.9%和43.9%。
三是系统半导体市场占有率低。近年来,系统半导体市场规模已达到存储半导体的两倍,然而韩国过去10年间的系统半导体市场占有率一直在3%附近徘徊。韩国进出口银行公开的报告书显示,2025年全球系统半导体市场规模有望达到3389亿美元。
对于韩国而言,发展系统半导体不仅能够抓住这一庞大的市场,还能够补齐其半导体产业发展短板。韩国政府早在2019年4月份就召开了“系统半导体发展远景发布会”, 并公布本国的相关发展规划。
除了政府外,业界也在为之努力。三星电子于2021年4月动工建设的平泽P3工厂,计划于2023年下半年竣工,将拥有相当于25个足球场大小的无尘室,成为世界最大的半导体工厂。与2021年开始运营的平泽P2工厂一样,将建成存储器和系统半导体的综合生产基地。SK集团则正在通过SK海力士和SK电信进军系统半导体市场。SK电信决定将人工智能(AI)半导体事业分拆到新公司;SK海力士收购韩国代工厂“Key Foundry”,将8英寸的代工产能提高一倍。
结语:韩国在存储半导体领域是当之无愧的王者,然而一片荣景背后也隐藏着忧虑,最新出台的“半导体超级大国成就战略”未来能否补齐韩国半导体产业的短板,还需交给时间来验证。
(校对/李梅)
6、魏少军:内忧外患无法阻挡中国半导体产业发展
集微网消息,8月5日,芯原股份主办的第十二届松山湖中国IC创新高峰论坛盛大召开,本次论坛主题为面向“智慧出行”的创新IC新品推介,共有10款国产芯片亮相本次论坛。
中国半导体行业协会集成电路设计分会理事长魏少军在致辞中指出,中国半导体的发展正面临非常关键的时刻,可以用外忧内患两方面来解释,从外面来看,以美国和西方对中国的打压作为重要的标志,我们的外部形势越来越严峻。国内来看,中国半导体产业的自主发展也正进入一个关键时刻。
魏少军表示,中国半导体产业的发展和兴衰成败,不因某些人、某些事件中断,在过去的很多年当中,这个行业是靠全体企业家、全体从业人员共同奋斗,才获得今天的成绩。在未来我们还会受到很多困难,但这些困难都无法阻挡中国半导体的发展,中国半导体产业发展已经取得了长期进步。可以看到不仅仅是设计业,还有制造业、封测业、装备和材料业都在均衡的发展,也正是因为如此,才使得中国半导体产业在今天的纷乱世界当中拥有了一定的话语权。
魏少军也强调:“同时,我们应该看到中国半导体产业的弱点和弱项仍然是在产品上,在过去的一段时间当中,我曾反复强调中国半导体产业的发展应逐渐从制造问题,转向设计问题,也就是要以产品为中心,产品才是最终的目标。而松山湖会议在过去这么多年一直聚焦产品的应用,我想是抓住了问题的本质,抓住产品、帮助技术创新,就可以引领中国半导体产业发展,从现在走向更辉煌的未来。”
7、必须标示为“中国台湾”!苹果要求供应商遵守海关规定
美国科技业巨擘、iPhone制造商苹果已向供应商提出要求,要确保从中国台湾出货到中国大陆的物品符合中国大陆海关的规定,以免为了检查而遭到扣留。
路透社报道,自从美国联邦众议院议长佩洛西(Nancy Pelosi)率领国会代表团窜访中国台湾后,中美贸易关系紧张情势升温。
日本经济新闻(Nikkei)引述知情人士报道,苹果(Apple)告知供应商,北京已开始实行一道存在已久的规定,要求在中国台湾制造的零组件产地必须标示为“中国台湾”或“中华台北”。
苹果并未立即回覆路透社的置评要求。
先前有媒体报导,iPhone的中国台湾组装代工厂和硕对中国大可以厂出货的零件遭海关扣留查验。和硕则回应表示,中国大陆厂维持正常运作。
由于苹果预定9月推出新一代iPhone智能手机,它的中国台湾供应商及组装厂伙伴鸿海与和硕正在加紧赶工。














