2022年7月7日,山西农业大学杂粮种质创新与分子育种山西省重点实验室联合华中农业大学、北京工商大学、中国农业科学院作物科学研究所等单位完成了谷子代谢物驯化的遗传机制和抗炎效果研究,该研究以“Multi-omics analyses of 398 foxtail millet accessions reveal genomic regions associated with domestication, metabolite traits and anti-inflammatory effects”为题见刊植物学领域TOP期刊《Molecular Plant》。百迈客为该研究提供了全基因组重测序服务。

研究背景
谷子(Setaria italica)是由野生种狗尾草(Setaria viridis)驯化而来,是中国北方一种古老的谷类作物,已有11,000年的栽培历史。谷子具有优良的耐旱性和较高的水分利用效率,在干旱和半干旱地区,尤其是中国和印度,作为一种膳食主食广泛种植。
与小麦和水稻等其他谷类作物相比,谷子驯化的显著特点是脱壳后为黄色。大量地方品种和谷子变异种产生黄色籽粒,其颜色主要是由于果皮、糊粉和胚乳中积累的类胡萝卜素和类黄酮。此外,据《本草纲目》记载,中国古人早就认识到谷子对消化系统有好处,在中国北方,小米粥不仅是一种食物,而且还是一种“养胃”的食物。但是谷子的遗传变异与代谢物含量的遗传基础尚未明确。本研究中将结合重测序、转录组、代谢组等组学分析揭示谷子驯化选择中代谢物定向变化的遗传机制。
材料方法
全基因组重测序:398份不同地理来源的谷子(162份栽培种、198份地方品种和38份野生种狗尾草),测序深度~11.95×;
代谢组:利用超高效液相色谱质谱(UPLC-MS-MS)联用技术,对2018年(三个地点)和2019年(三个重复)收获的籽粒进行分析;
转录组:灌浆后期籽粒深度RNA-seq。
研究结果
1、多组学数据的收集与表征
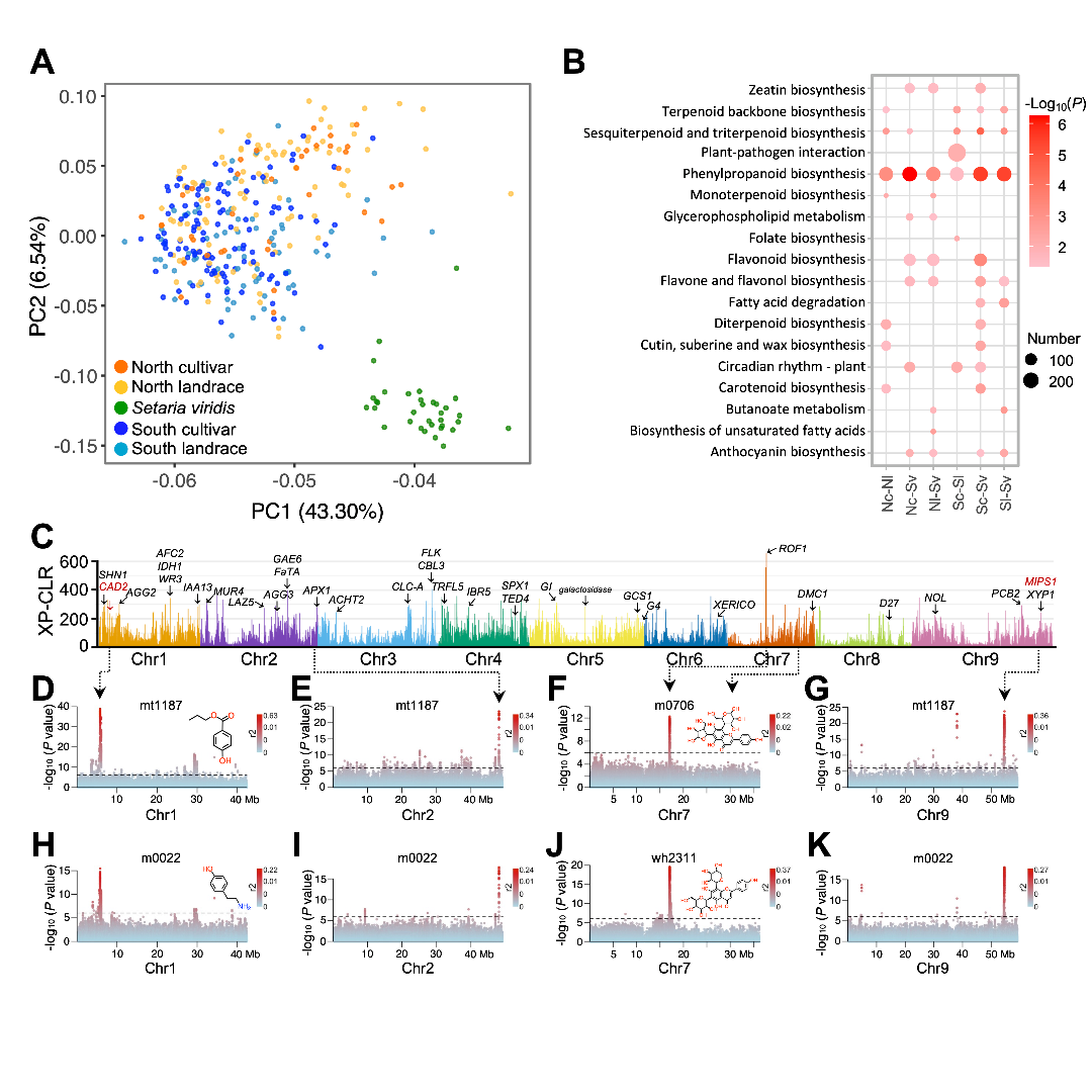
作者首先对398份来自全国各地的谷子品种进行了全基因组重测序,包括162份栽培种、198份地方品种和38份野生种狗尾草(图1A),测序深度~11.95×。进化树和主成分(PCA)分析显示南方和北方谷子以及野生种狗尾草之间有明显的差异。但是,在北方和南方的地方品种和栽培品种之间没有明显的区分(图1B)。
为了探究不同谷子种质资源间代谢差异的程度,作者利用超高效液相色谱-串联质谱(UPLC-MS/MS)对2018年和2019年收获的谷子籽粒代谢产物进行了定量分析。基于籽粒代谢产物图谱分析发现,所有品种在PCA分析中分为三个主要的类群(图2A),这与遗传标记之间的进化关系一致。其中,野生种狗尾草中共鉴定得到1104种代谢产物,总体含量明显低于谷子样品(图1C)。
通过转录组深度测序(RNA-seq)分析灌浆后期籽粒转录组,探讨基因表达与代谢产物水平和含量的关系。在RNA-seq数据中检测到24,800个表达基因,占注释基因的72.0%。通过加权相关网络分析,确定了23个高度相关的共表达模块。将这些模块进行KEGG注释,以确定其潜在的生物学功能。并确定了几种代谢模式,例如,类黄酮和类胡萝卜素生物合成在“蓝色”和“青色”模块中高度富集;脂肪酸代谢在“绿色”模块中富集;二萜类生物合成在“粉色”模块中富集。
图1 398份谷子种质的系统发育分析和代谢积累
2、代谢物自然变异的遗传基础
为了揭示在谷子中检测到的代谢物性状变异的遗传结构,作者使用TASSEL软件的混合线性模型(MLM)对所有398份谷子材料进行mGWAS分析(图1D),并结合生物学和生物信息学的方法,最终鉴定到与690个显著SNP相关的511个候选基因,这些基因可能与代谢性状的变异有关,这些分析提供了代谢组变异的遗传基础和潜在通路的功能见解。
图2 基于代谢组的PCA分析和mGWAS分析
3、谷子驯化过程中的选择信号及颜色性状相关基因的鉴定
为了揭示谷子驯化的遗传基础,作者鉴定了57个与主要农艺性状相关的受选择的基因组热点区域;通过对拟南芥、水稻同源基因的基因研究,发现这些基因与籽粒产量、籽粒大小、株高、分蘖数、抽穗期、耐旱性、抗寒性、耐热性、类胡萝卜素含量、糖含量、叶绿素含量、光合能力和谷子颜色等主要农艺性状相关。其中PHYTOENE SYNTHASE1(PSY1;Si4g27520)基因位于一个受选择区域,表明它很可能是一个驯化相关的关键基因(图3A)。
黄色籽粒和谷子品质是谷子驯化过程中重要的育种性状。作者利用分光光度计收集了2018和2019年两年的谷子颜色数据,对谷子的颜色性状进行GWAS分析,在第4、5、6染色体上鉴定到了与小米b*值相关的GWAS信号(图3B, C),其中关联到的大多数候选基因在籽粒灌浆期高表达,并且发现有4个颜色相关性状的显著位点在驯化过程中受到了选择(图2C, 3A)。位于4号染色体上的PSY1基因单倍型分析表明,在5'UTR处,68.75%的野生种狗尾草具有A/A基因型,而98.4%的谷子具有G/G基因型(图3C);G/G基因型米色和粉末颜色的b*值显著高于A/A基因型(图3E)。A/A基因型在地方品种中的比例低于2.6%,在栽培品种中低于0.7%,表明G/G基因型在驯化过程中受到正选择(图3F)。单倍型网络分析表明,PSY1基因单倍型具有明显的地理分布结构:7种单倍型为不同地理居群所共有(H1-H7),而其他单倍型仅存在于狗尾草中。单倍型H1、H3和H4大多数位于北方种质中,H2单倍型大部分位于南方种质中(图3G)。
为了验证PSY1基因的功能,作者利用CRISPR/Cas9技术对该基因进行了编辑,获得了突变体材料,结果发现突变体材料籽粒中的类胡萝卜素含量远低于野生型籽粒;同时与野生型相比,叶黄素和玉米黄质分别降低了25.5%和34.4%(图3D)。综上所述,这些结果建立了SiPSY1与谷子颜色变异之间的联系,并表明mGWASs具有识别与代谢产物相关性状相关的关键候选基因的能力。
图3 驯化选择清除分析及PSY1基因功能鉴定
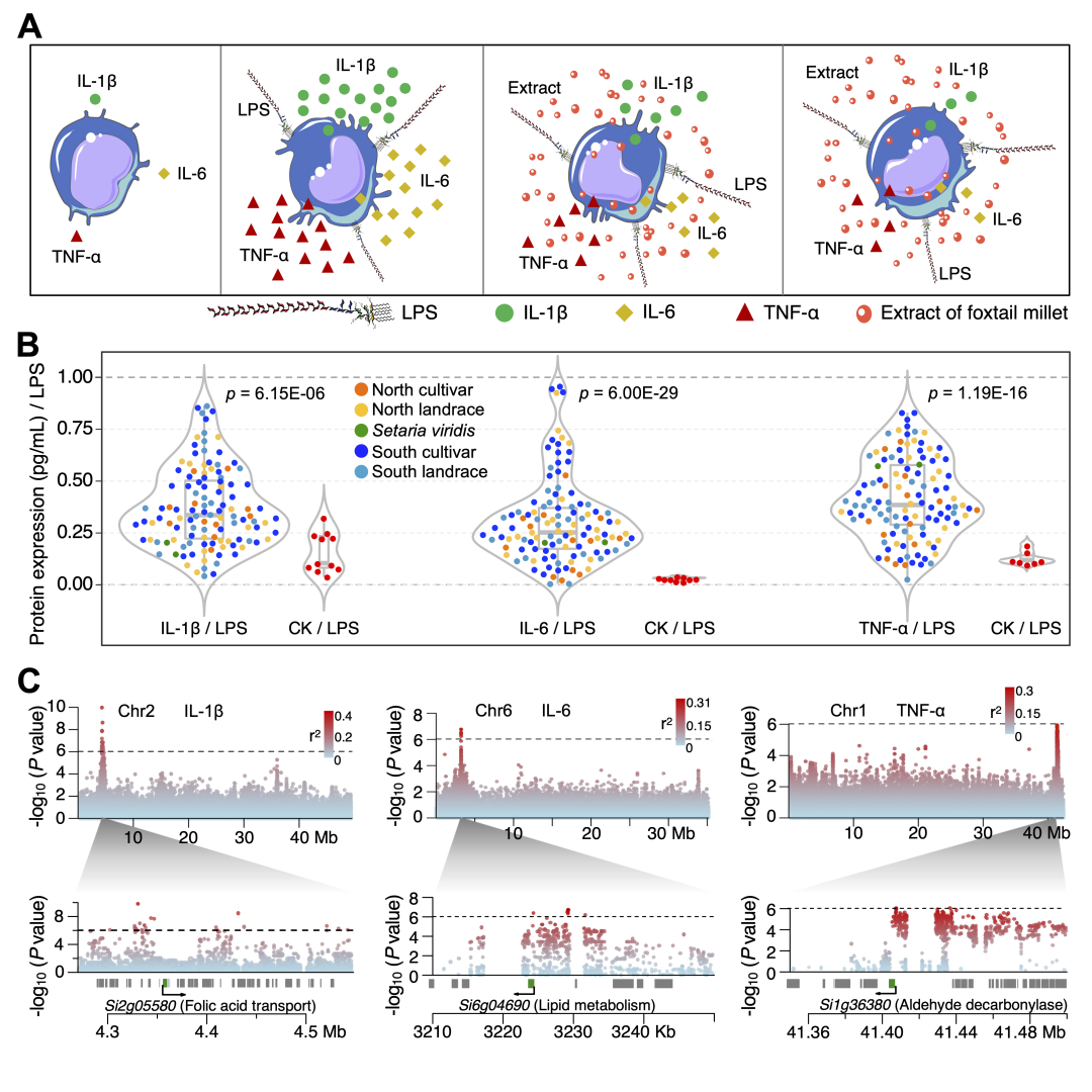
4、谷子粉末提取物的抗炎作用
细胞因子因其抗炎功能而闻名。为了研究不同谷子粉末提取物的抗炎作用,作者检测了在1 μg/mL脂多糖(LPS)和200 μg/mL谷子粉末提取物共培养的RAW264.7细胞中IL-1β、IL-6和TNF-α的水平(图4A)。结果显示LPS处理显著提高了IL-1β、IL-6和TNF-α的水平,而培养液中添加谷子粉末提取物则降低了IL-1β、IL-6和TNF-α的水平,与LPS处理相比,96%以上的谷子粉末提取物处理显著(P < 0.05)抑制这3种细胞因子的产生,部分谷子提取物的细胞因子水平甚至低于未处理的对照水平(图4B)。接着计算每个谷子提取物的抗炎指数并进行GWAS分析,在谷子第2、6和1号染色体上鉴定到与IL-1β、IL-6和TNF-α指数相关的显著位点,检测得到相关候选基因与叶酸转运(Si2g05580),脂质代谢(Si6g04690),醛脱碳酶(Si1g36380)相关,这些基因可能在谷子提取物的抗炎作用中发挥作用(图4C)。
图4 抗炎模型和抗炎性状GWAS分析
5、转录组、代谢组和抗炎指数相关性分析
作者进一步通过对谷子籽粒灌浆中期转录本丰度、代谢物含量和抗炎指数之间的相关性分析,构建转录组、代谢组和抗炎特性之间的网络关系(图5)。在代谢-转录网络中共包含了9415对基因-代谢物,其中大多数基因来自与维生素B6和硫胺素代谢相关的“棕色”共表达模块(图5A)。利用套索回归模型,发现25、5和53个代谢物分别与IL-1β、IL-6和TNF-α细胞因子水平高度相关。此外还发现了具有抗炎特性的代谢物,如类黄酮、酰胺和有机酸。代谢抗炎因子网络显示,除了“wh1094”(柚皮素查尔酮、黄烷酮)和“wh1526”(5-O-p-香豆酰奎宁酸、氨基酸)外,大多数代谢产物并没有鉴定出其物质结构和类型(图5B)。已有研究表明这两种代谢物具有显著的抗炎活性。
图5 代谢物、基因和抗炎指数之间的相关性网络图
结 语
本研究通过对来自398份谷子材料的全基因组重测序数据、转录组、代谢组和抗炎指数的联合分析,发现了大量的影响次级代谢产物的常见变异。在不同的谷子亚群之间,存在着巨大的代谢物的自然变异及其潜在的遗传结构。对谷子黄粒相关基因等位基因的选择导致了代谢产物的改变,如类胡萝卜素和内源性植物激素,并利用CRISPR/Cas9对该基因进行了功能验证。体外细胞炎症实验表明,谷子提取物中有83种代谢物具有抗炎作用。本研究结果也为进一步了解谷子品质与代谢产物之间的关系提供了基础资源,并为谷子遗传研究和代谢组辅助改良提供了未来发展方向。






