消防水系统:
1.消火栓给水灭火系统:
(1)一般说明
建筑消火栓给水系统是把室外给水系统提供的水量,经过加压、输送到用于扑灭建筑物内的火灾而设置的固定灭火设备,是建筑物中最基本的设施。
主要作用控制可燃物、隔绝助燃物、消除着火源。通过供消防车从市政给水管网或室外消防给水管网取水实施灭火,也可以直接连接水带、水枪出水灭火。所以,消火栓系统也是扑救火灾的重要消防设施之一。
消火栓给水系统:由消防给水管道、消防水池、高位水箱、水泵、增压稳压设备、消火栓、水泵接合器等组成。

(2)系统设备设施
消防给水管道:
保证消防所需用水量的给水管道,可与生活或生产用水系统合并。
具体规定:
室内消火栓系统管网应布置成环状,当室外消火栓设计流量不大于20L/s(但建筑高度超过50m的住宅除外),且室内消火栓不超过10个时,可布置成枝状;
当由室外生产生活消防合用系统直接供水时,合用系统除应满足室外消防给水设计流量以及生产和生活最大小时设计流量外,还应满足室内消防给水系统的设计流量和压力要求;
室内消防管道管径应根据系统设计流量、流速和压力要求经计算确定;室内消火栓竖管管径应根据竖管最低流量经计算确定,但不应小于DN100。
消防水池:
消防水池用于无室外水源情况下,贮存火灾灭火持续时间内的室内消防用水量。它是提供整个火灾期间的每一项或全部消防用水,一般设置在地下室。消防泵就是抽取消防水池水向消防系统供水。消防水池可以独立设置,也可与生活、生产用水合用。
有效容积:
当市政给水管网能保证室外消防给水设计流量时,消防水池的有效容积应满足在火灾延续时间内室内消防用水量的要求;
当市政给水管网不能保证室外消防给水设计流量时,消防水池的有效容积应满足火灾延续时间内室内消防用水量和室外消防用水量不足部分之和的要求。
具体规定:
独立的消防水池的有效容积应提供火灾延续时间内的室内、外消防用水总量。当火灾延续时能连续补水。
消防水池与生活、生产合用时,应确保消防用水不被用作其他用途。采用的措施有:
其他用水出水管口应置于消防最高水位之上;
消防用水和其他用水在共用水池内隔开,分别设置出水管;
其他用水管采用虹吸管形式,并在消防最高水位处留进气孔。
消防水池的补水时间应不超过48h,缺水地区应不超过96h。
高位水箱:
分为消防水箱、分区消防水箱,具有贮水、自动供水功能,一般设置在建筑的最高部位,利用重力供水,能把水充满整个消防管网。
有效容积:
一类高层公共建筑,不应小于36m3,但当建筑高度大于100m时,不应小于50m3,当建筑高度大于150m时,不应小于100m3;
多层公共建筑、二类高层公共建筑和一类高层住宅,不应小于18m3,当一类高层住宅建筑高度超过100m时,不应小于36m3;
二类高层住宅,不应小于12m3;
建筑高度大于21m的多层住宅,不应小于6m3;
工业建筑室内消防给水设计流量当小于或等于25L/s时,不应小于12m3,大于25L/s时,不应小于18m3;
总建筑面积大于10000m2且小于30000m2的商店建筑,不应小于36m3,总建筑面积大于30000m2的商店,不应小于50m3,当与本条第1款规定不一致时应取其较大值。
具体规定:
当高位消防水箱在屋顶露天设置时,应采取保护水箱进出水管的阀门、人孔等处于可靠状态的技术措施。
严寒、寒冷等冬季冰冻地区的消防水箱应设置在消防水箱间内,其他地区宜设置在室内,当必须在屋顶露天设置时,应采取可靠的安全措施;
高位消防水箱与基础应牢固连接;
高位消防水箱间应通风良好,不结冰,当必须设置在严寒、寒冷等冬季结冰地区的非采暖房间时,应采取防冻措施, 环境温度或水温不应低于5℃。
应采取自灌式吸水;
消防水泵从市政管网直接抽水时,应在消防水泵出水管上设置倒流防止器;
当吸水口处无吸水井时,吸水口处应设置旋流防止器。
增压稳压设备:
稳压泵:
宜采用单吸单级或单吸多级离心泵;
泵外壳和叶轮等主要部件的材质宜采用不锈钢。
压力要求:
应满足系统自动启动和管网充满水的要求;
应保持系统自动启泵压力设置点处的压力在准工作状态时大于系统设置自动启泵压力值,且增加值宜0.07MPa~0.10MPa;
应保持系统最不利点处水灭火设施的在准工作状态时的压力大于该处的静水压,且增加值不应小于0.15MPa。
室内消火栓:
安装在建筑物内的消防给水管路上,由箱体、室内消火栓、消防接口、水带、水枪、消防软管卷盘及电器设备等消防器材组成的具有给水、灭火、控制、报警等功能的箱状固定式消防装置。
设置要求:
设置室内消火栓的建筑,各层(包括设备层)均应设置消火栓。
消防电梯前室应设室内消火栓,并应计入消火栓使用数量。
消火栓按2支消防水枪的2股充实水柱布置的建筑物,消火栓的布置间距不应大于30.0m;
消火栓按1支消防水枪的1股充实水柱布置的建筑物,消火栓的布置间距不应大于50.0m。
消火栓栓口动压力不应大于0.50MPa;当大于0.70MPa时必须设置减压装置;
高层建筑、厂房、库房和室内净空高度超过8m的民用建筑等场所,消火栓栓口动压不应小于0.35MPa,且消防水枪充实水柱应按13m计算;其他场所,消火栓栓口动压不应小于0.25MPa,且消防水枪充实水柱应按10m计算。
室内消火栓主要部件:
水枪(一般为直流式)口径Ø13、Ø16、Ø19;
室内消火栓主要部件:
水龙带:有麻织和化纤两种,长度15米、20米、 25米和30米等;
消火栓:内扣式接口,球形阀式龙头,有单出口和双出口之分。口径DN50、DN65,双出口口径为DN65;
消防水喉,也称消防卷盘、自救式消火栓、自救水枪、消防软管转轮等。由小口径室内消火栓(口径为25mm或32mm)、输水胶管(内径为19mm)、小口径开关水枪(喷嘴口径为6.8mm或9mm)和转盘配套组成,长度为20~40米;
(3)消火栓系统的联动控制
启动逻辑:
控制方式:
联动控制方式:消火栓按钮的动作信号与消火栓按钮所在防火分区内任一火灾探测器或手动报警按钮的报警信号的“与”逻辑作为系统的联动触发信号,必须经由消防控制室的消防联动控制器启泵。
需要强调的是:联动控制方式不应影响出水干管上的低压压力开关、高位消防水箱出水管上设置的流量开关,或报警阀压力开关的动作信号联锁启动消防泵的功能。
手动控制方式:由消防联动控制器引出的硬线,直接手动控制消防泵的启动、停止。
信号反馈:消火栓泵的动作信号(干管水流指示器动作信号)应反馈至消防联动控制器。
消火栓按钮:设置消火栓的场所必须设置消火栓按钮;设有消防控制室的保护对象,消火栓按钮不应直接启动消防泵;消火栓按钮不能用手动火灾报警按钮替代。
2.自动喷水灭火系统
(1)自动喷水灭火系统定义及分类
定义:由洒水喷头、报警阀组、水流报警装置(水流指示器或压力开关)等组件,以及管道、供水设施组成。是一种在发生火灾时,能自动打开喷头喷水灭火并同时发出火警信号的消防灭火设施。
特征:系统在火灾发生后能通过各种方式自动启动,并能同时通过加压设备将水送入管网维持喷头洒水灭火一定时间(1小时)。是当今世界上公认的最为有效的自救灭火设施,是应用最广泛、用量最大的自动灭火系统。具有安全可靠、经济实用、灭火成功率高等优点。自动喷水灭火系统扑灭初期火灾的效率在97%以上。
系统分类:
(2)湿式自动喷水灭火系统
采用闭式喷头的灭火系统;准工作状态下管网中充满用于启动系统的有压水;当喷头保护范围内发生火灾,喷头热敏元件受热达到或超过公称动作温度时,热敏元件动作(熔化、破碎),从而喷头开启,出水灭火,同时系统自动启动。
应用范围:
适用于环境温度在4℃<t<70℃之间的场所,适用任何形式的闭式喷头,是目前用途最广泛的喷水灭火系统,但不能用于扑救遇水爆炸、加速燃烧、剧烈化学反应的物品,以及对保护对象造成严重破坏的火灾。
优点:具有结构简单、施工和管理维护方便、使用可靠、灭火速度快、控火效率高,应用范围广等。
缺点:由于管网中充有有压水,当渗漏时会损毁建筑装饰和影响建筑的使用。该系统只适用于环境温度4℃<t<70℃的建筑物。
(3)干式自动喷水灭火系统
为喷头常闭的灭火系统,管网中平时不充水,充有有压空气(或氮气),不怕冻结,不怕环境温度高。当建筑物发生火灾火点温度达到开启闭时喷头时,喷头开启排气、充水灭火。
应用范围:适用于环境温度t<4℃、>70℃的场所,如低于4℃的冷冻库、寒冷地区不采暖的房间等火灾危险性不高的场所,以及超过70℃的生产车间。
优点:管网中平时不充水,对建筑物装饰无影响,对环境温度也无要求,适用于采暖期长而建筑内无采暖的场所。
缺点:与湿式喷水灭火系统相比,因增加一套充气设备,且要求管网内的气压要经常保持在一定范围内,因此管理比较复杂,投资较大。该系统灭火时需先排气,故喷头出水灭火不如湿式系统及时,灭火效率低;管网、喷头安装要求严格。
(4)预作用自动喷水灭火系统
为喷头常闭的灭火系统,和火灾自动报警系统配套使用,报警阀后的管网中平时不充水,准工作状态时,管网中通常充有压缩空气(用以监测管网泄漏情况)。当火灾发生火灾时,火灾探测器报警后,通过报警联动控制器自动联动控制系统电磁阀门排气、充水,由干式变为湿式系统。只有当闭式喷头的热敏元件受热达到或超过额定动作温度时,热敏元件动作(熔化、破碎),闭式喷头开启,喷水灭火。
应用范围:
用于严禁管道漏水、严禁系统误喷的场所,替代干式系统的场所。
优点:同时具备干式喷水灭火系统和湿式喷水灭火系统的特点;克服了干式喷水灭火系统控火灭火率低,湿式系统容易产生水渍的缺陷,可以代替干式系统提高灭火速度。也可代替湿式系统,用于管道和喷头易于被损坏而产生喷水和漏水,造成严重水渍的场所;
缺点:管道、喷头安装要求高、投资大。因为系统受火灾自动报警联动系统控制,所以较之干式系统复杂,同时对使用维护人员要求较高。
(5)雨淋自动喷水灭火系统
为喷头常开的灭火系统,当建筑物发生火灾时,由自动控制装置打开集中控制闸门,使整个保护区域所有喷头同时喷水灭火,好似倾盆大雨,故称雨淋系统。
火灾的水平蔓延速度快、闭式喷头的开放不能及时使喷水有效覆盖着火区域的场所或部位。
内部容纳物品的顶部与顶板或吊顶的净距大,发生火灾时,能驱动火灾自动报警系统,而不易迅速驱动喷头开放的场所或部位;严重Ⅱ级场所;
优点:出水量大,灭火及时。
(6)湿式自动喷水灭火系统一般说明
当建筑发生火灾,火点温度达到喷头爆破温度时,喷头爆破出水灭火,同时系统自动启动。
该系统有灭火及时、扑救效率高、造价相对便宜的优点。但当渗漏时会损毁建筑装饰和影响建筑的使用。主要适用于环境温度4℃<t<70℃的建筑物。
湿式系统由闭式洒水喷头、湿式报警阀组、水流报警装置、控制阀门、末端试水装置以及管道和供水设施等组成,管道内充满用于启动系统有压水的闭式系统。
伺应状态:由供水设备(如高位水箱、稳压泵等)供水,使系统充满设计要求的压力下,湿式报警阀阀瓣因自重而关闭。系统在此状态下,允许供水系统有波动,不致发生误报警。
动作状态:
当保护区内发生火灾,环境温度持续上升,当温度达到闭式喷头动作温度时,喷头动作,洒水灭火,使管网一侧(系统侧)水压下降,实施报警阀阀瓣因上下压差而开启,向系统供水灭火。安装在区域干管的水流指示器发来的电信号后发出声、光报警,显示失火区域。同时由于湿式报警阀的开启,使一部分水流入报警管路,通过延时器延时5-90s后,水力警铃发出持续的报警铃声,压力开关同时动作,向消防控制中心发出电信号(也可直接向消防泵控制箱发出电信号)启动消防泵。
试验状态:
一是开启末端试水阀,模拟喷头动作,考察水流指示器及其上游系统的动作。
二是开启泄放试验阀,模拟湿式报警阀上腔(系统侧)失压,考察湿式报警阀开启和报警动作。
(7)湿式自动喷水灭火系统设备设施
闭式喷头:喷口由热敏元件(玻璃球或易熔合金)组成的释放机构封闭,当达到一定温度时能自动开启,如玻璃球爆炸、易熔合金脱离。闭式喷头一旦开启之后,便不能自动恢复原状。闭式系统的喷头,其公称动作温度宜高于环境最高温度30℃。
喷头选型:
不做吊顶的场所,当配水支管布置在梁下时,应采用直立型喷头;吊顶下布置的喷头,应采用下垂型喷头或吊顶型喷头;
顶板为水平面的轻危险级、中危险级I级居室和办公室,可采用边墙型喷头;
自动喷水一泡沫联用系统应采用洒水喷头;
易受碰撞的部位,应采用带保护罩的喷头或吊顶型喷头。
玻璃球动作温度一般为:68℃,工作液色标:红;
常用闭式玻璃球的公称动作温度与色标见下表:
报警阀组:湿式报警阀结构是一种单向阀,它只允许水单方向流入喷水系统并在规定流量下报警的。它在系统中的作用:接通或关断报警水流;喷头动作后报警水流将驱动水力警铃和压力开关报警;防止水倒流。
工作原理:依靠管网系统侧水压的降低或升高启闭阀瓣。在伺应状态下,供水压力稍有波动时,旁路平衡管的作用使阀瓣上下水压平衡,而阀瓣上承压面大于下承压面,阀瓣不会打开发生误报警。当发生火灾有喷头爆破造成管网系统侧水压下降时,供水侧和系统侧产生的压差就会将阀瓣打开向打开的喷头连续供水灭火。
湿式报警阀报警口与延迟器之间的控制球阀伺应状态必须保持全开并锁紧,而试报警控制球阀必须关闭。需要进行试报警时:拆卸报警口与延迟器之间控制球阀的锁紧装置并将其关闭。此时打开试报警控制球阀即可进行报警试验。试验后立即将两个控制球阀恢复至原来状态。
水力警铃:一种靠水力驱动的机械警铃,直接装于报警阀组的报警管路上。
作用原理:当报警阀打开消防水源后,具有一定压力的报警水流形成一股高速射流,冲击水轮带动铃锤快速旋转,敲击铃盖发出的声响警报。水力警铃不得由电动报警装置取代。
水力警铃的工作压力不应小于0.05MPa,并应:应设在有人值班的地点附近;
与报警阀连接的管道其管径应为20MM,总长不宜大于20M。
水流指示器:用于自动喷水灭火系统中将水流信号转换成电信号的一种报警装置。安装在消防喷淋管路的主供水管或横杆水管上,靠管内压力水流动的推力而动作,从而推动微动开关并发出报警信号,起到检测和指示报警区域的作用。额定工作压力:1.2MPa。形式:螺纹型、法兰型、马鞍型、焊接型。
当某个喷头开启喷水或管网发生水量泄漏时(大于15L/min),管道中的水产生流动;引起水流指示器中桨片随水流而动作;继电器开关触点吸合发出区域水流电信号,通过报警系统的输入信号模块,经延时(2-90s内,一般在20-40s)后,送至消防控制室。
通常情况下,管路内的水是充压静止的,只有当喷淋系统动作、喷淋管路出现破损、喷淋系统末端试水阀被打开等情况下,管路内的水才会流动。
注:每个防火分区每个楼层均应设水流指示器。
压力开关:一种压力传感器(压力型水流探测开关),安装在延迟器和水力警铃之间的报警管路上。
作用原理:报警阀开启后,在水力警铃报警的同时,依靠警铃管内水压的升高自动接通电触点,向消防控制室传送电接点信号,启动消防水泵,并传送火警信号,完成电动警铃报警。报警阀关闭时电触点断开。
设置要求:喷头动作后,应由压力开关直接连锁启动供水泵。
延迟器:一个罐式容器,安装于报警阀与水力警铃(或压力开关)之间,延迟器入口前安装过滤器。
用途:防止由于水压波动引起报警阀短时开启而导致的误报。当配水管道发生渗漏时,有可能引起湿式报警阀阀瓣的微小开启,使水进入延迟器。但由于流量小,进入延迟器的水量会从延迟器底部的节流孔排出,延迟器无法充满水,不能从出口流向压力开关和水力警铃。只有当湿式报警阀开启,经报警通道进入延迟器水流约30s左右充满延迟器并由出口溢出,后方可冲打水力警铃和压力开关。
信号蝶阀:信号蝶阀是消防供水系统截流及实现截流监控的专用阀门,用在湿式报警阀和水流指示器前,具有明显开闭标志并在关闭时能输出关闭的电信号。
作用:楼层水平干管安装信号蝶阀的作用,一是当楼层喷啉系统需要维修时,关闭此阀,打开末端放水,放空本楼层喷淋系统内的水,进行维修;二是喷淋系统内是不允许无水的,当这个蝶关闭时,会传输一个信号给消防报警系统,消防报警系统接收一个监视信号,提示这个楼层的消防喷淋系统是无水状态,应快速维修。
(8)自动喷水灭火系统的联动控制
启动逻辑:
控制方式:
联动控制方式:湿式、干式等报警阀压力开关的动作信号与该报警阀防护区域内任一火灾探测器或手动报警按钮的报警信号的“与”逻辑作为系统的联动触发信号由消防联动控制器通过总线模块冗余控制消防泵的启动。
需要强调的是:联动控制方式不应影响湿式、干式等报警阀压力开关动作信号直接联锁启动消防泵功能。
手动控制方式:由消防联动控制器引出的硬线直接手动控制消防泵、相关阀组的启动、停止。
信号反馈:手动控制方式水流指示器、信号阀、相关阀组、压力开关、消防泵启动和停止的动作信号应反馈至消防联动控制器。
3.微型智能水炮灭火系统
(1)一般说明
在无人工干预的情况下自动发现火灾,判断火源点的位置,自动调整消防炮的回转和俯仰角度,使其喷射口对准起火点,并展灭火作业的消防炮灭火系统。
对火源区域进行灭火,无火的区域则减少了扑救过程中造成的损坏,从而使火灾及扑救灭火过程造成的损失减少到最低。
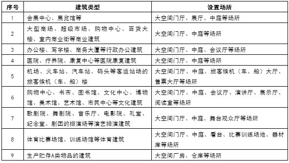
设置场所:
按国家标准要求需设置自动喷水灭火系统;
火灾类别为A类;
空间高度较高,采用自动喷水灭火系统难以有效探测、扑灭及控制火灾的大空间场所。如大剧院、体育馆、会展中心、购物中心、大型仓库、科技馆、博物馆、图书馆、美术馆、艺术馆和候机楼厅等大空间环境。
系统组成:
控制原理:
当前端探测设备报警后,自动消防炮进行喷水灭火。
自动状态:当前端探测设备报警后,主机向自动消防炮发出灭火指令,自动消防炮首先通过消防炮定位器自动进行扫描直至搜索到着火点并锁定着火点;然后自动打开电磁阀和消防泵进行喷水灭火。
手动状态:当前端探测设备报警后,主机发出报警信号,消防值班人员通过强制切换的彩色画面再次确认火灾发生后,通过操作软手操或集中手操盘驱动自动消防炮瞄准着火点,开启电磁阀和消防泵进行灭火。
现场应急控制:当现场工作人员发现火灾后,直接通过现场消防炮现场控制盘操作自动消防炮对准着火点,开启电磁阀和消防泵进行灭火。
手动状态和现场应急控制具有优先权。
微型消防炮:电气控制喷射灭火设备,可喷射水或泡沫液;可以进行水平、竖直方向转动,通过红外定位器和图像定位器自动定位火源点;可进行开花/直流出水状态自动切换,快速准确灭火。
集中/现场控制盘:
消防炮集中控制盘和消防炮现场控制盘内置性能优越的微处理器,是自动消防炮灭火系统的主要操作设备。
值班人员在控制室可以通过集中控制盘对自动消防炮灭火系统的各种设备(如消防炮、电动阀、消防泵等)进行远程控制,在现场可以使用现场控制盘进行操作。
消防炮控制器:
消防炮控制器是消防炮控制系统的核心设备。
消防炮控制器接收消防泵控制盘、消防阀控制盘和集中控制盘传来的操作指令,向前端设备(消防炮、电动阀、消防泵等)发出控制信号。消防炮控制器接收前端设备(电动阀、水流指示器等设备)工作状态的反馈信号,以供其他设备显示。
消防泵控制盘:
消防泵控制盘(LIAN-BKP-2)是消防泵控制的设备,连接消防炮控制器,实现对消防泵的控制,并对消防泵工作状态进行显示。
防排烟系统:
(1)一般规定:防烟楼梯间及其前室;
消防电梯间前室或合用前室;
避难走道的前室、避难层(间)。
其他场所设置:
设置在一、二、三层且房间建筑面积大于100m2的歌舞娱乐放映游艺场所,设置在四层及以上楼层、地下或半地下的歌舞娱乐放映游艺场所;
中庭;公共建筑内建筑面积大于100m2且经常有人停留的地上房间;
公共建筑内建筑面积大于300m2且可燃物较多的地上房间;
建筑内长度大于20m的疏散走道。
地下或半地下建筑(室)、地上建筑内的无窗房间,当总建筑面积大于200m2或一个房间建筑面积大于50m2,且经常有人停留或可燃物较多时,应设置排烟设施。
(2)防排烟设施
防排烟风机:
正压送风机是指向逃生楼道里送风的风机。它将室外风压送入室内。当建筑物发生火灾时,会产生大量烟雾、一氧化碳等有毒气体并遮挡视线,通过正压送风机给逃生的消防楼梯送风,使室内的烟雾不能抵达楼梯,给人们逃生创造条件。正压送风机一般装于建筑物顶。
排烟风机是指建筑物发生火灾时,联动控制系统打开排烟风机和排烟阀将产生的大量烟雾、一氧化碳等有毒气体排出室外,给人们逃生创造条件。
防火阀:
排烟防火阀:安装在排烟系统管道上.常闭,火灾时,烟(温)感探头出火灾信号,控制中心接通电源,阀门迅速打开排烟,280℃时,阀门自动关闭。
防火阀:安装在送风、排风、空调系统中属于70℃温感器关闭阀,平时常开。
送排风口:
多页排烟风口:安装在排烟系统上。常闭,火灾时,烟(温)感探头发出火灾信号,控制中心接通电源,阀门迅速打开进行,280℃时阀门自动关闭。
多页送风口:安装在前室、防烟楼梯间送风系统上。常闭,火灾时,烟(温)感探头发出火灾信号,控制中心接通电源,阀门迅速打开风机送风。
(3)防排烟系统的联动控制
联动控制方式:加压送风口和风机的联动控制;
同一防火分区内两个触发器件报警信号的“与”逻辑,作为系统启动的联动触发信号。
电动档烟垂壁的联动控制:同一防烟分区内两只独立的感烟火灾探测器的报警信号的“与”逻辑;
感烟火灾探测器应位于电动档烟垂壁附近。
手动控制方式:
防烟风机的手动控制:由消防联动控制器引出的硬线,直接手动控制防烟风机的启动、停止。
加压送风口、电动挡烟垂壁的手动控制:
与消防泵、防排烟风机等设备的硬线手动控制不同;
为总线联动控制,在总线控制盘上对应了一键式操作按键。
(3)防排烟系统的联动控制
联动控制方式
排烟口、排烟窗或排烟阀的联动控制
同一防火分区内两个触发器件报警信号的“与”逻辑,作为设备启动的联动触发信号。
排烟口或排烟阀宜由现场设置的消防设备直流电源供电。
控制模块与排烟口或排烟阀的接口参数应匹配。
手动控制方式:
排烟风机的手动控制:由消防联动控制器引出的硬线,直接手动控制防烟风机的启动、停止。
排烟口、排烟窗或排烟阀的手动控制:
与消防泵、防排烟风机等设备的硬线手动控制不同;
为总线联动控制,在总线控制盘上对应了一键式操作按键。
本文来源于互联网,暖通南社整理编辑。




















































