2022年11月23日,国家市场监督管理总局特殊食品信息查询平台公布了1家企业2款获批的特医食品批件信息,为河北艾圣科技有限公司申报的 诺葆素®特殊医学用途电解质配方食品 和 诺葆舒®特殊医学用途流质配方食品 2款非全营养配方, 而诺葆舒®是国内首款获批的流质配方特医食品 。
目前河北艾圣共获批3个特医文号,包括2021年获批的诺葆平®特殊医学用途蛋白质组件配方食品,和本次获批的诺葆舒®特殊医学用途流质配方食品、诺葆素®特殊医学用途电解质配方食品。

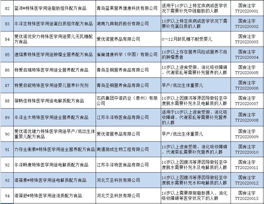
至此,国内获批的特医产品增至94款。
产品信息如下:
企业名称:河北艾圣科技有限公司
产品名称:诺葆素®特殊医学用途电解质配方食品
国食注字:TY20220012
适用人群:10岁以上因腹泻等原因导致轻至中度脱水需要补充水和电解质的人群。
企业名称:河北艾圣科技有限公司
产品名称:诺葆舒®特殊医学用途流质配方食品
国食注字:TY20220013
适用人群:10岁以上需要限制脂肪摄入、消化吸收障碍等医学状况下的人群。
特殊医学用途配方食品注册目录信息
(2022年11月23日,共计94款)








