最近,有很多朋友,说自己搞不清楚,三极管到底是怎样工作的,到底如何控制一个继电器、控制一个电机,还有他的放大原理,让人感觉到云里雾里的,今天,我就给大家罗列一下,三极管的一些要点。让大家,一口气,弄明白它。

三极管的实物示意图
三极管,全称应为半导体三极管,也称双极型晶体管、晶体三极管,是一种控制电流的半导体器件其作用是把微弱信号放大成幅度值较大的电信号, 也用作无触点开关。晶体三极管,是半导体基本元器件之一,具有电流放大作用,是电子电路的核心元件。三极管是在一块半导体基片上制作两个相距很近的PN结,两个PN结把整块半导体分成三部分,中间部分是基区,两侧部分是发射区和集电区,排列方式有PNP和NPN两种。
两种三极管的原理图符号
三极管有截止、放大、饱和三种工作状态。放大状态主要应用于模拟电路中,且用法和计算方法也比较复杂,我们暂时用不到。而数字电路主要使用的是三极管的开关特性,只用到了截止与饱和两种状态,所以我们也只来讲解这两种用法。三极管的类型和用法,我给大家总结了一句口诀,大家要把这句口诀记牢了:箭头朝内 PNP,导通电压顺箭头过,电压导通,电流控制。
这是一个典型的,三极管开关电路
三极管的三种状态也叫三个工作区域,即:截止区、放大区和饱和区。
(1)、截止区:三极管工作在截止状态,当发射结电压Ube小于0.6—0.7V的导通电压,发射结没有导通集电结处于反向偏置,没有放大作用。
(2)、放大区:三极管的发射极加正向电压(锗管约为0.3V,硅管约为0.7V),集电极加反向电压导通后,Ib控制Ic,Ic与Ib近似于线性关系,在基极加上一个小信号电流,引起集电极大的信号电流输出。
(3)、饱和区:当三极管的集电结电流IC增大到一定程度时,再增大Ib,Ic也不会增大,超出了放大区,进入了饱和区。饱和时,Ic最大,集电极和发射之间的内阻最小,电压Uce只有0.1V~0.3V,Uce
这是一个利用三极管,控制继电器输出的电路
开关分析:当基极电流的增大,不能使集电极电流继续增大 时,三极管就进入了饱和状态。一般判断三极管是否饱和的准则是:Ib*β〉Ic。进入饱和状态之后,三极管的集电极跟发射极之间的电压将很小,可以理解为 一个开关闭合了。
电路分析:当开关被按下的时候,12V的电压就会流经50K的电位器,电位器的一端,连接在10k电阻的位置,当有电压过来基极的时候,三极管被导通,三极管导通之后,集电极与发射极,形成了通路,继电器的线圈K通电,继电器吸合,常开触点,变成常闭触点。
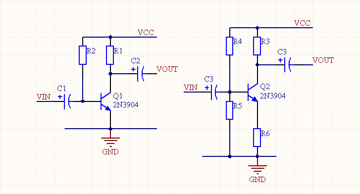
三极管,放大电路
电流放大:三极管的放大作用就是:集电极电流受基极电流的控制(假设电源 能够提供给集电极足够大的电流的话),并且基极电流很小的变化,会引起集电极电流很大的变化,且变化满足一定的比例关系:集电极电流的变化量是基极电流变 化量的β倍,即电流变化被放大了β倍,所以我们把β叫做三极管的放大倍数(β一般远大于1,例如几十,几百)。
学习三极管,其实很简单
以上就是,三极管的一些开关,放大的知识。学习电子,是一项很考验耐心的事情,希望大家,有一颗坚定的心,一个持之以恒的信念,来让自己,坚持学习。祝大家,学习愉快,有什么不懂的,可以在评论下方留言,想家相互讨论,共同进步。






