
雷递网 雷建平 12月4日
血管介入器械公司――业聚医疗集团有限公司(OrbusNeich Medical Group Limited)(简称“业聚医疗”)日前通过聆讯,准备在香港上市。
上半年营收6885万美元
业聚医疗总部位于中国香港,是一家全球化布局的血管介入医疗器械创新企业,在中国、荷兰和美国均设有生产和研发基地,分公司遍及全球。
业聚医疗的血管介入产品包括用于冠脉和外周血管介入的导管、导丝、球囊扩张导管、刻痕球囊和创新型涂层支架,同时还有神经介入球囊及业聚医疗旗下合资公司的心脏瓣膜等多个产品在研。
业聚医疗在2019年、2020年、2021年营收分别为9634万美元、8847万美元、1.16亿美元;期内利润分别为695.8万美元、707万美元、-444万美元。
业聚医疗2022年上半年营收为6885万美元,上年同期的营收为5734万美元;期内利润为804万美元,上年同期的期内利润为332万美元。
业聚医疗在2019年、2020年、2021年经调整利润分别为696万美元、707万美元、2135万美元;业聚医疗2022年上半年经调整利润为1361万美元,上年同期的经调整利润为1099万美元。
截至2022年6月30日,业聚医疗持有现金及现金等价物为1.32亿美元,上年同期的现金及现金等价物为5166万美元。
曾完成2亿美元融资
业聚医疗执行董事为钱永勋、刘桂祯、陈泳成、周静忠;非执行董事为周伊,独立非执行董事为陈业强、谭丽芬、楼家强。
钱永勋为公司董事长、执行董事兼行政总裁,刘桂祯为公司执行董事兼首席营运官,钱永勋、刘桂祯为夫妻关系。
2021年4月23日,中金启德(厦门)创新生物医药业投资合伙企业(有限合伙)、Bliss Moment Limited及深圳市分享择善精准医疗创业投资合伙企业(有限合伙)分别以1500万美元、1000万美元和1000万美元的对价认购100,622,080股、67,081,387股和67,081,387股ONM Group A轮优先股。
2021年8月,业聚医疗获得1.1亿美元的A2轮融资,由深创投及旗下红土医疗基金领投,建银国际、万汇资本、招商证券等跟投。
业聚医疗当时表示,本轮融资将加速公司各项新产品的持续研发,并促进现有集团业务在大中华区乃至全球范围内的进一步拓展。
2021年2月1日,钱永勋收购了Belinfer Corporation以将其在Cosmic Ascent Limited所有股权(即其在集团的间接权益)转让予其本人。
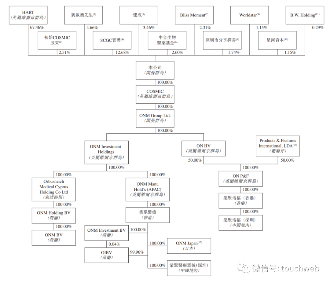
于2021年2月16日,钱永勋将其在COSMIC的所有股权转让予Harmony Tree Limited(「HART」),该公司由钱永勋及刘桂祯女士共同持有55%和45%的股份。在上述转让完成后,HART成为集团的控股股东。
IPO前,HART持股为67.46%,刘启衡持股为4.66%,刘启衡为公司执行董事兼首席营运官刘桂祯女士的兄长。
此外,中金生物医药基金持股为2.60%,星河资本持股为1.15%,SZYJ持股为9.05%,深圳市分享择善持股为1.74%,SCGC资本持股为1.61%。
Worldstar、星河资本分别持股为1.15%,B.W. Holding持股为0.29%。
———————————————
雷递由媒体人雷建平创办,若转载请写明来源。








