


在30家消费金融公司中,银行作为最大股东至少占了三分之二,这是因为在大部分情况下银行本身就具有零售基因以及相应客户资源,能帮助消费金融公司拓客以及管理。
不过当银行本身业务问题不断时,消费金融公司也很难独善其身。
多家分行被罚
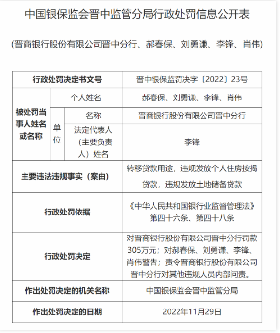
近期,晋中银保监分局一则罚单显示,晋商银行晋中分行因涉及转移贷款用途、违规发放个人住房按揭贷款、违规发放土地储备贷款等三项违法违规事实被罚305万元,对郝春保、刘勇谦、李锋、肖伟4名相关责任人给予警告,责令晋商银行晋中分行对其他违规人员内部问责。

值得注意的是,晋商银行今年以来已多次被罚。2022年至今累计收到15张监管罚单,不过全部都是分行出现违规。其中朔州分行、晋中分行以及晋城分行等几家是被罚的重灾区,均收到过百万罚单。
目前,晋商银行今年合计被处罚金额为1316.8万元,违规事项大多涉及贷款调查、管理不尽职、贷款五级分类不准确、贷款“三查”制度执行不到位等方面。
与业务违规不同的是,今年上半年晋商消费金融业绩稳步增长。
财报显示,截至2022年9月30日,晋商消费金融实现营业收入40.8亿元人民币,相较于上半年的25.7亿元,几乎翻倍,三季度净利润为15.35亿元,相较于上半年的实现净利润的9.7亿元,增幅也在50%以上。
截至2022年6月末,晋商银行资产总额达3158.1亿元,较年初增长125.2亿元,增幅4.1%。贷款总额1746.1亿元,较年初增长188.7亿元,增幅12.1%。
不过利息净收益却出现下降,2022年上半年,晋商银行的利息净收入为16.80亿元,较2021年同期的16.83亿元减少0.2%;手续费及佣金净收入3.68亿元,较2021年同期的3.95亿元下降6.7%。
对于利息净收入同比下滑,晋商银行在财报中解释称,主要是由于利息支出增加2.24亿元,部分被利息收入增加所抵消。而续费及佣金净收入同比减少6.7%,则主要是由于受监管政策影响,发行债券业务规模下降,代理业务手续费收入下降。
业绩连年未曾突破
值得一提的是,晋商银行的增长并未影响到旗下消费金融公司。
工商信息显示,晋商银行是晋商消费金融的最大股东,持股比例为40%,其余股东以及持股情况为,北京奇飞翔艺商务咨询有限公司持股25%,天津宇信易诚科技有限公司持股20%,山西华宇商业发展股份有限公司持股8%以及山西美特好连锁超市股份有限公司持股7%。
宇信科技在其2022年半年报中同样披露了晋商消费金融的业绩情况。2022年上半年,晋商消费金融的营业收入为2.10亿元,较2021年同期的2.75亿元减少23.6%。晋商消费金融2022年上半年的利润规模则有所增长,对应的净利润为2561.37万元,较2021年同期的2528.68万元同比微增1.2%。不过无论营收还是利润在消费金融公司中均排在中尾部。
此外,晋商消费金融还有一条罚单记录。2019年,晋商消费金融因违反《征信业管理条例》第四十条相关规定,被人行太原支行罚款50万元;对直接负责的主管人员处以罚款人民币5万元。
2021年,晋商消费金融因为征信系统查询问题被人行太原支行拉入黑名单。
值得一提的是,近期,一则“某消费金融公司25%股权”的转让信息出现在北京金融资产交易所,转让价格为2.4亿元,披露日期为:2022年11月30日-2022年12月13日。
虽然挂牌信息中未提及是哪家消费金融公司,但从转让方北京奇飞翔艺商务咨询有限公司,以及法定代表人和注册地等相关信息,可以确定是晋商消费金融。
业内人士向「消费金融频道」透露,此次转让或与晋商消费金融与二股东关系不佳有关,360方面基本对晋商消费金融的经营影响不大,控股股东晋商银行作为中部地区传统银行,在晋商消费金融治理观念相对保守,与360的互联网基因和打法不合拍。
因此360作为二股东根本没有实现最早联合创立晋商消费金融的初衷,基本上成了一个纯财务投资的角色。
不过从晋商消费金融业绩来看,其营收利润多年突破自身瓶颈,在消费金融公司中并不出彩,未能发挥360互联网基因的价值。
2018年至2021年,晋商消费金融营收为3.38亿元、3.72亿元、营收5.46亿元、5.5亿元;利润为0.8亿元、0.52亿元、0.54亿、0.61亿元。
不知道今年晋商银行业绩大涨的情况下,2022年的晋商消费金融营收和利润能否突破历史最好成绩呢?
内容来源: 消费金融频道
作者:子卿
“特别声明:以上作品内容(包括在内的视频、图片或音频)为凤凰网旗下自媒体平台“大风号”用户上传并发布,本平台仅提供信息存储空间服务。
Notice: The content above (including the videos, pictures and audios if any) is uploaded and posted by the user of Dafeng Hao, which is a social media platform and merely provides information storage space services.”