自从放开后,新冠感染来势汹汹,感染者普遍出现了发热症状。
对待高热,目前最常用的是这2类药:对乙酰氨基酚(扑热息痛、泰诺等)和布洛芬,它们退热、止痛效果确切且安全性较高,作为非处方药被广泛使用。
肾友们问肾上线:“看到好多人在说,对乙酰氨基酚经过肝脏代谢,不影响肾,所以,肾病患者选对乙酰氨基酚比布洛芬安全得多?是这样吗?”
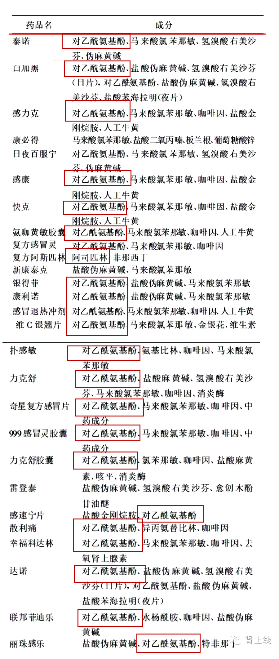
以下感冒药均含有对乙酰氨基酚▽

那么,我们今天就来聊聊这个问题。
NO.1
对乙酰氨基酚,走肝也走肾
首先,跟广大肾病患者明确一点的是:不管是布洛芬,还是对乙酰氨基酚,都有一定肾毒性!
对乙酰氨基酚确实是经过肝脏代谢,这没问题,但,对乙酰氨基酚在肝脏代谢之后,最终对乙酰氨基酚和它的代谢产物,还是要经过肾脏排出体外,超过90%对乙酰氨基酚会在24小时内通过尿液(尿液由肾脏生成)排出。
因此,如果滥用对乙酰氨基酚,不仅可以引起肝脏的问题,也同样可以引起肾脏问题。
从理论机制来说,布洛芬和对乙酰氨基酚,均可以通过抑制环氧合酶减少前列腺素合成,引起肾血管收缩。这导致少部分使用者出现肾脏血流灌注不足、缺血,诱发急性肾小管坏死。
这方面的肾毒性,并不是只有布洛芬有而对乙酰氨基酚就没有。大家别被误导,误以为对乙酰氨基酚只走肝,没事,肾友可以随便吃。
从临床来看,对乙酰氨基酚引起的肾损伤也不算少见。
来看看北京大学第一医院肾内科收治的几十例确诊为解热镇痛药相关急性肾损伤,其中对乙酰氨基酚致急性肾损伤最常见。
上面的样本小,来看另一项大规模数据分析。
我国研究人员分析了2004年~2021年FDA药物不良事件报告系统(FAERS)的3000多例相关事件,比较布洛芬和对乙酰氨基酚在大规模人群中引发的肾损伤情况,结果发现:
对乙酰氨基酚潜在肾损伤风险,比布洛芬还大一些。布洛芬和对乙酰氨基酚引起的肾损伤,主要发生在吃药后的1个月内。并且,这份数据的一个重要提示是:使用对乙酰氨基酚更容易在短期内造成肾脏损害,而布洛芬导致肾损伤需要的时间,通常会更长。也就是说短期用药的肾损伤风险,对乙酰氨基酚是更明显一些的,而布洛芬长期用药的风险也不可忽视。
所以说,退烧药对乙酰氨基酚和布洛芬,谁都不是白莲花,肾友2个都需要谨慎对待。
看到这,肾友可能想哭了:“本来以为对乙酰氨基酚很安全,那新冠感染了,肾友发烧岂不是没药用了?”
NO.2
退热药是按需,不是必须
谁都不想感染新冠,但问题它已经来了,我们除了面对也别无他法。肾上线教给大家一些尽可能降低肾损伤的必备用药原则。
1.症状不太重的感染者:可以不用退热药
如果你发热不高(不超过38.5℃),不舒服、疼痛的感觉可以忍受,可以不需要用退热药。退热药不是必须,而是按需使用。
2.必须用退热药时,该用就用!尽可能剂量小、时间短、各种药物不叠加
如果肾友发热超过38.5℃,或者浑身不舒服、疼痛的感觉难以忍受,两害相较取其轻,该用退热药必须用,持续高热不退对肾脏伤害更大。
对乙酰氨基酚和布洛芬的退热效果,在很多研究中显示是类似的,所以两者选一个就行,不要叠加用,症状缓解后,就可以不用了。
目前新冠发热通常只持续3天左右时间,许多人只用到2片、3片退热药就搞定了,这么小的量,肾损伤风险相对是很小的,而且即便发生,通常停药后肾功能也是可以恢复的。(超过3天高热不退,肾友及时去医院)
所以如果要用退热药时也不需要太担心。
3.千万别超剂量用,看清楚药品说明书,很多药物都含有对乙酰氨基酚
吃一片泰诺,再泡一包999感冒灵,又来一粒维C银翘片,你以为自己是用了三种不同感冒药,多管齐下好得快,还都是按说明书剂量吃的,没超剂量。殊不知,虽然名字不一样,但这些感冒药成分大同小异,都含有对乙酰氨基酚,一起吃,相当于同一个成分吃了几倍剂量!千万注意这个问题。
4.多喝水、监测血压
布洛芬和对乙酰氨基酚,两者在患者处于脱水、低血压,联合使用RAS阻断剂、他克莫司、环孢素这些药物时,多个因素叠加的情况下,肾损伤概率会更高,所以如果肾友感染期间大量出汗、呕吐、腹泻一定要注意补充水分和盐分,出现低血压时,也可以跟医生沟通,必要时先暂停RAS阻断剂和免疫抑制剂。




