IT之家 12 月 22 日消息,从生物学角度来看,无论男性,还是女性都拥有 44 条常染色体 和 2 条性染色体,其中男性的性染色体是 XY,而女性的性染色体是 XX。科学家近日在同一个身上生成了 XX 和 XY 染色体。这套独特的细胞可以帮助研究人员解决长期存在的问题,即性染色体如何影响疾病以及它们在早期发育中发挥的作用。

XX 和 XY 性染色体除了区分女性和男性的身体特征之外,还有助于包括免疫系统功能、神经元发育、疾病易感性和对药物的反应等过程。但是现有研究对 X 或者 Y 染色体的具体作用仍存在诸多挑战性。以色列哈达萨医学中心的妇产科教授本杰明・鲁比诺夫(Benjamin Reubinoff)和他的团队开始了这个项目,以克服人类性别差异调查所面临的障碍。
鲁比诺夫表示目前主要面临两大挑战,难以分离染色体和荷尔蒙的影响,以及无法确定 X 和 Y 染色体的影响。他表示:“做这项研究的主要原因是缺乏一个好的模型来研究人类中男性和女性之间的差异。虽然已经有了动物模型,但是目前还没有人类模型”。
IT之家了解到,为了创建这样一个模型,鲁比诺夫和他的前医学博士、博士生 Ithai Waldhorn 等同事从 Klinefelter 综合征患者身上收集了白细胞。患有这种症状的男性天生就有一个额外的 X 染色体。
这些细胞来自科里尔医学研究所的储存库 (Coriell Institute for Medical Research),人们在那里捐赠样本用于广泛的生物医学研究项目。研究人员将 3 个性染色体(XXY)重新编程为诱导性多能干细胞(pluripotent stem cells),这些细胞具有自我更新的能力,并能发育成神经元、肌肉细胞或其它细胞类型。
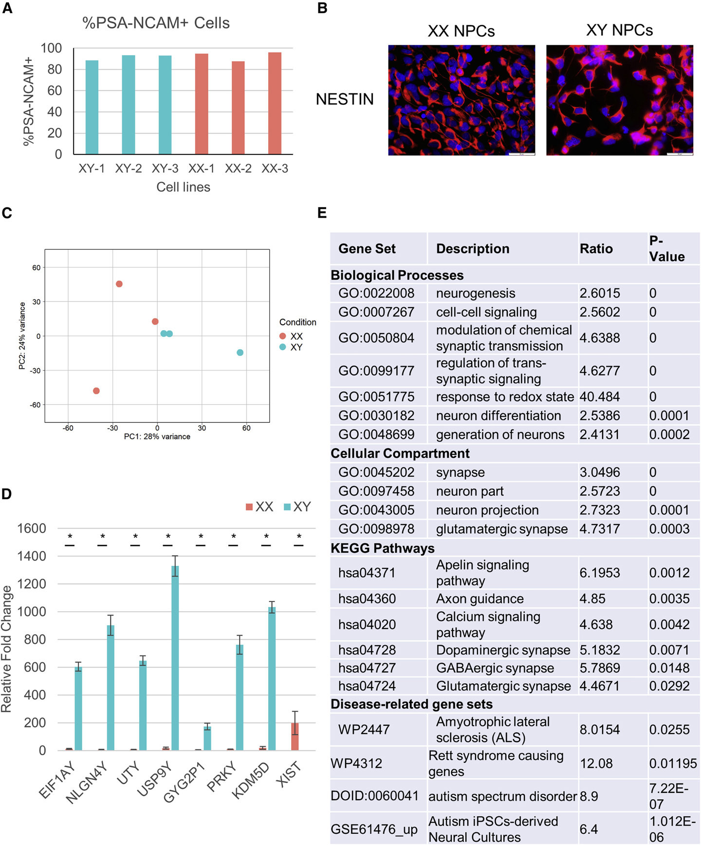
然后科学家在同一个人身上实现了 XY 和 XX 染色体。除了性染色体之外在基因上是相同。研究人员随后进行了一系列的实验,复制了先前对其它模型的研究结果。例如,他们证实了之前报道的在 XX 或 XY 细胞中开启的基因的差异。
相关科学研究可以访问 Stem Cell Reports.





