活塞式制冷压缩机的分类:
使用的制冷剂来分:氨压缩机、氟利昂压缩机;
按压缩级数来分:单级压缩、双级压缩;
按汽缸中心线的位置分:直立式、V型、W型和S(扇)型;
按压缩机的总体结构来分:开启式、半封闭式和全封闭式。
活塞式压缩机的工作过程:
理想工作过程:在分析活塞式压缩机的工作过程中,可以先把实际过程简化成理想过程。简化时假定:压缩机没有余隙容积;吸、排气过程没有容积损失;压缩过程是理想的绝热过程;无泄漏损失。
这样,压缩机的理想工作过程可用图示的P—V图来表示。
纵坐标表示压力P,横坐标表示活塞在汽缸中移动时形成的容积V。

在图中,4→1表示吸气过程,活塞从上止点开始向右移动,排气阀(片)关闭,吸气阀(片)打开,在压力P1下吸入制冷剂气;1→2表示压缩过程,活塞从下止点向左移动,制冷剂从压力P1绝热压缩到P2,此过程吸、排气阀均关闭;2→3表示排气过程,活塞左行至2位置时排气阀打开,活塞继续左行,在压力P2下把制冷剂排出汽缸。由于假设没有余隙容积 ,活塞运行到3点时制冷剂全部排出。当活塞再次向右移动时进行下一次的吸气过程。
工作原理动图如下:
实际工作过程:压缩机的实际工作过程与理想工作过程有很大不同。实际过程存在余隙容积;吸排气阀有阻力,工作时存在压力损失;汽缸壁与制冷剂之间有热交换,非绝热过程;有漏气损失。
余隙容积的影响(容积系数λV):
余隙:活塞运动到上止点位置时,活塞顶与阀座之间保持一定的间隙,称为余隙,余隙所形成的容积称为余隙容积。
造成余隙的主要原因是:
防止曲柄连杆机构受热延伸时不至于使活塞撞击阀座而引起机器损坏;排气阀的通道占据一定的空间;运动部件的磨损使零件配合间隙变大;活塞环与阀盖之间的环型空间。
余隙容积的存在,在排气过程结束时不能将汽缸内的气体全部排净,有一部分高压气体残留在余隙容积内,在下一次吸气开始前,这一部分气体首先膨胀减压,在压力降低到低于吸气压力才能开始吸气。所以,由于余隙容积内的气体膨胀,占据了部分工作容积,使吸气量减少,称为余隙损失。压比越大使,余隙损失越大。
吸排气阀(片)阻力的影响(压力系数λP):
由于阀门(片)开启时必须克服阀片的惯性力和压在阀片上的弹簧力,以及气体通过阀门的流动阻 力,使得实际吸气压力低于P1,产生节流损失;而排气压力高于P2,这使得余隙损失增大。汽缸内部压比大于外部压比。
汽缸壁与制冷剂的热交换影响(温度系数λT):
吸气时低温气体吸收被排气加热了的汽缸的热量,体积膨胀,压缩机吸气量减少,称为预热损失。
压缩机泄漏损失的影响(气密系数λg):
压缩机运行时,由于密封不严和磨损会造成漏气损失,它常发生在活塞环和汽缸壁之间的不密封处,使得气体从高压腔向低压腔泄漏。此外,吸、排气阀片关闭不严或关闭滞后,也会造成汽缸内气体泄漏。这部分损失叫作泄漏损失。
由于这些实际因素的影响,压缩机的实际输气量总是小于理论输气量实际耗功总是大于理想过程的耗功。而影响这些因素最大的外界条件就是压缩比,即冷凝压力和蒸发压力的差值。
活塞制冷压缩机的特点:
高速:转速在960~1450r/min;
多缸:开启式压缩机通常有2、4、6、8个汽缸。多缸结构使压缩机布置紧凑,动平衡性能好,还可以通过使一部分汽缸空载运转达到调节制冷量的目的。
三种制冷剂通用:新系列大缸径如100、125、170系列压缩机对R717、R12、R22三种制冷剂都可以使用,只须更换部分零部件,如安全阀、气阀弹簧、轴封、胶圈等。
压缩机一般须具备以下几部分:
a.运动部分:包括曲轴、连杆、活塞等
b.配气部分:包括吸、排气阀,吸、排气通道等
c.密封部分:包括活塞环、轴封、垫片、填料等
d.润滑部分:包括油泵、滤油器、油压调节阀等
e.安全部分:假盖、假盖弹簧、安全阀、高压保护继电器、油压保护继电器等
f.能量调节部分:卸载机构
机体就是压缩机的机身,它由汽缸体、曲轴箱、汽缸盖等组成。
吸气腔就是汽缸体的内腔,吸入气体通过吸气腔时可以冷却汽缸套,散热条件好。排气腔在汽缸体上端,吸、排气腔之间有隔板分开。对于单机双级压缩机,高、低压级的吸、排气腔之间都有隔板分开。汽缸盖对汽缸上部起着密封作用,它和机体、假盖一起形成了高压蒸气的排气腔。
在拆卸汽缸盖时,应防止假盖弹簧将汽缸盖弹出砸伤人。汽缸盖螺栓中有两个长螺栓,在拆卸时先松开短螺栓,再松长螺栓,慢慢释放弹簧的弹力。
汽缸体下部是曲轴箱,内装曲轴和冷冻油以及粗油过滤器,曲轴箱与低压级吸气腔相通。曲轴箱两侧有手孔,方便拆装连杆。机体前后端开有两个轴承座孔,安装前后轴承座。
大中型压缩机的汽缸工作镜面不是和机体铸在一起,另配有可单独装配的汽缸套,这样做有以下几点好处:
a、汽缸套耗材少,可以采用优质材料或表面镀铬,来提高汽缸镜面的耐磨性;
b、如汽缸镜面磨损到超过允许范围,只要更换汽缸套,节省修理费用,又简单省时;
c、可以简化汽缸体、曲轴箱结构,便于铸造。
汽阀是控制汽缸中依次进行压缩、排气、膨胀、吸气的控制机构。其性能的好坏直接影响压缩机的制冷量、功耗和运转的可靠性。
目前活塞压缩机多数采用环状阀,它是由阀座、阀片、升程限制器、汽阀弹簧等组成。它的开启和关闭主要靠阀片两侧的压力差来实现,因此,这种阀又称为自动阀。
因为吸、排气压力不同,吸、排气阀片弹簧的弹力也不同,装配时应注意区分。阀片弹簧程锥形,大头装到弹簧座中,应旋转安装。
活塞压缩机最大的安全隐患就是回液(潮车),操作时应尽量避免。
汽缸套内腔是气体在其内压缩、膨胀的部位,对活塞起导向作用,直接承受气体压力和活塞的侧压力,是压缩机最重要的摩擦面之一,其内径尺寸及椭圆度超过规定尺寸就需要更换。汽缸套通过螺钉或定位销固定在机体上,可以通过汽缸垫片的厚度来调整活塞上死点间隙(余隙)。因为汽缸体内腔(缸套外侧)与曲轴箱相通,安装高压级汽缸时,机体与缸套之间应加胶圈密封。
活塞环:活塞环分为汽环和油环两种。汽环的作用是密封蒸汽,减少汽缸内的高压气体通过活塞与汽缸的间隙泄漏到曲轴箱中。
活塞销:是活塞与连杆小头的连接体。当活塞往复运动时,它在活塞销座和连杆小头衬套中相对转动而承受磨损。
连杆是将曲轴的旋转运动转化为活塞往复运动的中间连接体,把动力传给活塞对蒸气作功。
连杆结构一般可分为三部分:连杆小头、连杆身、连杆大头。
连杆螺栓是剖分式连杆大头中用以连接大头盖的紧固件,起着定位大头盖的作用。
严禁用其它螺栓替代连杆螺栓。
曲轴是压缩机的一个重要零件,压缩机消耗的功率就是通过曲轴输入的,它是主要的受力部件。
对于开启式压缩机,驱动轴的一端要伸出机体外部,为了防止制冷剂向外泄漏或空气渗漏入系统,必须在轴的伸出部位及机体之间设置轴封装置。
注意事项:对于氟利昂压缩机,“O”型圈应使用耐氟橡胶;轴封少量渗漏是允许的。
压缩机能量调节的方法主要有:
a.改变压缩机转速—需要变频器,影响油压;
b.压缩机间隙运行—温度、压力变化大,操作麻烦;
c.压缩机吸气节流—压缩机经济性降低;
d.顶开吸气阀片—方便,经济,可实现卸载启动。
能量调节装置是由能量控制阀和卸载机构两部分组成,两者之间通过油管相连,并用油泵输出的压力油作为动力。卸载机构是一套装在压缩机内部的液力传动机构,主要由油缸、油活塞、拉杆、弹簧、转动环、顶杆等组成。拉杆上的凸环嵌在汽缸套外部的转动环中。
飞溅润滑:借助曲轴连杆机构的运动,把曲轴箱中的润滑油甩向需要润滑的表面,或是让飞溅起来的油按设定的路线流过需要润滑的表面。
压力润滑:利用油泵加压的润滑油通过输油管路输送到需要润滑的摩擦面。这种供油方式油压稳定,油量充足,润滑安全可靠。
油路的流向:曲轴箱中的润滑油经过装在曲轴箱底部的滤网式(粗)油过滤器和三通阀后被油泵吸入,提高压力后,经梳片式(精)滤油器滤去杂质后分成两路:一路去后主轴承座,润滑主轴颈,并通过主轴颈内的油道去相邻的一个曲柄销润滑该曲柄销上的连杆大头轴瓦,再通过连杆体中的油孔输送到连杆小头衬套,润滑活塞销。这一路在后轴承座上设有油压调节阀,一部分油经过油压调节阀旁通流回到曲轴箱;另一路进入轴封箱,润滑和冷却轴封摩擦面并形成油封,然后进入前主轴承,润滑主轴颈及相邻曲柄销;此外再从轴封箱引出一路,供给卸载装置的油分配阀,作为能量调节机构的液压动力。
油泵:常用内啮合转子式油泵(简称转子泵),由曲轴驱动,对旋转方向有要求。压缩机电机的旋转方向是由油泵转向决定的。曲轴箱压力过低(汽蚀)或油泵磨损过大,都会影响油压的建立,蒸发温度低于-45℃时常采用外置油泵。
注意事项:精滤器的操作;油压的调整;油压不足时的分析和检修。
安全阀设置在吸气腔与排气腔之间,是一种压差式安全阀。当排气压力与吸气压力的差值超过规定值时,阀芯自动起跳,使吸、排气腔相通,高压气体泄向低压腔,起保护压缩机的作用;当压差减小低于规定值时,阀芯自动关闭。
注意事项:安全阀压力调整后,用锁紧螺母锁紧,拧上阀帽后铅封,禁止随意调整设定值;安全阀起跳后,很容易造成泄漏。因此,起跳后须检修后才能再度使用。
活塞式制冷压缩机开机前的准备工作:
开机前应先查看运行记录,了解压缩机的停机原因。如果是因故障停机,必须检查是否已检修完好。
检查曲轴箱油位是否正常;卸载装置是否拨在“0”位;冷却水套供水是否正常。
检查油温,如果太低进行加热。
检查系统管道阀门是否处于合适状态。
检查贮液器、低循桶液面是否保持合适的高度。
检查其它设备,如风机、水泵等运转是否正常。
开机操作--单级活塞制冷压缩机:
将压缩机卸载装置拨至“0”位。
先转动油精过滤器.的手柄数圈,防止油路堵塞,油泵不上油。
转动联轴器2~3圈,检查是否过重,若盘车过重,应检查原因,加以排除。
开启排气截止阀。
接通电机电源,启动压缩机。建立起油压之后,增载一组汽缸。
缓慢开启吸气截止阀并注意电流表的数值。如果听到液击声音,应立即将吸气阀关小,待液击声音消除后,再慢慢开启吸气阀。吸气压力达到0.1~0.2Mpa时,增加一档负载。调节时,每隔2~3分钟增加一组汽缸并观察油压的变化。如果容量调大后,发现有液击声,立即调小容量,约过5~10分钟后再增加容量。直至吸气阀完全打开,能量调至所需的容量。
调整油压,使之比吸气压力高0.15~0.3Mpa。
根据蒸发器的负荷情况,缓慢开启、调节供液阀。
填写运转记录。
开机操作—单机双级活塞制冷压缩机:
单级制冷压缩机开机操作1~3条适用。
开启高、低压级的排气截止阀,吸气阀是关闭的。
接通电机电源,启动压缩机。建立起油压之后,缓慢开启高压级汽缸的吸气截止阀并将高压级增载。当中间压力降至0.1Mpa时,再缓慢开启低压级汽缸的吸气阀及调节容量。其它操作程序与单级相同。
开机操作—搭配双级活塞制冷压缩机:
配搭双级压缩机的开机程序与单级相同。只不过先开启高压级压缩机,待中间压力降至0.1Mpa时,再启动低压级制冷压缩机。开启低压级吸气阀时,应注意中间压力和高压级电机的电流大小,不得超过规定要求。
运行时的加油操作:
首先检查润滑油的规格、型号和质量是否符合使用要求,并将其称重。
检查加油管是否清洁,其一端应有过滤装置。
将加油管一端接在压缩机三通阀的加油口上,有过滤器的一端插入油桶内。
将三通阀指示箭头由“运转”位置拨至“加油”位置,润滑油即被油泵吸入压缩机内。如进油很慢或不进油时,可将吸气阀适当关小,时曲轴箱内压力略低于大气压(压力不能过低)。当油位达到要求时,将三通阀拨回“运转”位置。加油时,注意油管进油口不要露出油面,以免空气进入。
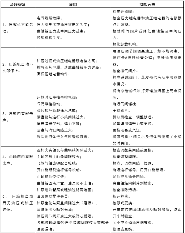
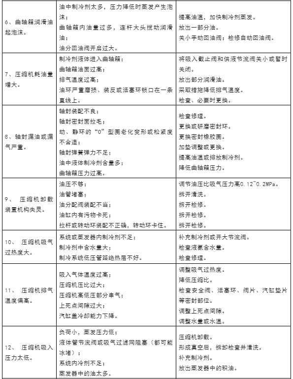
活塞式制冷压缩机故障分析:
活塞式制冷压缩机检修时间和内容:根据压缩机的累计运转时间和压缩机的完好状况,定期对压缩机进行检修。包括小修、中修和大修。
压缩机投入运转的初期阶段,一般应检查气阀零件、缸套镜面、连杆大头轴瓦的磨合情况;检查阀片和气阀弹簧是否断裂,更换冷冻油,清洗吸气过滤器、油过滤器和曲轴箱。
活塞式制冷压缩机小修的时间和项目:
当压缩机运转3000~4000小时后,应进行一次小修。清洗冷却水套;检查活塞连杆组件,更换活塞环;拆卸气阀组件,更换损坏的阀片和弹簧等;检查并消除连杆大小头轴瓦、汽缸工作表面上的划痕;拆检轴封,研磨工作面,更换胶圈;清洗曲轴箱,油过滤器及吸气过滤器等,并更换油。
活塞式制冷压缩机中修的时间和项目:
当压缩机运转8000~10000小时左右进行一次中修,除小修项目外,应检查和校对一部分气缸与活塞间隙、活塞上死点间隙、连杆大小头轴瓦间隙、主轴承间隙等,研磨内外阀座的阀线。更换磨损严重的活塞销、大头轴瓦、小头衬套等。
清洗润滑系统,拆卸检查油泵,并修复或更换损伤零件。
活塞式制冷压缩机拆卸注意事项:
(1)拆卸压缩机之前,先对低压腔进行抽真空,曲轴箱压力应在0.05Mpa以下 。停机后关闭机器与系统连通的所有管路阀门,切断电源。再将机器内残存的制冷剂气体用塑料管导入水桶或直接排出室外。
(2)拆卸静配合的零件,要注意方向,防止碰伤零件;对固定位置不可改变方向的零件,应作好标记,以免装错造成事故;对体积小的零件,拆卸后要及时清洗并组装在相关部件上。
(3)活塞压缩机的检查工作是伴随拆卸过程同时进行的。对需要测量的尺寸和磨损情况要认真检查并作好记录,发现问题,要找出原因并提出修理方法。
活塞式制冷压缩机过滤部分检查和清洗:
a.吸气过滤网
对于新安装的制冷系统,为了防止系统内的污垢、泥沙、铁锈等被压缩机吸入造成事故,因此,在系统抽真空前,应将吸气过滤网外面或者内表面(视气体流的方向)包一层强度高的尼龙滤布(并捆牢以防吸气时带掉),再进行抽真空充氨,氨负荷运转中视污垢情况,应经常拆洗或更换,一般每隔30小时拆检一次。当确认系统干净后,可将滤布拆除,通常不少于150小时,机器本身所带吸气过滤网,一般在检修时清洗。
b. 曲轴箱和滤油网
对于新安装的系统,在运转150小时后,应该更换润滑油,并用干净的冷冻油擦洗曲轴箱,同时,滤油网也应取出,用煤油等清洗,以后只须检修时清洗。
压缩机活塞上死点间隙的检查与调整:
上死点间隙的测量通常采用压紧软铅块或保险丝的方法进行。
如间隙超过规定,应检查是由于何种原因引起的。如果是由于连杆大头轴瓦、小头衬套、活塞销以及曲柄销的磨损严重引起的,必须更换新的零件。上死点间隙可以通过汽缸套纸垫的厚度来调整。
压缩机吸、排气阀组检查与修理:
测量吸、排气阀片的开启度如比正常间隙大0.3~0.5mm时,应更换新阀片;阀片的密封面磨损成明显的环沟,沟深达0.2mm或磨损量达到原来厚度的1/3时,必须更换新阀片。
检查内、外阀座的密封面磨损度达0.3mm以上时,必须修理或更换。
检查假盖应无裂纹现象,否则,必须更换;汽阀弹簧弹性减退或损坏,都应更换。
阀片及内外阀座的密封面稍微不严或有微小的斑点时,可放在平板或玻璃上,用粗细不同的研磨剂进行研磨。
检查汽缸套的磨损情况:主要检查汽缸套与吸气阀片接触的密封面,不许有斑点或沟痕。如深度小于0.2mm的沟痕,可用研磨方法修复;沟痕深度达0.3mm时,应更换新的汽缸套。
采用量缸表或内径千分表测量汽缸内径的磨损量。磨损量达到1/250缸径时,最好更换缸套;达到1/200缸径时,必须更换。其椭圆度大于最大磨损总量的1/2时,也应更换汽缸套。
缸套内壁轻微拉毛时可用精细半圆油石和280号以上的金刚砂纸沿汽缸壁方向往复打磨,除去毛刺。个别较深的拉痕不一定都要打平,以免形成椭圆造成漏气。
检查活塞与汽缸套内壁的间隙:用塞尺在活塞的环部及裙部(活塞径向前后左右四个点)进行测量。如间隙过大,分析原因,更换活塞或汽缸套。
压缩机活塞和活塞环的检查与修理:
根据活塞直径的大小,采用合适的外径千分表测量其磨损程度。活塞常见的问题是外表面拉毛、磨损或活塞体出现裂纹以及活塞销孔的磨损。外表面拉毛的修理方法与汽缸拉毛的修理方法相同;活塞体出现裂纹则应更换新的活塞;活塞销修理通常采用铰削方法进行,修理时必须保证销孔尺寸、同心度以及与活塞轴线的垂直度。
检查活塞环锁口间隙时,将活塞环水平放在汽缸内,用塞尺测其锁口间隙。其值一般为缸径的3/1000,如超过正常值1~2倍,必须更换新的。
用塞尺测量活塞环与环槽高度之间的轴向间隙,如超过正常间隙一倍以上的,必须更换。
用游标卡尺测活塞环的厚度,若活塞环厚度为4.5mm时,其外圆磨损达0.5mm时应更换新的。
活塞环磨损或失去弹性,一般没有修复价值,最好更换。
换新环时,应将活塞环水平放在汽缸内,观察与汽缸壁的接触情况。如圆周的漏光弧长总长不超过60%、在锁口两侧30%范围内不漏光并且漏光处的间隙不超过0.04mm时为合格。
活塞销和连杆小头衬套的检查与修理:
活塞销的修理:活塞销表面渗碳层有裂纹、裂痕或脱落现象时,应报废;外径磨损可采用镀铬法进行修理。修复后的活塞销,其椭圆度和圆锥度不大于0.005mm,硬度HRC57~67。
小头衬套的修理:小头衬套的磨损超过极限尺寸或有较严重的拉毛,应更换;如为较轻的拉毛,可用280号以上的砂纸打去毛刺。更换衬套、插入小头座孔时,应注意油槽的方向与连杆身中心线成45°角。
连杆和连杆螺栓的检查与修理:
连杆在使用过程中,常因连杆螺栓损伤、松动、修理及操作不当等导致连杆发生一些故障。如发现连杆有裂纹、弯曲、扭曲等现象,必须更换新的。如连杆大头座孔的剖分面损伤时,可用细锉修整或砂纸打光。剖分面经修理后,表面不得偏斜,否则会引起大头轴瓦倾斜磨损,而导致连杆螺栓应力集中破坏,发生严重事故。
检查螺栓的螺纹、螺栓颈部以及过度圆角处有无裂纹,有裂纹时有渗油的黑印,这时应更换。如发现螺纹与螺母配合松弛或螺纹产生残余变形超过螺栓长度的2/1000以上时应更换。
主轴承和连杆大头轴瓦的修理:
系列压缩机的大头轴瓦均采用薄壁轴瓦,其合金层很薄,一般不允许刮拂。若瓦片上有细砂粒或轻微拉毛,可用三角刮刀轻轻刮拂,然后用帆布打光。油孔周围的毛刺及飞边要刮去。拉毛严重时要更换。
活塞式制冷压缩机曲轴的修理:
修理主轴颈、曲柄销的椭圆度和圆锥度时,将曲轴上的油孔用布条堵住,用细油石或油光锉修整,再用280号以上的细砂纸打磨,最后用帆布拉光。修理时注意不要损伤轴颈根部的过度圆角。
活塞式制冷压缩机轴封的修理:
如定环和动环密封面接触不良,即造成拉毛现象时,将损坏的密封环置于平板或玻璃板上,进行细磨和精磨。细磨时用400号研磨剂,精磨用油光磨,达到无拉痕和要求的光洁度为止。密封环如出现较深的裂纹,必须更换。
密封胶圈老化变形或碎裂应更换新的。
本文来源于互联网。












