近日,十象知产注意到,国家知识产权局在官网发布关于《中华人民共和国商标法修订草案(征求意见稿)》公开征求意见的通知。相对于前面四次在原有框架上的“修修补补”,此次修改动作力度相当大,其中强化商标使用义务,打击商标恶意注册,更是此次修订的重中之重。

近年来,商标抢注一事可谓屡见不鲜也屡禁不止,出现一波又一波“搭便车”“傍名牌”现象。尤其是疫情这几年,一些人为抓住“商机”,抢注“健康码”、“火神山”、“阳过”“连花清瘟”等与疫情相关的商标;每逢奥运会、世界杯等重大赛事,抢注“冰墩墩”“拉伊卜”“梅西”等商标行为又“卷土重来”;还有曾经闹得沸沸扬扬的“潼关肉夹馍”、“逍遥镇胡辣汤”、“库尔勒香梨”、“青花椒”、“金银花”等一系列商标维权事件,让不少中小商家遭遇危机......
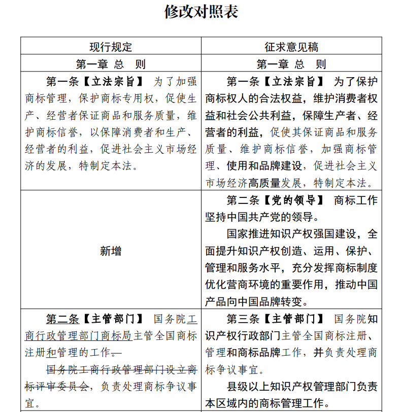
这一切现象的背后究其根本,是源于法律意识的淡薄,更是利益的驱动。为此,要彻底为“恶意商标”画上休止符,必须亮出法律之剑。 此次《商标法》修订草案条文扩充到10章101条,其中新增23条,实质修改条文45条,重点强调全面打击恶意注册,拟建恶意诉讼反赔制度。
十象知产发现,商标法修订草案(征求意见稿)明确了恶意申请商标注册的具体情形,包括“(一)不以使用为目的,大量申请商标注册,扰乱商标注册秩序的; (二)以欺骗或者其他不正当手段申请商标注册的;(三)申请注册有损国家利益、社会公共利益或者有其他重大不良影响的商标的”等。同时,将“有悖于社会主义核心价值观”“有害于中华优秀传统文化”“公众知晓的国内地名”纳入禁用禁注范围。
为保护在先权利,拟建立恶意抢注商标强制移转制度,明确规定“以不正当手段抢先注册他人已经使用并有一定影响的商标的,在先权利人可以请求将该注册商标移转至自己名下”。
同时,商标法修订草案(征求意见稿)还明确规定,“恶意申请商标注册的,由负责商标执法的部门给予警告或者五万元以下罚款;情节严重的,可以处五万元以上最高不超过二十五万元的罚款。”严厉打击恶意注册,通过提高罚款数额、明确民事赔偿责任,严格商标注册申请的行为规范要求,引导市场主体“注册有德”,也让抢注者付出更高代价,狠刹抢注之风。
另外,为引导商标注册回归“注册为了使用”的制度本源,及时清理“僵尸”商标,释放闲置商标资源,让真正需要建立自有品牌取得商标注册的市场主体能够得到商标保护,商标法修订草案(征求意见稿)拟在申请阶段增加商标使用或者使用承诺的要求,建立商标注册后每5年主动说明商标使用情况制度,“对未说明使用情况或正当理由的,视为放弃其注册商标专用权,对经抽查发现说明不真实的,可以撤销其注册商标”。
针对“集体商标、证明商标注册人义务”,明确规定不得违反“(一)怠于行使商标管理职责, 致使使用该商标的商品未达到使用管理规则的要求,对消费者造成损害 的;(二)恶意阻止他人正当使用商标中含有的地名、商品名称或者种类,扰乱商标管理秩序的;(三)其他对社会造成不良影响的”。
商标是企业进入市场的敲门砖,是重要的无形资产。此次对商标法的修订,加强建立健全相关机制,持续强化知识产权的保护力度,从重、从快、从严查处恶意注册行为,希望能够真正狠刹抢注之风,助力营造良好创新环境和营商环境,形成良性竞争,促进社会经济的发展。



