1.【12月“芯”闻】项目投资处于全年“历史低位”,广州增芯项目、丽水中欣晶圆、果纳半导体等超35个项目取得新进展
2.【芯融资-12月刊】53起事件、超120亿元规模,Q4小高峰仅及Q3平均水平
3.【两会“芯”观察】重庆:推动奥松半导体传感器芯片等项目开工
4.【两会“芯”观察】吉林:支持CMOS高端图像传感器等重点项目建设
5.有研硅成功开发8英寸区熔硅单晶,相关产品已送样验证
6.成都发布促进软件产业高质量发展“新政”,鼓励企业上市融资
7.TCL中环:中环领先拟以新增注册资本方式收购鑫芯半导体100%股权
1.【12月“芯”闻】项目投资处于全年“历史低位”,广州增芯项目、丽水中欣晶圆、果纳半导体等超35个项目取得新进展

集微网消息,2022年12月集成电路领域签约、开工、竣工项目数量较上月均有所下滑,在前12个月中处于“历史低位”。但也并非全无亮点,如70亿元广州“增芯项目”的开工,对推动广州集成电路全产业链集聚发展具有重要意义,有望为广东乃至全国传感器企业提供强有力的战略协同。到2023年1月,各地相继迎来“集中签约动工潮”,预计为今年项目投资打开局面。
2022年12月集成电路领域重要项目进展情况如下:
超14个项目签约,分布于“江浙沪闽粤赣”等10省(直辖市),包括北京晶引超薄精密柔性薄膜封装基板生产线项目、西安第三代化合物半导体芯片与器件产业化项目等;
超9个项目开工,涉及“江浙沪鲁皖粤川”7省(直辖市),包括果纳半导体晶圆传输设备及相关零部件新建项目、广州增芯项目、FerroTec集团“温度传感器”项目等;
超8个项目竣工、封顶,包括丽水中欣晶圆12英寸硅片外延项目、国创越摩先进封装项目、四川遂宁利普芯封测板块二期新厂房封顶等;
超4个项目投产下线,包括园芯微电子首批晶圆下线、吉利无锡高性能电驱项目投产等。
【签约】
116亿元西安第三代化合物半导体芯片与器件产业化项目落户陕西西咸新区
2022年12月8日,陕西省西咸新区泾河新城与江西誉鸿锦材料科技有限公司签订战略合作框架协议,总投资116亿元的西安第三代化合物半导体芯片与器件产业化项目落地。
该项目将以第三代化合物半导体材料——氮化镓(GaN)为核心内容,建立第三代化合物半导体研发中心,开展氮化镓基半导体核心技术攻关、新品研发等工作。
总投资1600万欧元,贺利氏集团金属陶瓷基板项目签约落户苏州常熟高新区
2022年12月16日,贺利氏集团金属陶瓷基板项目签约落户常熟高新区。
该项目总投资1600万欧元,是贺利氏集团首次将新型半导体金属陶瓷基板产品引入中国市场进行生产制造,产品主要应用于新能源汽车的电驱动系统,为半导体、电动汽车应用的连接技术提供材料和解决方案。
总投资55亿元,北京晶引超薄精密柔性薄膜封装基板生产线项目签约丽水经开区
2022年12月23日,丽水经济技术开发区总投资额55亿元的北京晶引超薄精密柔性薄膜封装基板生产线项目签约。
丽水经济技术开发区消息称,丽水经开区与北京晶引电子科技有限公司的半导体产业项目,主要建设超薄柔性集成电路覆晶薄膜封装基板量产线和一个COF研究院。其中首期投资21亿元,用地面积94亩,主要建设年产18亿片超薄柔性薄膜封装基板生产线。一期建成达产后,预计可实现年产值34亿元。
【开工】
70亿元增芯项目在广州动工,建设月加工2万片12英寸晶圆制造量产线
2022年12月14日,广州市2022年第四季度重大项目开工暨增芯项目动工活动举行。
据悉,增芯项目(增芯12英寸先进智能传感器及特色工艺晶圆制造量产线项目)由广州湾区智能传感器产业集团有限公司发起,位于增城经济技术开发区,投资70亿元,建设月加工2万片12英寸的晶圆制造量产线。根据计划,项目于2022年12月开工,2024年上半年通线,2025年年底满产。目前已完成设备选型、技术产品导入以及人才引进等相关工作。
广州日报指出,增芯项目是我国少有的全市场化资金来源的芯片制造项目,是广东省、广州市和上海兴橙科技反复酝酿后搭建的智能传感器产业集群发展载体。目前,项目已与10家MEMS设计骨干企业签订合作协议,共同定制工艺设备、开发特色工艺技术,包括但不限于加速度传感器、惯性传感器、磁传感器、基因测试芯片、微流控芯片、硅基麦克风芯片等。
果纳半导体晶圆传输设备及相关零部件新建项目奠基
2022年12月7日,浙江果纳半导体技术有限公司晶圆传输设备及相关零部件新建项目举行奠基仪式。
同年8月,上海果纳半导体晶圆传输设备整机模块及关键零部件项目签约入驻嘉兴海宁经济开发区。当时消息显示,该签约落地项目总投资2.3亿元,固定资产投资不低于1.85亿元,总用地面积约40亩。
FerroTec集团“温度传感器项目”启动
2022年12月26日,FerroTec(中国)总部竣工暨温度传感器项目启动仪式在上海举行。
其中,总投资5亿元的温度传感器项目由FerroTec集团和日本大泉制作所合作,主要生产精密温度传感器,广泛应用于新能源汽车、高铁、通讯、生物医疗、工业、民用等领域。
【竣工/封顶】
丽水中欣晶圆12英寸硅片外延项目竣工投运
2022年12月9日,浙江丽水中欣晶圆半导体科技有限公司12英寸硅片外延项目竣工投运。
丽水中欣晶圆大直径硅片外延项目总投资40亿元,首期建成年产120万片8英寸的生产线(以特殊需求外延片为主)、240万片12英寸外延片生产线,未来可扩产至年产240万片8英寸外延片、360万片12英寸外延片生产线。
该项目于2021年9月30日签约、11月15日摘牌、11月17日开工;2022年3月10日完成基础施工、5月8日主体结构封顶、12月9日竣工投运。
四川遂宁利普芯封测板块二期新厂房封顶
2022年12月1日,四川遂宁经开区利普芯封测板块二期新厂房举行封顶仪式。
前年12月,利普芯智能芯片封装测试产业化项目开工。当时消息显示,利普芯智能芯片封装测试产业化项目计划总投资18.5亿元,新增建筑面积41000平方米。拟于2022年完成D区土建建设,2023年装修;2022年C区设备陆续进场安装调试;2026年此项目全部达产。项目规划封测年产能180亿颗,规划封装测试产能15亿颗/月。
总投资约26.8亿元,国创越摩先进封装项目竣工
2022年12月30日,国创越摩先进封装项目竣工仪式在湖南株洲举行。
据悉,国创越摩先进封装项目规划用地220亩,总投资约26.8亿元。项目计划建设100级、1000级及万级无尘车间共5.5万平方米,配套用房2.2万平方米。项目包括5G射频滤波器晶圆级封装线(WLCSP)和射频前端模块系统级封装线(SiP)各一条。
【投产/下线】
园芯微电子首批晶圆下线,提升苏州工业园区MEMS产业支撑能力
2022年12月8日,苏州园芯微电子技术有限公司举行Fablite首批晶圆下线仪式暨首片晶圆揭幕活动。
据悉,园芯微电子致力于MEMS新工艺研发创新,构建MEMS传感器核心工艺制造产线,实现MEMS传感器芯片“Fablite”运营模式。该公司由敏芯股份与园丰资本、中新创投、纳米公司、苏州顺融投资管理有限公司共同投资设立。
总投资100亿元,吉利无锡高性能电驱项目投产
2022年12月26日,吉利高性能电驱项目在无锡惠山经济技术开发区工业转型集聚区投产。该项目总投资100亿元,占地310亩,主要从事高性能电驱动系统产品的研发、生产、销售等。该项目将打造集生产生活于一体的全球总部,实现年产60万台,含30万电驱动总成和30万关键零部件的目标。(校对/韩秀荣)
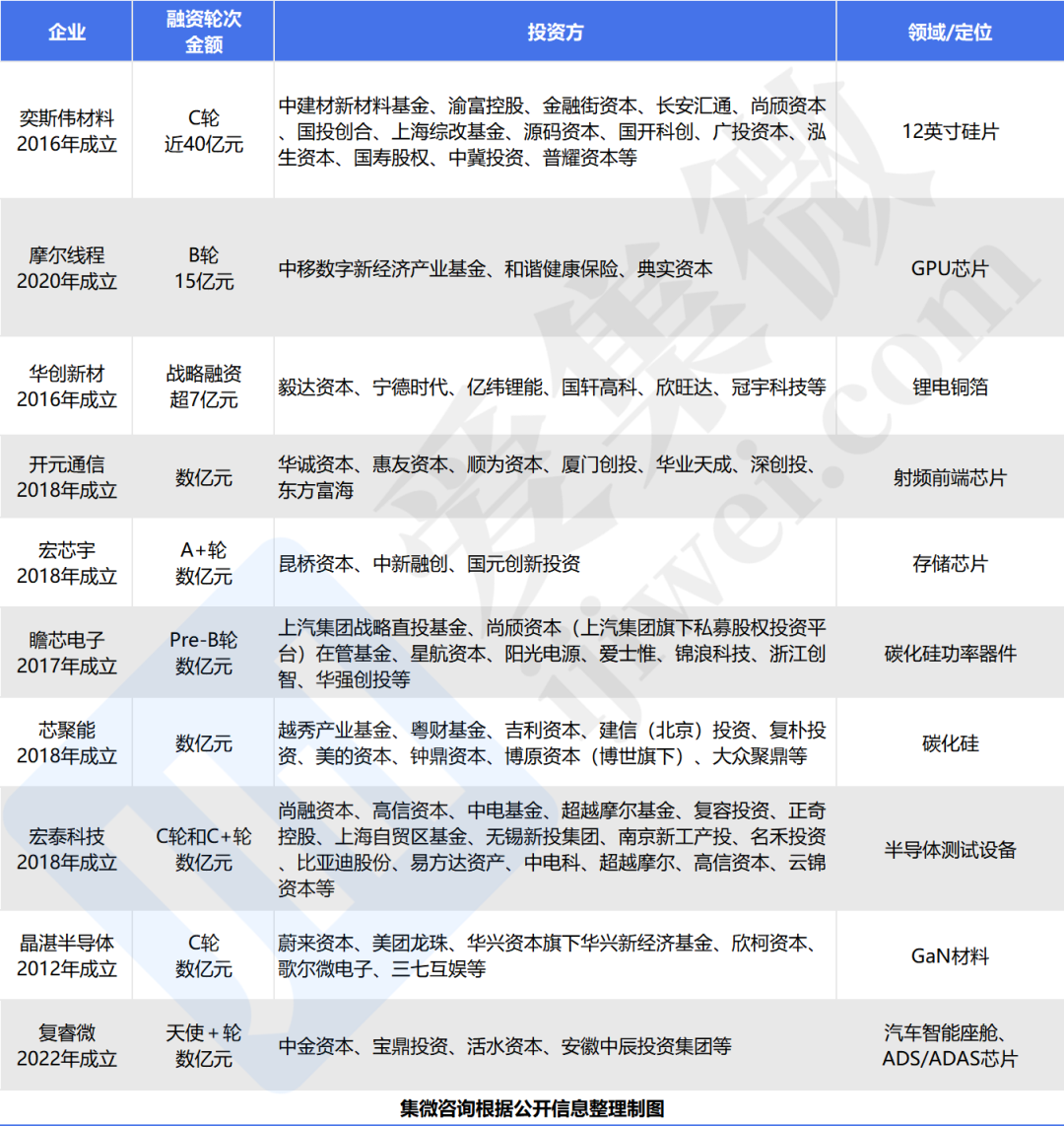
2.【芯融资-12月刊】53起事件、超120亿元规模,Q4小高峰仅及Q3平均水平
集微网消息,集微咨询统计显示,2022年12月发生超53起“芯融资”事件,融资总规模超120亿元。
融资情况
与11月相比,本月融资事件环比增长20%,规模环比增长140%,达到Q4“小高峰”。即便如此,12月融资事件仍不及Q3月度平均水平。
高额融资事件
披露具体金额的融资事件中,奕斯伟材料、摩尔线程、华创新材等企业融资规模较高。其中,奕斯伟材料C轮融资规模近40亿元,摩尔线程B轮融资规模达15亿元,华创新材战略融资规模超7亿元。本月亿元以上融资事件占比高达42%。
活跃资本
12月,毅达资本、中科创星、中芯聚源、超越摩尔、华登国际等机构接连投注多家半导体企业。同时,以上活跃资本有参投同一家企业的动作出现。
热门地区
12月,广东发生的融资事件最多,超15起;上海、江苏次之,各发生超10起融资事件。从2022年芯融资事件来看,广东有6次位列月度“TOP1”。2021年、2022年,广东芯融资事件总量连续两年位列第二。
热门赛道
自动驾驶芯片
智能汽车时代,自动驾驶芯片成为其中最为关键的“环节“之一。在这一领域,国外主要有
英伟达、高通、Mobileye等企业,国内黑芝麻智能、地平线、芯驰科技等企业较为活跃。麦肯锡数据显示,2030年全球自动驾驶芯片的收入预计将从2019年的110亿美元增至290亿美元左右,其中30%-40%的市场在中国。
自动驾驶芯片领域12月融资事件:
黑芝麻智能获得东风集团旗下东风资产管理有限公司的战略投资,能够提供完整的自动驾驶、车路协同解决方案,包括基于车规级设计、学习型图像处理、低功耗精准感知的自动驾驶感知计算芯片和自动驾驶计算平台,支撑自动驾驶产业链相关产品方案的快速产业化落地。
辉羲智能完成超5000万美元天使+轮融资,由小米战略领投,国汽投资、凯辉基金、奇绩创坛、金沙江创投等机构也跟进投资。该公司瞄准的是200 Tops以上的大算力自动驾驶芯片,主要面向L2++及以上自动驾驶场景。
材料
半导体材料是半导体产业的基石,分为晶圆制造材料和封装材料,包括靶材、硅片、CMP抛光材料、光刻胶、湿制程化学品、光掩膜、电子特气等等。SEMI数据显示,2021年全球半导体材料规模为643亿美元,预计2022年将达到698亿美元,2023年将超过700亿美元。
然而,我国半导体材料国产化程度较低,国产替代空间较大,半导体材料领域是投资热点之一。纵观2022年全年,这一赛道融资事件已突破70起。同时,融资规模相较2021年亦大幅提升,例如先导薄膜B轮融资45亿元,奕斯伟材料C轮融资近40亿元。
半导体材料领域12月融资事件:
龙图光罩完成上市前战略融资,引入华虹虹芯、士兰控股(浙江)及景宁壹号基金、衢州瑞扬作为新增股东。该公司不断进行技术攻关和迭代,半导体掩模版的工艺能力逐步提升至目前的130nm工艺节点。
奕斯伟材料完成近40亿元C轮融资,投资方包括中建材新材料基金、渝富控股、金融街资本、长安汇通、尚颀资本、国投创合、上海综改基金、源码资本等。该公司是目前国内少数能量产12英寸大硅片的半导体材料企业,在单晶品质、扭曲品质、粒子控制、污染控制等关键指标上已达到全球领先水准。
苏钏科技完成数亿元股权融资。该公司是我国第一家实现超薄柔性玻璃基板量产的企业,拥有全球领先的超薄柔性玻璃基板加工技术,采用独有的强化、清洗、蚀刻工艺及激光镭射切割的工艺,极大提升产品良率。
中科晶益获得来自中科创星和中关村发展前沿基金的数千万元天使轮融资。该公司是一家以“大尺寸高指数晶面单晶铜箔制备技术”为基础的高端铜材及装备的研发、制造、销售企业,将核心产品聚焦在四大板块:单晶铜材、高纯铜及合金、铜基复合材料、材料制备装备。(校对/姜羽桐)
3.【两会“芯”观察】重庆:推动奥松半导体传感器芯片等项目开工
集微网消息,1月13日,在重庆市第六届人民代表大会第一次会议上,重庆市人民政府市长胡衡华作政府工作报告。
政府工作报告回顾了2022年工作。其中有:专班推进汽车、电子等重点产业保链稳链和集群发展,制定实施世界级智能网联新能源汽车产业集群发展规划、软件和信息服务业“满天星”行动计划,加快布局卫星互联网、硅基光电子等产业新赛道,规上工业增加值增长3.2%,战略性新兴产业增加值增长6.2%,新能源汽车产量增长1.4倍,软件业务收入增长10.5%。
政府工作报告还提出对2023年政府工作的建议,明确重点工作。其中有:
加大产业投资,推进化合物半导体等项目签约落地,推动奥松半导体传感器芯片等项目开工,加快长安汽车渝北新工厂等项目建设,促进万凯聚酯材料扩建等项目投产、京东方柔性面板等项目产能提升,接续实施各区县工业项目,力争制造业投资增长12%以上,技改投资占工业投资比重提高到36%以上。
壮大战略性新兴产业,深入实施世界级智能网联新能源汽车产业集群发展规划,提速建设长安、赛力斯等新能源汽车整车及配套项目,一体规划建设运营“充储泊”设施,构建完整产业生态链;提速特色工艺集成电路项目建设,提升数模转换、汽车电子、传感器等领域产业竞争优势。
大力发展数字经济。加快推进智能制造,实施智能制造诊断评估“回头看”专项行动,发挥龙头骨干企业引领示范作用,加快中小企业数字化转型,推动数字化绿色化协同发展,提升产业链数字化水平。壮大数字产业规模,构建“五十百千万”数字产业发展体系,协同发展大数据、先进计算、数字内容、区块链等数字产业,建设数字软件产业园,优化升级礼嘉智慧园,提升“芯屏端核网”全产业链竞争力,力争数字经济核心产业增加值增长10%以上。夯实数字底座,推动5G和千兆网协同发展,扩容提质国家级互联网骨干直联点、工业互联网标识解析国家顶级节点、域名F根镜像节点、国家“星火·链网”区块链超级节点,深化拓展中新国际数据通道应用,积极参与“东数西算”工程,提升中科曙光、华为等计算中心支撑能力,高标准打造全国一体化算力网络国家枢纽节点。
优化创新组织体系,支持企业、高校、科研院所、科技社团组建创新联合体,实施电子芯片、绿色低碳、先进制造等科技专项,集中优质资源开展关键核心技术攻关。(校对/魏健)
4.【两会“芯”观察】吉林:支持CMOS高端图像传感器等重点项目建设
集微网消息,1月15日,在吉林省第十四届人民代表大会第一次会议上,吉林省省长韩俊作政府工作报告。
政府工作报告回顾了2022年的工作。其中有:大力推动电子信息制造业发展,支持“长春光谷”、光电信息产业园、CMOS高端图像传感器等重点项目建设,“吉林一号”卫星全年发射52颗;新认定长春圣博玛生物材料等国家级专精特新“小巨人”企业25家、长春博立电子科技等省级“专精特新”中小企业409家。
此外,政府工作报告还明确了2023年工作安排。其中有:
实施汽车产业集群“上台阶”工程。依托长春汽车产业国家先进制造业集群建设,加快整车、零部件、后市场“三位一体”协调发展、全面提升,进一步巩固汽车大省地位,打造世界级产业集群。全力支持一汽、服务一汽、配套一汽,带动产业链上下游企业稳产满产,力争一汽全年省属口径整车生产实现260万辆。加快新能源汽车布局,全力服务好奥迪一汽新能源汽车项目建设,组织好全球产业链招商。打造汽车零部件制造强省,推动电池、电驱等关键核心技术和高附加值零部件项目落户吉林,打造核心配套商集聚地,提升本地配套、本地采购比重。瞄准世界一流,搭建产学研合作平台,建设全国重点实验室、国家汽车技术创新中心、新能源汽车国检中心。筹备组建汽车工业研究院,打造协同创新生态,加快汽车产业前沿技术研发和推广应用。
培育壮大数字经济。以推动互联网、大数据、云计算、区块链、人工智能和实体经济深度融合为主线,协同推进数字产业化和产业数字化,激发数字经济活力,提升经济社会运行数字化、网络化、智能化水平。围绕“芯、光、星、车、网”五大领域,持续增强产业创新能力,培育一批有竞争力的数字产业“专精特新”企业和龙头企业,强化数字产业对各行业各领域数字化转型的支撑作用。提升区块链技术应用能力,前瞻性布局元宇宙产业。依托光电领域技术优势,推进原创性成果转化。发挥“吉林一号”卫星系统优势,加速布局以卫星遥感、通信、导航应用为核心的卫星应用产业链,打造全球最大的商业遥感卫星星座系统。建设长智光谷、光电信息产业园。推进功率半导体全产业链建设。支持CMOS高端图像传感器等重点项目建设。推进四平天地空遥感监测服务体系项目建设。加快建设智慧农业,升级数字农业农村云平台,完善黑土地保护“一张图”、高标准农田管理“一张图”。深入实施智能制造升级工程,加快推动研发设计、生产制造、经营管理、市场服务等全生命周期数字化转型,推进汽车、装备制造、医药健康、新材料、能源、交通等重点行业领域数字化水平大幅度提升。
推进创新链与产业链深度融合。加快建设长春国家自主创新示范区、吉林长春国家农业高新技术产业示范区。跟踪推进国家战略科技力量布局建设,推动第二批8个全国重点实验室参加重组。新增省级企业技术中心40户,推动龙头企业牵头建设制造业创新中心。启动科技型中小微企业“破茧成蝶”专项行动和科技人才助力企业创新跃升三年行动,高新技术企业达到3500户,培育省级“专精特新”中小企业300家、国家级专精特新“小巨人”企业15家。推广“长光”“摆渡”模式经验,建设一流“双创”平台,推进“双创”向纵深发展。(校对/魏健)
5.有研硅成功开发8英寸区熔硅单晶,相关产品已送样验证
集微网消息,近日,有研硅北京顺义基地成功开发出8英寸本征及气掺区熔硅单晶,相关产品已开始送样验证。
有研硅消息称,自2021年以来,公司通过合作方式开展了8英寸区熔单晶的加工业务,已全面掌握大尺寸区熔硅片的加工技术。随着单晶的开发成功,公司已拥有8英寸区熔硅的完整技术。
公开资料显示,有研硅是一家主要从事半导体硅材料的研发、生产和销售的企业,主要产品包括半导体硅抛光片、刻蚀设备用硅材料、半导体区熔硅单晶等,产品广泛应用于汽车电子、工业电子等领域。(校对/刘沁宇)
6.成都发布促进软件产业高质量发展“新政”,鼓励企业上市融资
集微网消息,1月15日,成都市经济和信息化局等6部门印发《成都市关于进一步促进软件产业高质量发展的若干政策措施》,重点支持符合条件的工业软件、基础软件、嵌入式软件、行业应用软件、新兴平台软件5类高端软件产业链领域的企业、机构及人才。
以下是该政策部分内容:
支持产业壮大规模政策
支持做大做强。对年度主营业务收入首次突破5亿元、10亿元、20亿元、30亿元,且软件业务收入占比75%以上的软件企业,分别给予其经营团队10万元、20万元、25万元、30万元一次性支持。对首次入围“中国软件百强企业”“国家鼓励的重点软件企业”榜单的,分别给予50万元、30万元一次性支持;对新获得国家专精特新“小巨人”、省级专精特新中小企业称号的软件企业,分别给予30万元、10万元一次性支持。同年度按就高原则不重复支持。
支持并购重组。支持有条件的企业通过并购重组等方式加速关键软件研发创新,对通过对外股权收购、增资扩股、股权置换等方式获得被兼并方[主要是计算机辅助设计(CAD)、计算机辅助工程(CAE)、电子设计自动化(EDA)、操作系统、数据库等类型企业]实际控制权的企业,按照其实际并购出资额5%的比例,给予最高不超过1000万元资金支持。
开展应用示范。鼓励行业用户开展国产化替代,打造工业软件、基础软件、嵌入式软件、行业应用软件和新兴平台软件5类应用场景,每年遴选不超过5个典型示范项目,按其国产软件采购金额的30%,给予场景建设单位最高不超过1000万元支持。
支持产业高质量发展政策
鼓励争取国家专项。对新获得高端软件领域国家专项的项目,按照实际到位中央资金的15%,给予最高不超过3000万元的资金支持。对新获得高端软件领域国家级试点示范(仅限无中央资金支持者)的项目,且项目总投入不低于2000万元的,按照项目实际投入的5%,对牵头该项目的软件企业,给予最高不超过1000万元支持。
加强公共服务保障政策
支持设立软件基金。发挥成都市重大产业化项目一期股权投资基金、成都科技创新投资基金的牵引作用,鼓励各区(市)县针对高端软件领域设立投资引导基金,提供股权投资支持。鼓励高端软件领域龙头企业、专业投资机构共同发起设立或参与设立高端软件投资基金,用于引导优质项目落户,培育发展企业。
鼓励企业上市融资。对成功在全国中小企业股份转让系统挂牌上市的中小企业,按照市科技局等3部门印发的《成都市科技型企业科技金融资助管理办法》有关规定予以支持。对拟在国内主要交易场所上市的软件企业,发行上市申请被中国证监会正式受理的(已发放的除外),给予100万元资金支持;对首发上市的软件企业,按实际募资净额(扣除发行费用)的1%给予最高不超过350万元资金支持。(校对/姜羽桐)
7.TCL中环:中环领先拟以新增注册资本方式收购鑫芯半导体100%股权
集微网消息,1月19日,TCL中环发布公告称,控股子公司中环领先半导体材料有限公司(以下简称“中环领先”)拟以新增注册资本方式收购鑫芯半导体科技有限公司(以下简称“鑫芯半导体”或“标的公司”)100%股权。
公告显示,根据 TCL中环半导体产业“国内领先,全球追赶”的战略目标与规划,加速提升市场占有率,通过扩大产能规模、产品结构升级、提升技术研发能力,加强半导体硅片制造领域的竞争优势,控股子公司中环领先拟以新增注册资本方式收购鑫芯半导体股权,实现中环领先与鑫芯半导体在资源、产品与市场的优势互补,快速扩充硅片产能,加速全球追赶步伐。
中环领先本次新增注册资本487,500 万元,鑫芯半导体股东以其所持标的公司 100%股权出资认缴中环领先本次新增注册资本,交易对价为人民币775,698.30 万元,交易完成后鑫芯半导体股东合计持有中环领先32.50%股权。TCL中环在本次交易中放弃对中环领先新增注册资本的优先认缴出资权。
本次交易完成前,TCL中环及子公司中环领先均未持有鑫芯半导体股权;本次交易完成后,鑫芯半导体将成为中环领先全资子公司并纳入中环领先合并报表范围,中环领先仍属于TCL中环合并报表范围。本次交易前,TCL中环控股股东TCL科技集团股份有限公司持有鑫芯半导体 23.08%股权,为其参股股东。
资料显示,鑫芯半导体致力于300mm半导体硅片研发与制造,公司于2020年10月投产,产品应用以逻辑芯片、存储芯片等先进制程方向为主,产品终端涵盖移动通信、便携式设备、汽车电子、物联网、工业电子等多个行业。(校对/赵碧莹)












