龙虎榜是很多投资者每天必看的数据之一,特别是短线投资者,龙虎榜数据是每日复盘的重要功课。因为现身龙虎榜的个股,都是当天成交最为活跃的个股。龙虎榜是每日更新数据,因此从龙虎榜数据可以及时发现机构、游资和散户的投资动向,以及市场热点所在。觉悟高的投资者甚至能够从龙虎榜数据当中领悟到短线投资奥秘。
几乎所有的市场热点都有游资参与其中,游资也是题材炒作的主导力量,因此追踪龙虎榜数据,也可以探究题材的强弱。大题材一定是有多路游资重仓参与的。
什么是龙虎榜?
龙虎榜指每日两市中涨跌幅、换手率等由大到小的排名榜单,并从中可以看到龙虎榜单中的股票在哪个证券营业部的成交量较大。
不是每个公司都会披露龙虎榜数据,只有促发相关条件的个股才会披露当天的龙虎榜数据。龙虎榜披露的数据包括当天买入前5的交易席位和卖出前5名的交易席位。每个投资者账户都有对应的交易席位,北向资金的交易席位为深股通专用、沪股通专用。
个股龙虎榜的上榜条件有:1.当日价格涨幅偏离值±7%,2.当日价格振幅达到15%,3.当日换手率达到20%,4.连续三个交易日内,涨幅偏离值累计达到20%。沪市个股,每个条件都选前3名的公司上榜,深市个股是分主板、中小板、创业板分别取前3。

龙虎榜分为两种席位,一种是机构席位,一种是营业部席位。机构席位是指基金专用席位、券商自营专用席位、社保专用席位、券商理财专用席位、保险机构专用席位、保险机构租用席位、QFII专用席位等机构投资者买卖证券的专用通道和席位。营业部席位就是自然人账户,常见的是游资和散户,也有部分机构身在营业部席位当中。
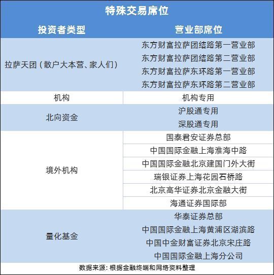
一、特殊交易席位
笔者,根据金融终端和网络数据,将龙虎榜上常见的席位分为了特殊交易席位、顶级游资席位、新晋游资席位和活跃度一般的游资席位等4大类。
首先是特殊交易席位,主要包括常见的散户席位(拉萨天团)、机构、北向资金、境外机构、量化基金等。散户席位(拉萨天团)和机构席位,最近几年,长期占据龙虎榜交易额总量的前3名。
二、活跃的顶级游资席位
A股市场上诞生了不少顶级游资,很多游资都是从几万做到上亿,如赵老哥8年1万倍,炒股养家从几万到10位数身家,他们的励志故事在各类股吧广泛传播,激励着无数投资者。限于篇幅有限,下面介绍几个重量级的顶级游资。
1.炒股养家:游资届的顶流,入市十三年后悟道,2009年很多资深股民都见证过他从50万炒到1000万的神话,目前资金体量10位数以上,是散户成长为二级市场主流游资典范之一。养家对市场具有独到的理解能力,通常利用通道优势,排板热门题材股,使个股一字涨停,隔日高位逐步离场。“养家心法”一直被广大股民所推崇和学。养家老师也曾被清华大学邀请去做演讲。
2.章盟主:60后游资领袖,江浙地区元老级顶级游资之一,操作霸气,资金实力雄厚,资金体量上百亿,20年20万倍,尤好在权重大票主升浪上重仓出击,风格剽悍。游资章盟主,有诗云“谨慎时最谨慎,大胆时最大胆。从不犹豫再三,行兵精明果断”。操作手法上波段为主,很少一日游,有善庄之称。
3.赵老哥:80后游资领袖,顶级游资,市场绝对活跃资金之一,曾有8年一万倍的传言(赵老哥真名赵强,出生于1987年,毕业于杭州某财经大学。2007年,赵强以来自父母的10万资金入市,到2015年4月翻了1万倍,达到10亿元级别),风格剽悍,资金实力雄厚,尤其以打造大板块波段运作为主,与另一顶级游资“孙哥”联动紧密。以短线点火打板为主,擅长主线题材炒作,主抓龙头股。
4.方新侠:1982年,是入市比较早的游资之一,与赵老哥是同一批的。省广集团一战封神,龙虎榜顶级大游资,上榜金额经常几个亿。喜欢一只股票上亿买入,而且连续加仓,格局锁仓,是目前今顶级大游资里面较有格局的大佬,所买个股容易出现高溢价,也是难得的善庄。操作上大开大合,极其擅长大成交趋势票。
三、新晋游资席位
有了前辈们的励志故事和成功案例,不少新生代游资也逐步成长起来。如2022年最火的游资便是90后的陈小群与余哥了。此外,92科比、涅槃重升、退学炒股等都是热度较高的新生代游资代表。
92科比:江苏南通人,曾获淘股吧第11届百万杯实盘杯季军,2年赚2300万。操作手法犀利,从实盘大赛出道,对于龙头理解超越常人。短短4年时间,资金从10万上亿,“92科比”在悟道后,也经常在淘股吧等平台分享其悟道心得。
陈小群:大连人,1995年生人,传闻目前资产在2个亿左右,席位是中国银河 证券大连金马路证券营业部,该席位2022年在浙江建投上一战成名。中交地产也是其代表作之一。
著名刺客:新生代游资,常活跃于股吧、论坛、等交流平台,知名度较高。风格剽悍,理解力极强,擅长龙头股锁仓,整体成功率较高。
四、活跃度一般的游资席位
这里的活跃度一般,不代表游资实力弱,很多游资只是出手的个股很少上榜而已,一些活跃度一般的游资,有时候一出手就是上亿,比如佛山无影脚经常大手笔买入翘跌停。还有金开大道也是喜欢上亿买入看好的个股。
需要说明的是,部分游资的席位因为各种原因,时有变迁。因此,以上席位可能已经不是游资本人了,而是换了个新席位,目前无法得知。而且以上数据只是部分列举,并不完全。
不同的游资,其操作风格也有很大不同,如,擅长做连板的游资有:清扬路、章盟主、桑田路、作手新一。擅长做三板的游资有:金田路、古北路、赵老哥等等。擅长高位接力的游资有:欢乐海岸、章盟主、古北路、赵老哥、溧阳路、小鳄鱼、作手新一、方新侠等等。擅长一字板的游资有:炒股养家。擅长撬跌停板的游资有:佛山无影脚。
机构、外资和散户是龙虎榜常客
近年来的龙虎榜数据显示,机构、外资和散户是龙虎榜常客。笔者统计了截至2月9日,2023年以来龙虎榜成交金额最多的10个席位,其中,机构席位成交总额最多,已超300亿元。北向资金紧随其后。而散户大本营席位上榜4个,其合计上榜总金额仅次于机构。
机构重金买入12股,3股被净卖出超4亿元
作为“嗅觉灵敏”的机构,其调仓换股动作十分受投资者关注。比起一年更新四次的财报数据,龙虎榜数据可以更好的观察到机构的投资动向。
笔者统计了2023年以来,龙虎榜数据显示,机构净买入居前20的公司(按照公告口径统计,同一个公司可以在不同日期上榜),其中4股被机构净买入超2亿元。
此外,笔者也统计了2023年以来,龙虎榜数据显示,机构净卖出居前20的公司(按照公告口径统计,同一个公司可以在不同日期上榜),其中3股被机构净卖出超4亿元。
限于篇幅有限,在此就不分析近期游资动向了,后期笔者将不定时追踪分析游资动向,敬请期待!








