乐居买房讯 3月1日,乐居编辑从南海区政府网站获悉,志盈实业发展有限公司以50%“增值收益奖励比例”价格竞得里水镇洲村社区洲村股份经济合作联合社土名“农场”地块改造项目土地前期整理权。

经查得,志盈实业发展有限公司背后股东即为广州悦安信息科技有限公司。
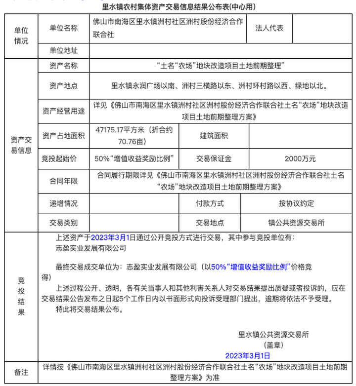
改造项目整理面积超4.7万㎡
地处金沙洲板块,永润广场旁
根据此前竞投公告显示,改造项目位于里水镇永润广场以南、洲村三横路以东、洲村环村路以西、绿地以北,土地整理面积约47175.17平方米(折合约70.76亩),土地权属人为里水镇洲村社区洲村股份经济合作联合社。
现计划通过里水镇农村集体资产管理交易平台以公开竞投的方式引入土地前期整理合作方,由土地前期整理合作方负责垫付土地前期整理资金并配合土地权属人完善该地块土地手续、拆除地上现有建筑物等土地前期整理工作。待土地整理完毕并达到土地出让相关要求后,项目地块将通过佛山市公共资源交易中心南海分中心挂牌公开出让,拟用作城镇住宅用地开发。
项目竞投方式为以土地前期整理合作方享有的“增值收益奖励比例”往下竞,当“增值收益奖励比例”到达最低值时,竞投终止。竞投起始价为50%,竞投最低值为20%,本次竞投保证金为2000万元。
本次项目整理期限为2年,即2年内须让项目达到出让条件。
项目中居住用地近2.3万㎡
联动改造“工改公”+“工改工”地块
根据项目地块所在控规显示,改造项目规划用地功能为二类居住用地、医院用地、开放公园绿地、公园绿地和城市道路用地。
其中二类居住用地23939.15㎡',医院用地5688.31㎡,开放公园绿地5456.54㎡,公园绿地2710.98㎡,城市道路用地9380.19㎡。
同时,改造项目须联动改造1宗“工改公”地块,证载面积34.8㎡;以及一宗“工改工”地块,证载面积25195.01㎡。
其中,联动改造“工改工”地块项目联动改造“工改工”地块项目纳税额应不低于10万元/亩/年;引进需按里府办〔2018〕137号《佛山市南海区里水镇人民政府办公室关于印发招商引资实施指导意见(试行)的通知》(附件)第四点“产业准入门槛”的要求执行,具体由属地经济社(属一级经济的则由经联社)监管。
项目土地整理成本≤12850万元
洲村保底收益39979.4万元
公告显示,改造项目土地前期整理成本不超过12850万元,其中包含接触租赁合同补偿款1000万元,经济保障款500万元,办理用地确权费用600万元等。
此外,竞得人须在地块出让时,必须参与土地出让竞投,且若无第三方参与竞价且起拍价不高于保密底价时,竞得人须以不低于保密底价的出让价摘牌。
根据土地前期整理协议中指出,土地权属人洲村将以货币形式收取土地出让的基本收益,按整理面积70.76亩计算,共可获得39979.4万元。






