本文核心数据:智能终端产业空间布局 ; 发展现状及目标 ; 竞争力分析
东莞市智能终端产业空间布局
东莞市智能终端产业链较为完整,且聚集着华为、步步高等行业龙头公司,产业集聚效应较强,在全国都处于领先地位。2021 年东莞市智能移动终端集群成功入选第一批国家先进产业集群,莞深佛广联合的智能装备集群被纳入第二批国家先进产业集群。当前东莞市已经形成了 3 大主要的智能终端产业聚集区:松山湖高新区、长安镇步步高系区域、塘厦镇临深新一代电子信息产业基地。

东莞市智能终端产业发展现状
——智能手机产量全国领先
智能终端产业是东莞电子信息制造业的主导细分产业,拥有华为、OPPO、vivo 等全球智能终端龙头企业,均属于全国乃至全球智能终端的头部企业。2021 年东莞智能手机产量达到了 2.45 亿台,占全国总产量 14.74%。
——企业数量不断增长,近两年增速加快
根据企查猫查询数据显示,近年来智能终端新注册企业数量也快速增长。截至 2023 年 5 月,东莞智能终端产业相关的注册企业超 3000 家,新增企业数量整体持续增长 ;2022 年,东莞智能终端产业注册企业数量为 831 家,达到历史最高峰,表明东莞智能终端产业的发展正十分火热。
从重点企业的空间布局来看,东莞市智能终端产业代表企业主要分布在松山湖园区、长安虎门区域、以塘厦为核心的临深区域。松山湖区域代表性企业有华为、精一机器人等,长安虎门区域以步步高系列企业为代表,塘厦等临深镇街的智能终端产业链布局也相对较好。
——已形成完整的智能终端产业链
目前,东莞已形成完整的智能终端产业链,其中,在传感器、屏幕、芯片、电池、操作系统、配套服务、智能终端制造、经销等环节均有企业布局,主要以中游智能终端制造为核心形成产业聚集。
同时,根据相关数据显示,2022 年,东莞有 74.07% 的智能终端企业布局在上游及配套支持、16.05% 的企业布局在中游、9.88% 的企业布局在下游。
东莞市智能终端产业竞争力分析
——政策前瞻,提供明确发展路径与目标
东莞市政府发布的《" 东莞制造 2025" 规划》提出,到 2025 年,东莞将打造成全球有影响力的以新一代信息技术产业和智能制造装备产业为特色的先进制造业基地,工业总产值实现由 1 万亿向 2 万亿跨越,稳居全国制造业城市第一梯队。2013-2022 年,东莞每年均制定了智能终端推广应用财政支持政策,鼓励和支持智能终端在制造领域的应用 ;2022 年 9 月,东莞市工信局发布的《东莞市发展新一代电子信息战略性支柱产业集群行动计划》提出,到 2025 年,新一代电子信息产业完成规上总产值 1.2 万亿元,其中智能终端产业规上总产值突破 1 万亿元,年均增长 6%;2022 年,截至 11 月末,东莞市共有 12 条相关政策公布。
——东莞智能终端产业集群上榜,排名全国第四
"2023 年中国百强产业集群 " 是以 2000 多个产业集群为对象进行甄选,而东莞智能移动终端集群在竞选的大舞台脱颖而出,位居全国第四。
——龙头企业智能移动终端产品销量领跑全国
手机是智能移动终端产品的代表,东莞市拥有华为、OPPO、VIVO 等众多智能手机龙头企业。2022 年,华为全年总销量超 347 万件,OPPO 全年总销量超 338 万件,VIVO 全年总销量超 422 万件,这三家龙头企业的市场份额便超过了 50%,东莞在智能终端产品全国领先。
——未来项目众多,政府投资力度大
2022 年印发了《临深新一代电子信息产业基地高质量发展专项资金实施细则》,对 " 专精特新 " 及 " 小巨人 " 企业、关键技术研发、科技成果落地转移转化、5G 核心设备及器件推广等给予专项奖励。同时 2022 年,在临深基地先后投产了五个重大项目。
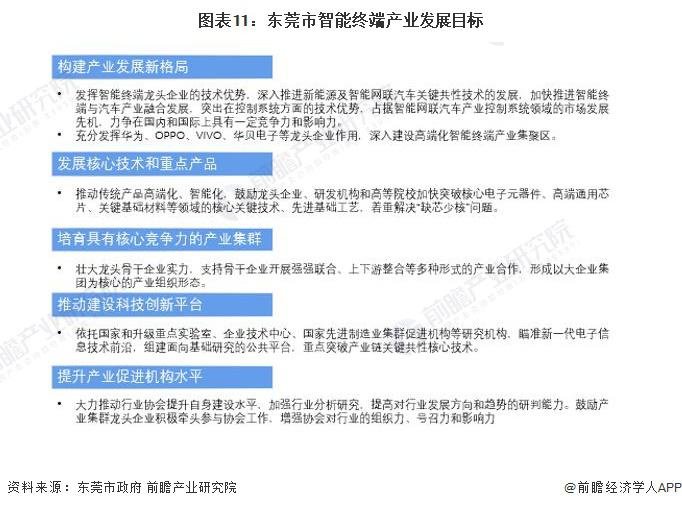
东莞市智能终端行业发展目标
2021-2025 年,东莞市将通过落实重点任务的形式,发展智能终端产业:构建产业发展新格局侧重加快推进智能终端与汽车产业融合发展 ; 发展核心技术和重点产品着重解决 " 缺芯少核 " 问题 ; 育具有核心竞争力的产业集群形成以大企业集团为核心的产业组织形态 ; 推动建设科技创新平台重点突破产业链关键共性核心技术 ; 升产业促进机构水平提高对行业发展方向和趋势的研判能力。












