中石油炼化工程(2386.HK),截至2023年7月13日收盘,市值为154亿港币。

(wind数据)
154亿港币也就相当于140亿元,然而,中石化炼化工程上市10年以来,累计收入4764亿、利润239亿,分红121亿,逼近如今市值。
一、一半收入源于关联方
2022年的年报显示,股东人数仅为921户,股东户数极少,这在A股没法想象。
其中,中国石油化工集团有限公司(简称“中石化集团”)持有中石化炼化工程67.01%的股权。
(2022年年报)
中石化集团旗下还有中国石化(600028.SH)、石化油服(600871.SH)、石化机械(000852.SZ)多家上市公司。
(石化油服2022年年报)
2022年,中石化炼化工程营业收入为532亿,其中前五大客户的销售收入占比58.5%,第一大客户其实是关联方即中石化集团及其附属公司,销售收入占比49.5%,为262亿。
(2022年年报)
非关联方客户有中石油、中海油、国家能源、中化等大型集团公司。
(2022年年报)
2022年,中石化炼化工程新签合同725亿,其中关联方客户的合同占比为326亿,占比45%。2021年关联方合同占比更是高达73%。
(2021-2022年新签合同情况)
截至2022年,未完成合同有1122亿,其中关联方合同631亿,占比56%。
(未完成合同的情况)
所以未来几年,中石化炼化工程收入依赖关联方的情况依然不会改变。
二、偏向炼化的工程总承包
中石化集团旗下子公司负责的业务各有不同:
(1)上游油气勘探开发由中国石化(600028.SH)、石化油服(600871.SH)、石化机械(000852.SZ)三家公司负责;
(2)中游初期储运由中石化冠德控股负责;
(3)下游炼化销售版块由上海石油化工和山东泰山石油负责;
(4)工程建设版块由中石化炼化工程负责。
(2017年小飞侠新浪博客的《中国石油化工集团(中石化)业务梳理及各板块公司简介》)
值得注意的是,工程建设业务中:
(1)油气工程是由中石化石油工程技术服务有限公司负责;
(2)而中石化炼化工程做的是炼化工程业务,包括炼化(炼油、石油化工、煤化工)和储运及其他(油气储运、医药、公用、其他)。
(2017年小飞侠新浪博客《中国石油化工集团(中石化)业务梳理及各板块公司简介》)
2022年,炼化(炼油+石油化工+新型煤化工)业务收入占了75%,而储运及其他业务收入占了25%。
(2022年营业收入按经营划分)
油气储运工程包括管道、LNG接收站、码头、油罐、油气库灯的建设。
(2017年小飞侠新浪博客《中国石油化工集团(中石化)业务梳理及各板块公司简介》)
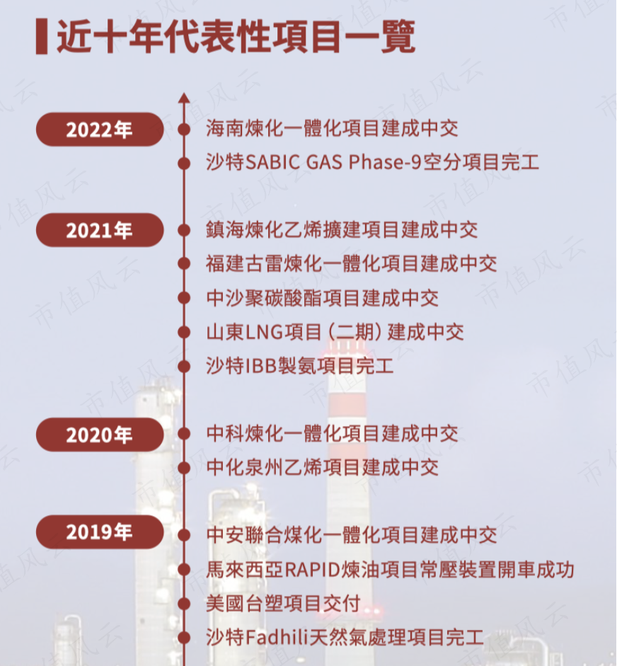
这几年中石化炼化工程也做了大量炼化、LNG、乙烯、聚碳酸酯等项目。
(2019年以来代表性项目)
业务上划分,中石化炼化工程有(1)设计、咨询和技术许可;(2)工程总承包;(3)施工;(4)设备制造,其中工程总承包和施工占了90%以上的营业收入。
(2021年-2022年营业收入按业务划分)
中石化炼化工程的收入主要在国内,2022年国内收入占比为92.1%。
(2021年-2022年营业收入按地区划分)
海外主要是中东的沙特和科威特。
(2022年营业收入按地区划分)
东南亚、美国、中东也有一些项目。
(境外代表性项目)
新签合同也主要是国内,2022年新签合同725亿,其中90%是国内,国内订单增长了20%,国外订单下降了17%。
(2021年-2022年新签合同情况)
截至2022年,中石化炼化工程未发成的合同合计1122亿,是2022年营业收入530亿的2.1倍,其中国内占比81%。
(2021年-2022年未完成合同情况)
三、业绩波动较小
中石化炼化工程的收入也呈周期性波动,整个油服行业都受到石油价格和石油公司资本支出的影响。
(市值风云整理)
但中石化炼化工程扣非净利润一直保持为正,与其他油服公司不一样。
(市值风云)
原因或许是中石化炼化工程并不是一家重资产的公司,因此也就没有庞大固定资产折旧的刚性成本:
2022年中石化炼化工程总资产为786亿,固定资产只有46亿,占比6%,而中海油服、海油工程、石化油服的固定资产占比分别为55%、33%、36%。
盈利能力方面,2016年以来中石化炼化工程的毛利率和净利率都相对比较稳定。
(市值风云)
ROE也比较稳定,但并不高,2022年为7.6%。
(主要盈利指标,2022年年报)
四、名为工程,其实科技实力不俗
从中石化炼化工程的表述来看,具备炼油、化工的技术,所以才能设计和建造炼化工厂。
(2022年年报)
目前中石化炼化工程拥有一位中国科学院院士、三位中国工程院院士,多次获得国家技术进步一等奖、二等奖、特等奖。
(获得国家三大奖项情况)
2022年研发金额25.77亿,占营业收入比例的4.9%,相对2021年的23.79亿,同比增长8.4%,2022年新增发明专利284件。
中石化炼化工程的研发主要投向“油转化”“油产化”“油转特”技术、高端新材料、新能源及氢能、节能环保、数字化及施工自动化方面。
新能源及氢能主要是制氢、储运及终端利用一体化研发、聚丁烯-1、碳纤维、POE方面。
(2022年年报)
总结
三桶油各自的特点是:中国海油偏海上油气的开采,而中国石油偏陆上油气的开采,中国石化偏炼化。
而中国石化的炼油化工和储存运输等工程建设,就是中石化炼化工程承接来做的,目前中石化集团关联方贡献了中石化炼化工程一半左右的营业收入。
公司业务以工程总承包和施工为主,国内收入占比90%以上,海外主要是中东。
由于身处油服行业,中石化炼化工程的收入也呈周期性波动,但相对其他可比公司业绩波动较小,扣非净利润一直保持为正,且盈利能力相对稳定,不过ROE不高,仅8%左右。
中石化炼化工程虽然名为工程公司,其实科技实力不俗,每年研发投入20多亿,甚至高于净利润,多次获得国家技术进步奖。
自2013年上市10年以来,累计收入4764亿、利润239亿,分红121亿,年年都分红,平均分红率高于50%,为股东创造了实实在在的回报。


























