在一项新的研究中,来自巴西圣保罗大学的研究人员发现引起 COVID-19 的 SARS-CoV-2 冠状病毒可感染肝细胞,刺激葡萄糖生成,导致住院病人出现类似糖尿病的症状(高血糖症),即使他们入院前血糖水平正常。这一发现描述了这种病毒感染肝细胞和损害葡萄糖代谢的部分机制,并指出了避免这些患者临床症状恶化的潜在策略。相关研究结果近期发表在PNAS期刊上,论文标题为“COVID-19-related hyperglycemia is associated with infection of hepatocytes and stimulation of gluconeogenesis”。

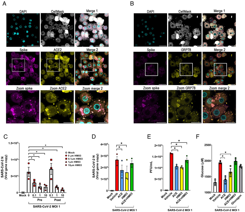
根据这些作者的说法,SARS-CoV-2进入肝细胞的部分原因是GRP78和ACE2蛋白之间的合作。众所周知,ACE2允许这种病毒入侵全身细胞,但它以低分子量异构体的形式而不是以常规的异构体存在于人类肝细胞表面。这是他们的新发现之一。以前的研究表明肝细胞不表达 ACE2。
这些作者写道,“高血糖是COVID-19住院患者的一种常见并发症,无论其是否有糖尿病史都会发生,而且与较差的临床预后有关”。他们补充说,SARS-CoV-2是否直接引发高血糖是以前未知的。因此,他们着手发现这种病毒是否以及如何感染肝细胞并增加葡萄糖的产生,从而导致高血糖。
自 2020 年COVID-19大流行开始以来,糖尿病一直被认为是 COVID-19 患者的一个风险因素,但确切原因仍不清楚。先前的研究已表明COVID-19 患者中 1 型糖尿病患者的死亡风险是非糖尿病患者的 3.5 倍。2型糖尿病患者的死亡风险是非糖尿病患者的的两倍。
论文通讯作者、圣保罗大学里贝朗普雷图医学院药理学系教授Luiz Osório Silveira Leiria指出,“证实与受体 GRP78 和 ACE2之间存在的联系是我们研究的亮点,但最重要的结果是,SARS-CoV-2 直接导致高血糖,与使用皮质激素、住院造成的压力、体重和糖尿病无关。这是该病毒第一次被证实直接导致高血糖。”
当免疫系统攻击产生胰岛素的胰腺细胞,降低或消除其分泌胰岛素的能力和导致葡萄糖代谢失衡时,1 型糖尿病患者可能会出现高血糖。然而,这些作者发现,被分析的患者没有胰腺受损,因此对他们的肝脏进行了调查。除其他功能外,肝脏在维持正常血糖水平方面发挥着重要作用,它可以调节葡萄糖的产生(糖异生),并将摄入的葡萄糖储存为糖原,以便在需要时使用。
漫长的道路
一项回顾性临床试验结合从患者体内分离出的肝细胞进行的体外和体内试验表明,SARS-CoV-2 通过与 ACE2 和 GRP78 受体结合感染肝细胞,并增加肝糖的生成。
研究样本包括 2020 年 3 月至 8 月期间在圣克鲁斯医院(Hospital das Clínicas)重症监护室接受治疗的 269 名患者,以及在巴拉那州库里蒂巴市重症医学中心(CEPETI)住院并接受 PCR 检测的 663 名疑似 COVID-19 患者。
ACE2和GRP78参与了SARS-CoV-2进入肝细胞。图片来自PNAS, 2023, doi:10.1073/pnas.2217119120。
对照组由同期入住重症监护室的其他呼吸道疾病患者组成。Leiria说,“我们成功地获得了一个几乎完美的对照组,其症状相似,PCR结果为阴性,医院环境也相同。”
对人类原代肝细胞的分析表明,这些细胞受到了 SARS-CoV-2 的感染。他说,“我们还分析了肝脏活组织,在该组织的肝细胞中发现了这种病毒。在这两种情况下,这种病毒都在复制。这非常有趣,主要是因为这种病毒并没有导致这些肝细胞死亡,而是利用它们进行复制,同时还增加了葡萄糖的产生量。”
获得这些结果后,这些作者又在体外分析了它们对SARS-CoV-2的其他变种(比如delta、gamma和ocmicron)的反应行为,结果也类似。
为了探索可能的治疗策略,这些作者测试了能够抑制 GRP78 和 ACE2 的化合物。二甲双胍(metformin)是被确认的候选药物之一,这种药物通过抑制肝糖生成来治疗2型糖尿病患者的高血糖。
Leiria说,“其他研究已发现,在医院使用胰岛素进行强化治疗并不一定对这些患者有帮助。二甲双胍等药物比胰岛素更有效。当然,二甲双胍的作用方式多种多样,但它是为这些患者提供额外保护的潜在途径。”


