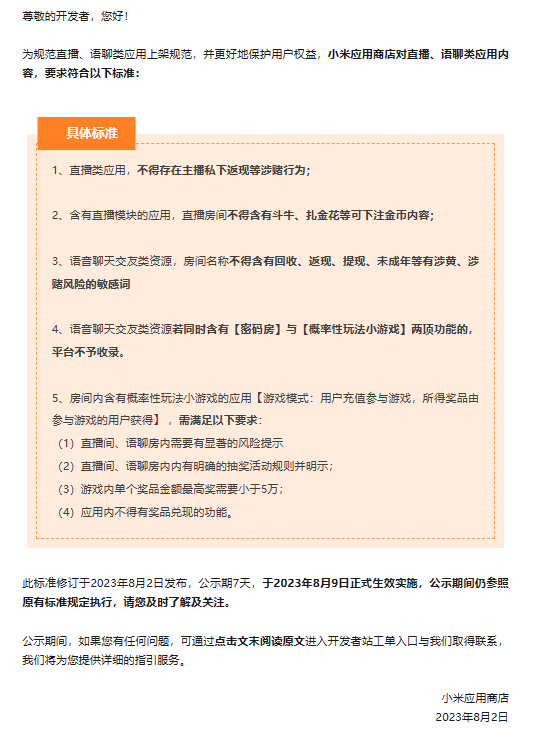
鞭牛士 8月2日消息,今日,小米应用商店发布公告称,为规范直播、语聊类应用上架规范,并更好地保护用户权益,小米应用商店对直播、语聊类应用内容,要求符合以下标准:直播类应用,不得存在主播私下返现等涉赌行为;含有直播模块的应用,直播房间不得含有斗牛、扎金花等可下注金币内容;语音聊天交友类资源,房间名称不得含有回收、返现、提现、未成年等有涉黄、涉赌风险的敏感词;语音聊天交友类资源若同时含有【密码房】与【概率性玩法小游戏】两项功能的,平台不予收录。

标准修订于2023年8月2日发布,公示期7天,于2023年8月9日正式生效实施,公示期间仍参照原有标准规定执行。

