


8月7日,2023年重庆市医疗美容机构“你点名 我监督”交叉执法检查活动结果出炉,22家被检查机构中有10家被立案查处,占被检查单位的45.45%。

重庆市卫生健康执法总队供图
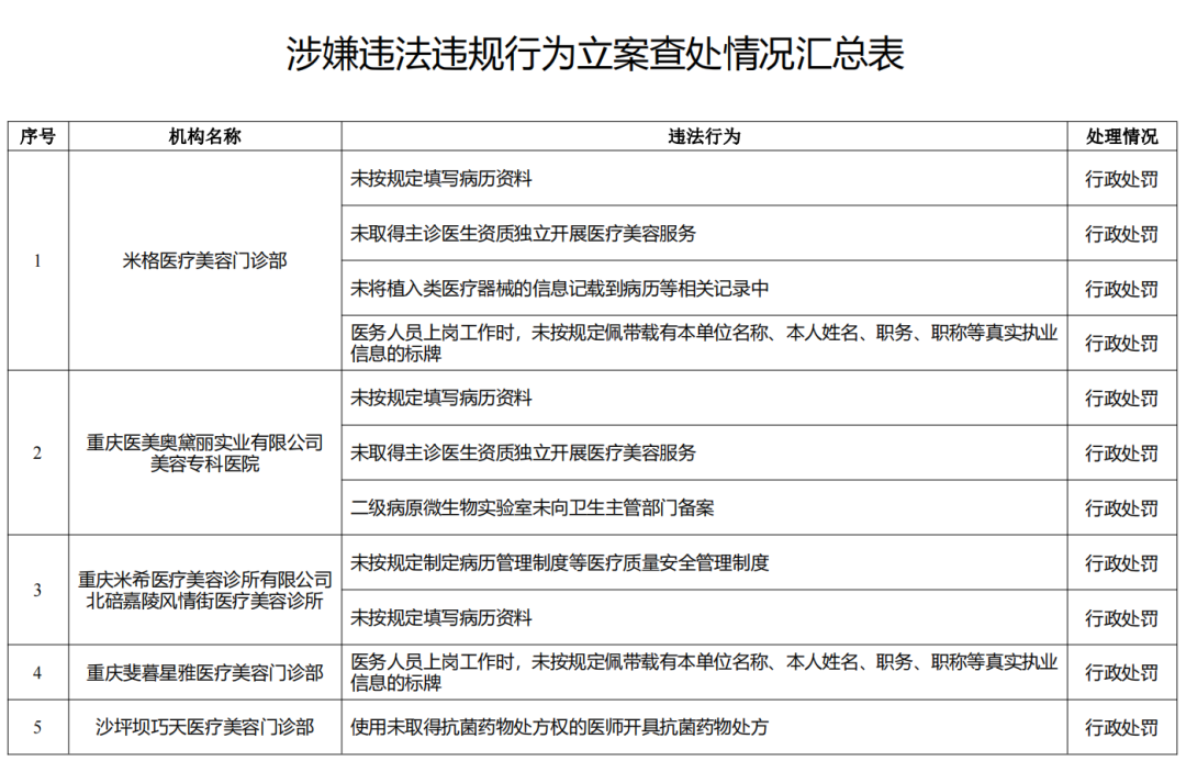
被立案查处的机构包括:米格医疗美容门诊部、重庆医美奥黛丽实业有限公司美容专科医院、重庆米希医疗美容诊所有限公司北碚嘉陵风情街医疗美容诊所、重庆斐暮星雅医疗美容门诊部、沙坪坝巧天医疗美容门诊部、重庆夫碧韦弗医疗美容门诊部、重庆郑荃丽格医疗美容门诊部、重庆恩喜橙美医疗美容门诊部、重庆铜梁嫦美医疗美容门诊部、涪陵孙林医疗美容诊所。
7月21日至26日,重庆市卫生健康执法总队在全市范围内抽调执法人员组成6个交叉执法检查组,对22家医疗美容机构开展突击检查。被检查的医疗美容机构均由群众“点名”产生,分布于江北区、渝中区等9个区。

突击检查现场,图片来源:重庆卫生健康卫士公众号