


近日
湖北多地发布
启用电子监控抓拍的公告
关于启动鄂州市部分路段电子监控抓拍的公告
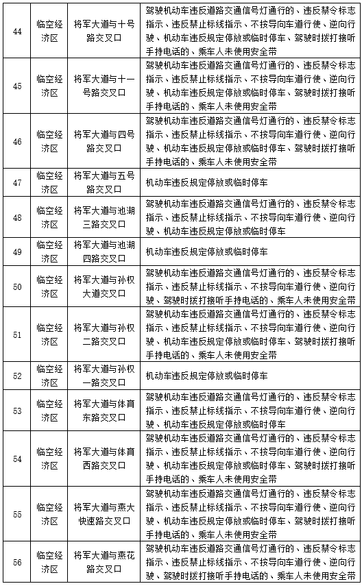
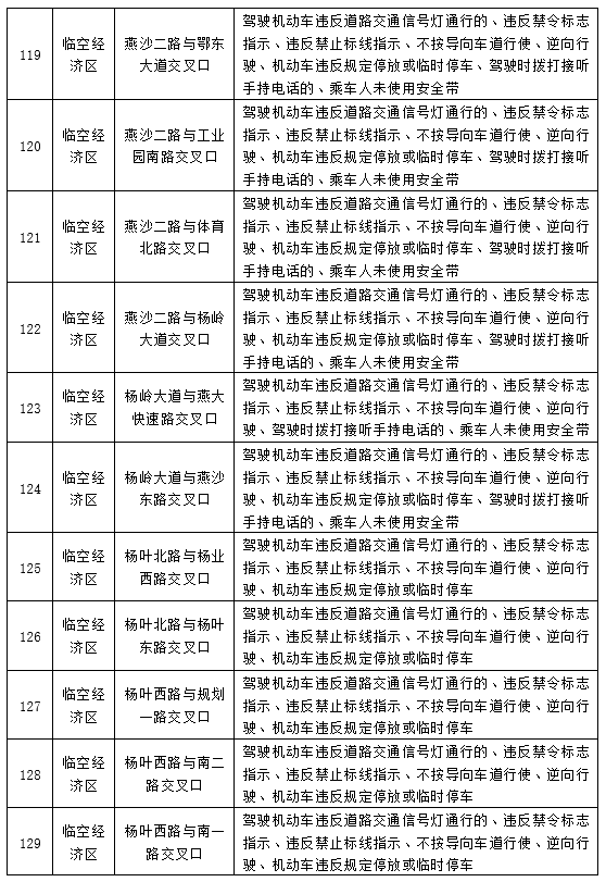
为进一步规范全市道路交通秩序,创建有序、安全、畅通的道路交通环境,预防和减少道路交通事故,近期鄂州市公安局交通管理局将启用129处道路交通技术监控设备。根据《中华人民共和国道路交通安全法》、《道路交通安全违法行为处理程序规定》等法律、法规之规定,现将上述交通技术监控设备设置地点进行公示。自公示之日起五个工作日之后将对有关交通违法行为进行依法管理,请广大交通参与者自觉遵守道路交通法律法规,共同维护良好的道路交通环境:
向下滑动阅览











望广大交通参与者相互告知,严格遵守道路交通安全法律法规。
特此公告。
鄂州市公安局交通管理局
二О二三年八月九日
宜昌市公安局交警支队点军大队
关于道路交通电子监控点位的公告
为维护道路交通秩序,预防和减少道路交通事故,我大队近期对辖区部分已有交通监控点位进行了清理和完善,现予以公告,具体点位如下:

上述路口路段电子监控设备用于道路交通监管,交通违法查询、交通违法记录、交通指挥调度、执法取证等。
当阳市公安局交通警察大队
关于启动电子监控设备
抓拍交通违法行为的公告
为规范道路交通秩序,净化道路交通环境,预防遏制交通事故,保障人民群众生命财产安全,当阳市公安局交通警察大队决定启用电子监控设备对违法停车交通违法行为进行抓拍,并依法予以处罚。再次予以公告,现将具体情况公告如下:
一、违法停车路段
1、环城西路全段:长坂路子龙转盘-玉泉中学-锦屏桥(当阳四桥)-至锦屏大道
2、窑湾街全段:中央储备粮宜昌直属库仙草分库-白龙加油站
二、启用抓拍时间
2023年8月11日起
交警大队将对交通技术监控设备记录的违法行为依法进行处罚,望广大机动车驾驶人及交通参与者严格遵守道路交通安全通行规定,安全驾驶,文明出行。
兴山县公安局交通警察大队
关于启用峡口镇、高桥乡
电子抓拍设备的公告
为进一步规范行车、停车秩序,预防和减少交通事故。兴山县公安局交通警察大队将于2023年9月1日0时起正式启用峡口镇、高桥乡电子抓拍设备(具体点位附后),对违法停车的交通违法行为实施自动抓拍录入。其中,2023年8月13日至2023年8月31日为设备试运行期。

请广大驾驶人严格遵守道路交通法律法规,文明驾驶,安全出行,共同营造安全、有序、畅通的道路交通环境。
特此通告。
湖北发布、湖北交警