
图片来源:摄图网
近日,电动汽车分析师Sawyer Merritt指出,特斯拉公司旗下的Cybertruck卡车的预订量目前已超196万辆(196万2941辆)。Sawyer Merritt表示,由于特斯拉接受预订时需要用户支付100美元订金(可全额退还),特斯拉公司凭借Cybertruck卡车的订金,就收入超过1.96亿美元。
Sawyer Merritt 认为,近200万辆的Cybertruck卡车的预订单(包含附带的FSD 价),在最终交付后,对于特斯拉意味着1485.6亿美元(当前约1.08万亿元人民币)的价值。
目前,电动卡车市场呈现迅速增长的态势。随着对环境保护和可持续发展的关注,电动卡车作为替代传统燃油车辆的清洁能源解决方案受到了广泛关注。政府的支持政策和环保标准的提高也推动了电动卡车市场的发展。同时,电动卡车技术的不断进步和电池成本的下降也促进了市场的增长。当然,市场仍存在充电基础设施建设和续航里程等挑战,需要制造商加大研发投入,提高产品性能和可靠性。
——新能源重卡行业迎来政策利好
从全球各公布的政策来看,全球部分国家政策发布对于扩大本国新能源重卡行业需求均有正向推动作用,详细情况如下:
——全球新能源重卡三类产品供给情况
总体来看,目前全球新能源重卡产品供应主要为混合动力重卡、纯电动重卡和燃料电池重卡,详细产品供应情况如下:
——全球新能源重卡销量分析
中国一直以来都是全球重卡行业主要产销国家,也是全球新能源重卡的主要出口国家,因此前瞻在测算全球新能源重卡行业市场销量时,用中国新能源重卡产品渗透率结合全球重卡的销量,测算全球新能源重卡销量。
根据数据测算,2019-2021年全球新能源重卡销量呈现先下降后上升的发展趋势,2020年受到疫情冲击新能源重卡销量下滑,2021年疫情后全球新能源重卡行业恢复态势较好,销量超2万辆。
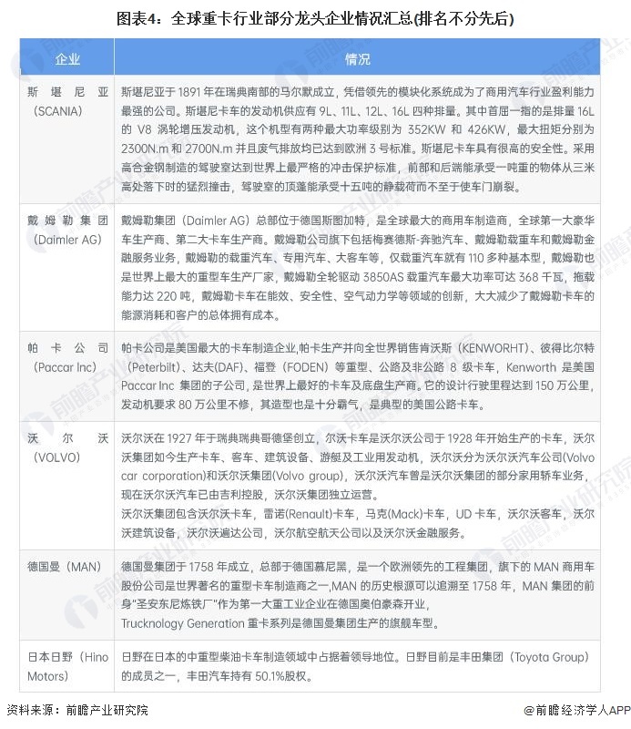
——全球新能源重卡市场龙头明显
全球重卡生产制造龙头企业明显,主要为德国的戴姆勒卡车、瑞典沃尔沃、日本日野等企业,部分龙头企业情况分析如下:
前瞻产业研究院分析认为,新能源重卡行业是“碳中和”发展下传统重卡行业的重要替代品,其未来发展趋势主要分为市场竞争趋势、技术创新趋势、细分市场趋势和应用场景趋势,其中技术创新主要有“物联网化”、“智能化”发展趋势。






