
图源:摄图网
近日,深圳地平线机器人科技有限公司发生工商变更,注册资本由5.8亿人民币增至15亿人民币,增幅约158.62%。
据悉,深圳地平线机器人科技有限公司公司成立于2015年7月,法定代表人为余凯,经营范围含计算机软硬件产品的设计、开发及销售,工程和技术研究和试验发展,人工智能应用软件开发,集成电路芯片及产品销售等,由北京地平线机器人技术研发有限公司全资持股。
地平线机器人在AI芯片上的布局情况
据了解,地平线机器人于2015年成立,在2017年发布中国首款面向智能驾驶的边缘AI芯片——征程,一举进入智能驾驶领域。在2020年,地平线机器人公司成为首个国产车规级AI芯片前装量产的企业,并实现了国内智能座舱和高级别辅助驾驶AI芯片的突破。这些重要里程碑的达成标志着地平线机器人在AI芯片领域取得了显著的成就。
AI芯片类型及企业格局
部署位置和类型来看,主要AI芯片类型及企业如下表所示:
人工智能芯片行业上市公司AI芯片业务业绩对比
我国人工智能芯片产业起步晚,发展快;目前,我国人工智能芯片行业的头部上市公司有寒武纪、四维图新等,这两家上市公司的人工智能芯片业务占比均在20%以上,其他上市公司的人工智能芯片业务份额则相对较小。其中,2021年,寒武纪、四维图新的人工智能芯片业务占比分别为24.29%、29.40%。
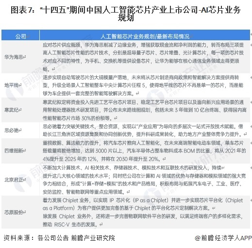
人工智能芯片行业上市公司AI芯片业务规划对比
根据“十四五规划和2035年愿景目标纲要”,“十四五”期间,明确对“第三代半导体”提供广泛支持,增加一系列措施加强人工智能芯片行业的研究、教育和融资。此外,人工智能芯片企业的其他上市公司也明确了其人工智能芯片业务的发展布局:
总的来看,当前,AI芯片行业竞争激烈,呈现出高速发展的势头。随着人工智能技术的快速普及和应用的不断扩大,AI芯片的需求持续增长。各大企业纷纷加大在AI芯片领域的投入与研发力度,争相推出创新的产品和解决方案。这种激烈的竞争不仅刺激了技术创新和产业升级,也为消费者带来了更多高质量的选择。
兴业证券计算机行业联席首席郑晓曦认为AI算力芯片行业分布比较集中,海外的GPU龙头基本占据了算力芯片的大部分市场份额。郑晓曦表示虽然从短期看,AI算力芯片行业处于寡头垄断的格局,但兴业证券非常看好AI芯片行业长期的发展,未来3-5年将是行业持续高速发展的成长期。






