
9月26日,在中关村泛联移动通信技术创新应用研究院主办的6G协同创新研讨会上,专家们普遍认为,6G有望在2030年实现商用。当前,6G研究进入了标准化的新阶段,未来的3-5年将是6G研究的关键窗口期。
会上,中信科移动的工程师透露了他们在超大规模MIMO通信方面的成熟技术布局。超大规模MIMO通信技术通过集成更多的射频通道和天线,能够提高频谱效率、增强覆盖范围、减少干扰等,从而优化性能。据该工程师表示,中信科移动已经取得了重要进展,并为实现大规模天线系统在6G应用中提供了一种可能的技术解决方案。
为了满足未来5G和6G的大规模应用需求,中信科移动还研发了基于智能超表面的新型大规模MIMO系统,并持续推进产品化。智能超表面是一种由许多微小的可控单元组成的表面,通过调整单元的电磁特性来实现对电磁波的精确控制。这项技术的引入将为6G通信系统带来更高的性能和更广泛的应用场景。
目前,5G技术已经开始商用,并在多个领域取得了显著进展。然而,随着技术的不断发展和需求的增长,5G可能无法满足未来的需求。根据移动通信的发展历程,大约每10年就会有一次技术更替。5G代表了移动物联网时代,而6G则代表了万物深度智能互联时代。在6G的愿景中,将构建跨地域、跨空域、跨海域的空-天-海-地一体化网络,实现真正意义上的全球无缝覆盖。
——中国6G发展历程:2018年开始研究
我国早在2018年就开始了6G的研究工作,并在2021年的“十四五”规划中提出了对6G网络技术的前瞻布局和储备。工信部在《“十四五”信息通信行业发展规划》中也明确提到将开展6G基础理论和关键技术的研发工作。而在2023年,工信部更是提出要全面推进6G技术的研发。这些举措表明我国早已开始了6G的研究,并对其进行了布局。
——5G与6G的对比:6G的速率将比5G提高10倍以上
与5G相比,6G不仅是能力的简单升级,而是在5G的基础上发展出全新的能力体系,为人类社会带来了跨越式的提升。6G被认为是一种超越“万物互联”的通信技术,它将实现“万物智联、数字孪生”的愿景。
最直接的体现则是速率的提升,6G峰值速率、用户体验速率、时延与5G相比都提升了至少10倍,其余关键指标也均有明显的提升。
——各国已将6G列入国家发展计划
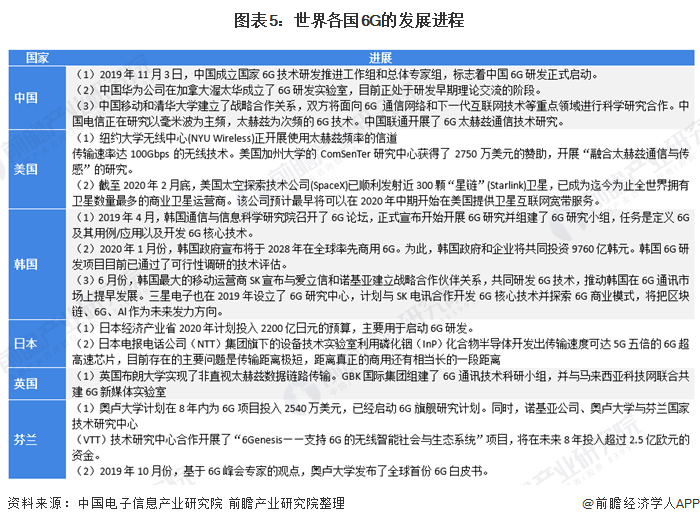
我国华为和三大运营服务商已经开始研发6G技术,尽管目前仍处于早期阶段。与此同时,美国太空探索技术公司(SpaceX)已成功发射了近300颗“星链”(Starlink)卫星,成为全球拥有商业卫星数量最多的运营商。这一网络将率先实现卫星宽带互联网服务。
6G的商用化预计在2030年左右实现。未来十年内,我们将会见证6G技术的突破和发展。同时,当前的6G研究正在进入标准化的新阶段,为6G技术的推广和应用奠定基础。6G商用的未来可期,将为各个行业带来更多的机遇和发展空间。然而,实现6G商用仍需要在技术、投资和商业模式等方面进行努力和合作。





