
图源:摄图网
根据华为消息,国庆期间,华为数字能源助力打造的天全服务区超充站、理塘康南旅游集散中心超充站、桑堆服务区超充站正式上线。这三座冷超充站位于318国道理塘至亚丁公路上,全长890公里,被誉为“中国人的景观大道”。这一区域一直以来都是广受游客喜爱的自驾游线路,然而,纯电汽车的续航和充电一直是前往这个区域的一个难题。
据了解,华为全液冷超充站具备最大输出功率600kW,最大电流600A,被称为“一秒一公里”,一次充电成功率高达99%。它的充电范围为200至1000V,适用于各种车型,包括特斯拉、小鹏、理想等乘用车以及货拉拉等商用车。
华为数字能源方面表示,公司积极响应四川省人民政府和四川省交通运输厅在川藏南线暨理塘至亚丁公路(四川段)打造高质量充电基础设施的规划与布局,与客户和伙伴共同打造“318川藏超充绿廊”,在沿线的服务区、加油站等地建设全液冷超充站。
行业供给情况:中国电动汽车充电桩建设规模呈增长趋势
根据中国电动汽车充电基础设施促进联盟发布数据,2015-2021年,我国电动汽车充电桩建设规模不断扩大。截至2021年12月底,全国充电基础设施累计数量为261.7万台。其中,公共充电桩数量为114.7万台,较2020年增加34.0万台;随车配建私人充电桩数量激增,累计保有量达147.0万台,同比增长68.19%。
从公共充电桩建设规模来看,自2015年以后,我国电动汽车公共充电桩数量保持稳定高速增长趋势。截至2020年底,总计上报公共类充电桩80.72万台,相较2019年同期增长56.31%。截至2021年年底,总计上报公共类充电桩114.7万台,同比增长42.10%。
电动汽车充电桩行业投融资集中在解决方案和充电服务
从2019-2022年融资企业的主营产品分析,投资热点从2019年的电动汽车充电桩运营过渡到2021年的整体解决方案,2022年的投资热点则又来到充电服务。
2021年充电桩市场规模近450亿元
目前,我国公共充电桩以直流充电桩为主,私人充电桩以交流充电桩为主。参照国家电网充电桩招标价格,直流充电桩平均价格约10万元/台,交流充电桩平均价格约1.8万元/台,前瞻结合我国充电桩保有量推算,2021年中国新能源汽车充电桩市场规模约447.28亿元。
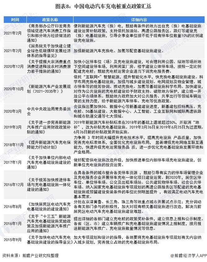
国家政策指导推动充电桩行业发展
国内充电桩的快速发展更离不开相关政策的大力促进。无论是针对广大消费者的基础设施建设,还是针对机关单位的相关工作展开,近几年的政策都涵盖了充电基础设施建设、电力接入、充电设施运营等方面,对调动全社会相关资源促进充电基础设施发展起到至关重要的作用。
2015年9月国务院办公厅发布《关于加快电动汽车充电基础设施建设的指导意见》,第一次明确了充电桩行业的政策方向。随后,国家相关部门纷纷出台政策推动充电桩在居民区、办公区及公共区域充电桩的建设,在冲击技术水平以及公共交通、公务用车方面做了不少限定,同时也促进了中国电动汽车充电桩的发展。
预计至2027年电动汽车充电桩行业需求量或超过2283万台
国内车桩比短期内将基本保持目前3:1的比例,充电桩增量速度会逐渐赶上新能源汽车增量,到2025年前后增量上实现反超,充电基础设施建设能够基本满足新能源汽车的快速发展。预计到2027年车桩比应达到2:1。
前瞻推算,2027年中国新能源汽车的保有量将达到4567万辆左右,根据车桩比为2:1的比例估计,2027年中国电动汽车充电桩累计需求量将超过2283万台,预计2022年至2027年的复合增长将率达到35%左右。
华西证券表示,整车和充电设施的发展相辅相成,互为促进。未来在新能源汽车保有量不断增加以及政策的推动下,国内充换电等基础设施建设有望持续推进。充电技术朝超充时代迈进,可满足电动车使用者对于快充的需要、利于缓解里程焦虑,同时也将带动超充产业链的需求提升。
随着我国新能源汽车产销爆发式增长,电动汽车充电桩行业快速发展。在国家大力支持和政策规划的引导下,未来我国电动汽车充电桩行业的发展还将步入新阶段!








