
(图片来源:摄图网)
当地时间11月20日,日本东京电力公司宣布,福岛核电站第三批约7800吨核污水排放完毕。这次排放从2日开始,排放量同前两次相同,约为7800吨。这也意味着,已有超过2.3万吨核污水排入大海。第四轮排海预计将于明年年初开始。
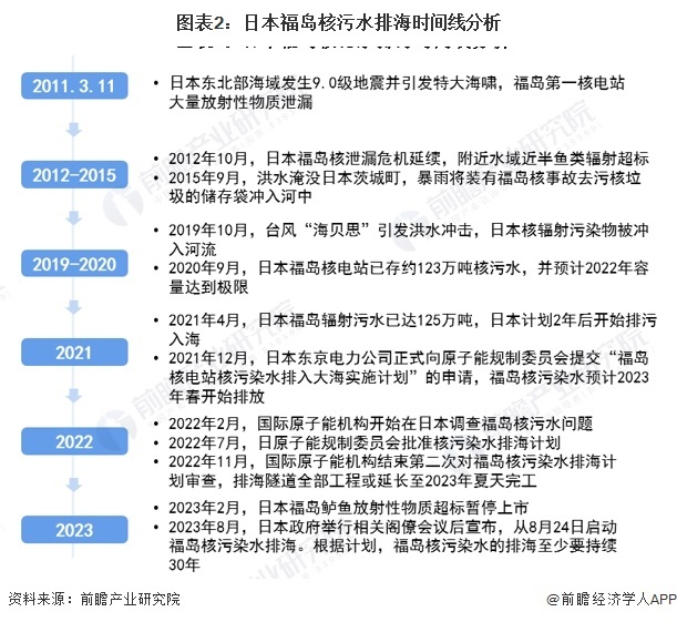
福岛核电站事故发生于2011年,地震和海啸导致反应堆冷却系统故障,导致核辐射泄漏。截至目前,核污水处理工作已经积累了约180万吨的污水。日本最终选择成本最低的一个方案,把核污染水排出去,这样将污染源转嫁到全世界各地,引起了国际社会的担忧和争议。
2021年12月,日本东京电力公司向原子能规制委员会提交了“福岛核电站核污染水排入大海实施计划”的申请。随后,2023年8月24日,日本政府启动了福岛核污染水排海计划。据东京电力公司的2023年度计划,他们将排放3万余吨核污染水,相当于排空30个储水罐。
自核污水排放计划公布以来,国际社会对此表示了强烈关切和反对。一些邻近国家和地区担心核污水排放会对周边海域和渔业造成严重影响。环保组织和民间团体也对核污水排放提出了质疑和反对意见。
日本政府和东京电力公司一直在强调核污水排放的安全性和可行性,他们表示核污水排放是为了减轻污水处理压力,同时也在采取措施减少辐射泄漏对周边环境的影响。然而,这并没有平息国际社会的担忧,一些国家和组织呼吁日本政府重新考虑核污水处理方案,寻求更为安全和可持续的解决方案。
目前,我国的海水淡化行业虽然不是主要用途,但占据了13.77%的市政和饮用水供应。此外,园区、钢铁有色、石油化工等行业也与人们的生活密切相关。如果日本坚持将核废水排入海洋,可能导致我国海水淡化水中含有大量无法过滤和降解的放射性物质。这将对我国海水淡化用水造成严重影响,进而威胁整个海水淡化行业的发展。
11月18日,中国海关总署发布的贸易统计数据显示,10月中国从日本进口的水产品总额仅为240万元,较2022年10月的3.2579亿元,减少了99.3%。这表明,日本的水产品将失去中国消费者的信任和喜爱,甚至可能被其他国家的水产品取代。
北京师范大学国家安全与应急管理学院研究员余雯指出,核污染水一旦排入海洋,将首先通过洋流传播到不同的大洋,随后通过海洋生态系统,如食物链的传播,不断传递。这可能通过公众食用海产品的方式进入人体,对海洋生态系统或人体健康带来潜在影响。
这次核污水排放引起了全球范围内的关注,不仅是因为污染海洋的严重后果,还因为它可能对全球环境和人类健康造成长期影响。国际社会呼吁日本政府采取更加负责任的行动,寻求更安全和可持续的核污水处理方案。




