
财联社12月8日讯(记者 肖斐歆)“你好,国投证券”,成为今天安信证券员工的刷屏语言。行业关注已久的安信证券更名,就在2023年12月8日尘埃落定。
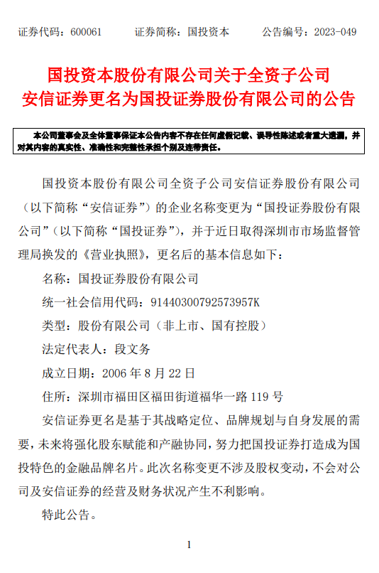
12月8日,国投资本发布公告称,旗下子公司安信证券名称由“安信证券股份有限公司”变更为“国投证券股份有限公司”,并于近日取得深圳市市场监督管理局换发的《营业执照》。此次名称变更不涉及股权变动,不会对安信证券的经营及财务状况产生不利影响,不会导致业务主体与法律关系发生变化。
作为国投资本的全资子公司,安信证券一直与国投集团保持着紧密的关系。早在2023年4月,国投集团在战略优化方案中将证券业务列为集团“产业金融”的重要业务单元,是集团的基石业务之一。更名后既有利于丰富“国投”品牌内涵,又有利于安信证券及下属子公司在国投全业务链条上的价值互认,实现母子品牌协同效应,形成国投系品牌合力,共同提升、增强“国投”品牌价值。
由此,国投证券也以崭新面貌示人,从此更强助力国投集团实业与金融的大协同。公司最新LOGO同时亮相。在新logo的设计上,国投证券也是与国投集团保持了一致。
就在不久前,国投证券官宣了新任董事长段文务。身为国投集团老将的段文务,具备丰富的金融从业经验,同时对数字化转型有着丰富实践经验和深刻见解,与国投证券目前的发展方向十分契合。在双重新面貌下,国投证券会有怎样的新变化?值得期待。
从安信证券到国投证券
据公开资料显示,安信证券是国投资本股份有限公司的全资子公司,是国投集团控股的三级子企业。
安信证券成立于2006年8月,并先后于2006年9月、12月以市场化方式收购了原广东证券、中国科技证券和中关村证券的证券类资产。2013年,国投集团收购安信证券控股权,并通过重大资产重组置入国投资本,成为安信证券的控股股东。总体来看,国投资本直接持有安信证券99.9969%股份,并通过全资子公司上海毅胜持有安信证券0.0031%股份,合计100%。注册资本在增资后达到100亿元。作为全牌照综合类券商,安信证券多项业务排名进入全国前列。
安信证券名字因何而来,在前任董事长黄炎勋的致辞中可以寻到端倪,“我们力争把安信证券打造成金融行业中的运作典范。严格按照市场化原则和现代金融企业制度的要求规范经营,加快培育公司的核心竞争力,赢得市场的信赖,从而真正让广大投资者安心、放心、开心。”让投资者安心,让市场信赖,是安信证券的愿景。
原LOGO设计上,安信证券采用蓝色基座和橙色箭头来构成。据官网表述,蓝色基座显示出安信证券的专业和值得信赖,橙色箭头又象征安信证券的亲和与活力。寓意有了稳定扎实的基座作保证,安信证券的事业会像那向上的箭头一样,蒸蒸日上,不断进步。同时,蓝色基座和橙色箭头相互支撑,就像安信证券与客户一路并肩前行,共谋发展。
此次更名为国投证券,既是国投集团战略优化调整的重要一环,也是进一步促进公司作为资本市场专业中介机构在助力国投集团服务国家战略、更好地发挥金融服务实体经济方面发挥独特功能作用的需要。除品牌赋能外,国投集团未来也会在产业链资源、区域协同等多方面给予公司支持,提升公司核心竞争力。
截至2022年末,国投集团拥有全资及控股子公司17家,全资及控股投资企业477家遍布全国;重点布局“能源产业”、“数字/科技”、“民生健康”、“产业金融”四大业务板块,其中国投资本是国投集团二级子公司,是国投集团产业金融的主要管理平台,也是拥有证券、信托、基金、期货等牌照的中央企业上市产业金融平台。
拥抱数字化转型,争当一流投资银行
据国投资本2023年半年报数据显示,截至报告期末,安信证券拥有51家分公司、314家营业部及6家全资控股子公司,分布在全国29个省、自治区、直辖市,网点数量位居行业前列,依托自身的营业网点持续为客户提供“专业化、个性化、品质化”的综合金融服务。
“数字化转型”一直贯穿着国投证券的全业务链条,在财富管理、机构交易、研究业务、智能投行,都可以看到国投证券主动拥抱数字化的身影。早在2020年,国投证券就敏锐地认识到,金融科技是为了数字化转型,回到业务本身,就是要用数字化手段帮助公司变革。
自2021年开始,国投证券开启全面数字化转型攻略,成立“数字化转型办公室”,将数字化转型作为公司领导的首要工程,以及员工必须参与的全民运动。2022年,国投证券在IT的投入金额上超过10亿元。与此同时,国投证券已连续四年举办了金融科技文化节,通过线上线下“科技+文化”的活动,将金融科技融入文化建设。
得益于数字化转型战略的坚定开展,国投证券的业务不断实现突破,在财富管理、投行业务和资管业务三方面表现得可圈可点。
财富管理上,平台化能力的持续优化使国投证券的线上业务表现亮眼。2022年,国投证券手机APP用户突破852万,人均单日启动次数14.56次,位行业第一,日均在线时长位行业第三。2023上半年,公司智能投顾领域的业务同比增长已突破50%。
投行业务上,在“投资+投行”驱动的商业模式下,国投证券的投行业务表现突出。2020年至2022年期间,公司投行净收入及行业排名连年提升。2023上半年,国投证券投行实现净收入7.56亿元,同比增长11.08%,收入行业排名第8位,同比提升4位。
资管业务上,国投证券于2022年完成了固收类公募大集合产品线布局,资管业务规模实现逆势增长,各产品线全面开花。据2022年报数据,公司186只资管受托产品管理市值合计1360.19亿元,同比提升38.5%,其中主动管理市值 1075.13亿元,同比提升65.71%,主动管理规模占比由2021年的66.06%提升至2022年的79.04%。
在近期国投证券2024年度策略会上,段文务对国投证券未来的发展作出了展望。他表示,中央金融工作会议明确提出要培育一流投资银行和投资机构,这对于国投证券来说是发展机遇,也对公司高质量发展和服务实体经济能力提出了更高要求。国投证券将始终坚持金融工作的政治性、人民性,围绕实际经济需求,提供更高质量、更有效率的金融服务,努力当好服务实体经济的主力军、生力军。
记者了解到,后续国投证券将围绕行政变更、系统变更、形象变更三方面,在2024年上半年内有序推进完成各类印章证照、内外部交易系统、视觉识别等变更,以及总部及营业网点的线上线下标识焕新等一系列工作。





