ZAKER科技讯 1月12日,一份标题为《给字节卖命两年,被恶意劝退并要求退还全部工资》的长篇PDF文档在网络上传播发酵。文章作者自述被字节恶意劝退不足一年后遭索赔违约金60万元,抖音正式对外回应,称经核实该文章存在不实、片面内容。

抖音官方账号公告截图
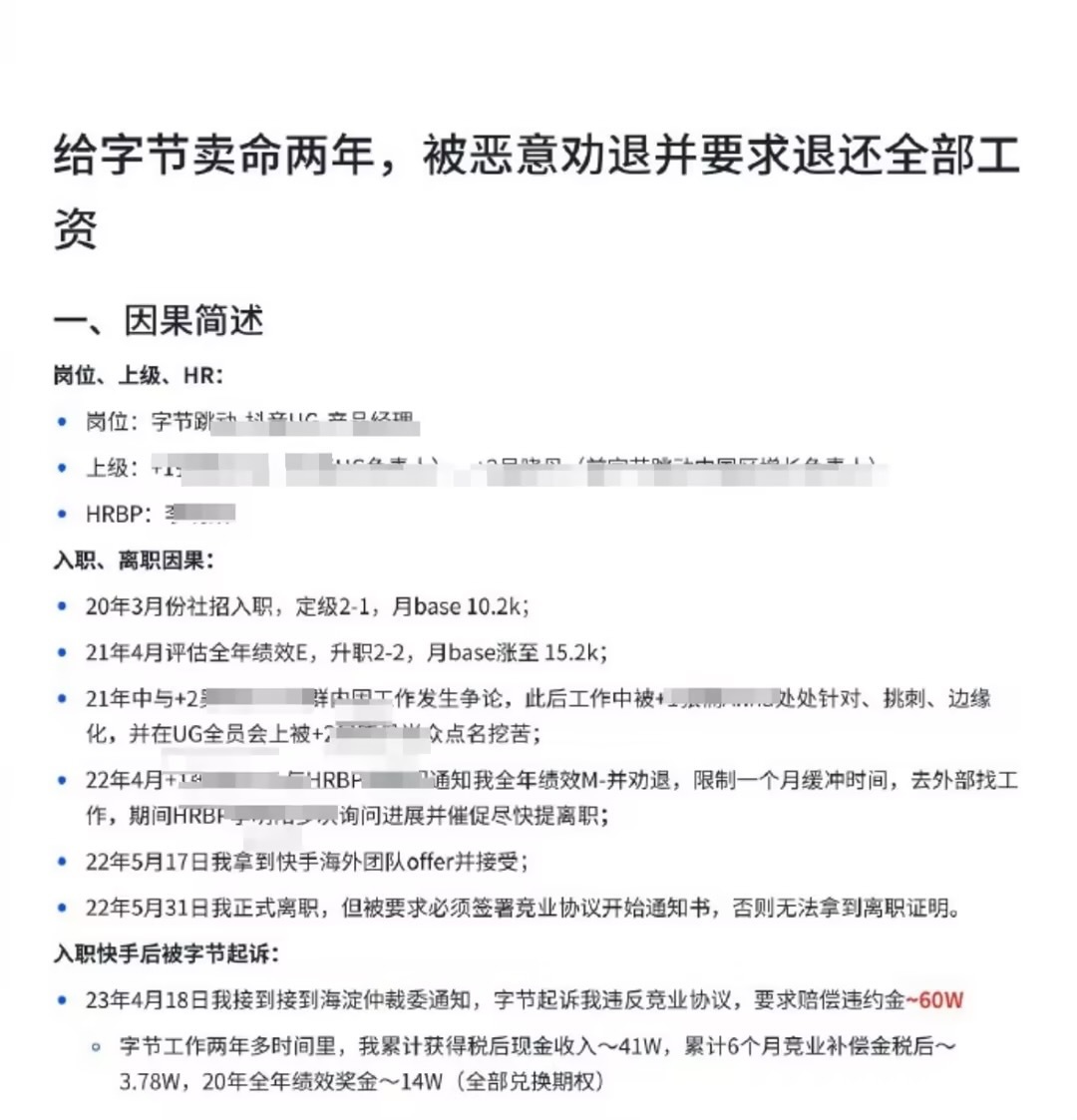
据网传文章作者自述,他曾担任抖音UG产品经理,2020年3月社招入职,2022年4月被劝退,5月正式离职。离职前数日已拿到快手海外团队的入职通知,但被抖音要求必须签署竞业协议开始通知书,否则无法拿到离职证明。
网传文章截图
网传文章显示,2023年4月,该员工在入职快手超过半年后,通过北京市海淀区仲裁委得知,抖音方面起诉其违反竞业协议,索赔违约金60万元,超过其在字节工作的两年多时间累计获得的全部税后收入。包括税后现金收入41万,6个月竞业补偿金税后3.78万,2020年全年绩效14万。
该员工认为抖音方面滥用竞业协议,并提到其在仲裁阶段主张竞业协议属被迫签署。抖音方面则称,该员工参与过公司保密项目,为防止商业机密外泄,依法签署竞业协议,在劳动合同签署时就已经完成,离职前签署的是竞业开始通知书。
目前,该劳动争议仍在司法流程中。


