
今天凌晨,国际著名学术期刊《自然》发表我国科学家主导的“万种鸟类基因组计划”(简称“万鸟计划”)第二阶段重要研究成果——基于计划第一阶段所构建的现生鸟类基因组图谱,研究团队重建了现生鸟类演化的生命之树。该研究厘清了现生鸟类各类群之间的关系,提出新分类方案,解决了鸟类类群关系长达一个多世纪的争议。
厘清“科”级别鸟类亲缘
据统计,目前生活在地球上的鸟类超过1万种,在生物分类学上属于鸟纲中的新鸟亚纲,如今95%的现生鸟类均隶属于该亚纲下的今颚类新鸟小纲。
数千万年前,新鸟小纲经历了快速的物种大爆发,在不到1000万年里分化出大量新的鸟类类群,基本奠定了当下全球鸟类物种多样性的格局。
“在快速演化过程中,会存在基因不完全谱系分流、分化后跨物种杂交等现象,这会使类群间的亲缘难以判定。”论文通讯作者、浙江大学生命演化研究中心讲席教授张国捷解释,这为科学家梳理各种鸟类的演化地位,以及不同类群之间关系带来了极大挑战,导致现生鸟类分类在“目”和“科”级别上极其混乱。因此,准确构建稳定可靠的鸟类系统关系树,成为构建生命之树领域的代表性难题。
快速辐射性演化、不完全谱系分流、基因渐渗等现象会在重构鸟类系统发育时产生误导的示意图。上图为演化过程,下图为对应的误导现象。(谢宇龙绘)
在“万种鸟类基因组计划”第一阶段,研究团队构建了363种鸟类全基因组同源序列,覆盖了92%的现生鸟类“科”阶元,为重构鸟类“科”级别生命之树提供了可能。此次,研究团队改变了数据来源,从传统使用的、受进化选择压力较大的保守基因组区域,转向承受选择压力较小的基因间区域,从而获得了更为理想的构树效果。
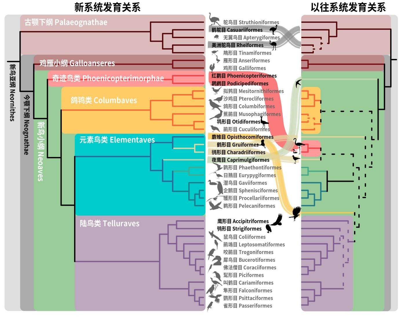
新的鸟类系统发育关系示意图。左图为新的系统发育关系,右图为以往的系统发育关系,虚线与色块线条表示新旧系统发育关系的之间的变化(Josefin Stiller 和 陈光霁绘)
张国捷表示,此次提出的新鸟类生命之树,在“科”级别上为人们理解现生鸟类的演化过程提供了基础性的分类框架,也为理解全面生物多样性格局的建立奠定了基础。
定位两次鸟类辐射时间节点
短短千万年间,演化出遍布水陆空的万余种现生鸟类,这场空前的新鸟类辐射性演化究竟发生在何时?
“过去,学界对这场演化发生的时间点存在较大争议。”论文共同作者、浙江大学生命演化研究中心研究员冯少鸿介绍,根据之前的分子生物学研究可以推定,这一事件发生在白垩纪—古近纪界限的大灭绝事件附近,但无法判定是发生在大灭绝之前还是之后,“此次,通过构建鸟类系统发育时间树,我们更支持大量新鸟类群是在大灭绝后发生快速辐射性演化的观点”。
发生于白垩纪-古近纪界限的(K–Pg)的恐龙大灭绝事件。(刘野绘)
同时,研究还发现,在白垩纪末期大灭绝事件后,早期新鸟类的有效种群大小发生了急剧扩张,并伴随有碱基替换率和相对脑容量急剧上升、体重急剧下降等一系列变化。冯少鸿认为,这也支持了“新鸟类发生快速辐射性演化是为了适应多样化的新兴生态位”的假说。
此外,该研究还定位了鸟类的另一个辐射性演化事件。冯少鸿介绍,这一事件发生在距今大约2240万年的古近纪—新近纪界线之后,使得雀形目鸟类成为现代鸟类的第一大类群,目前该类群有超过6000个物种。
提出全新类群“元素鸟”
作为恐龙的后裔,新鸟类在白垩纪大灭绝后以极为快速的辐射演化,迅速占领各种新兴生态位,从而成为如今地球上生物种群中极为重要的一员。
根据传统鸟类分类,新鸟亚纲大致分为古颚类、今颚类两个主要类群。其中,古颚类中包含了大量无法飞行的鸟类,如非洲的鸵鸟、大洋洲的鸸鹋和鹬鸵等。今颚类则分为鸡雁小纲、新鸟小纲两大分支,其中鸡雁小纲包括了我们熟悉的鸡、鸭、雁等鸟类。
此次的新分类方案则将包含95%现生鸟类的新鸟小纲划分为四个主要演化支,包括奇迹鸟类、鸽鸨类、陆鸟类和元素鸟类。
元素鸟类被确认为新的单系群,分类划分变化示意图。左图为新的系统发育关系,右图为以往的系统发育关系,色块线条标注了这些类群在新分类方案和过去分类方案之间的变化,虚线表示在更高阶层的类群关系存在差异(Jon Fjeldså、Josefin Stiller 和 陈光霁绘)
论文共同作者、中国科学院大学博士研究生陈光霁介绍,研究新提出的元素鸟类既包括主要在水域活动的企鹅、潜鸟、信天翁等鹭形类和鹤形类,也包括主要在陆地活动的麝雉等,还有更擅长在天空活动的夜鹰和雨燕等夜鹰目。
“这三个分类分别对应水、土、气三种古典元素,因此得名。”陈光霁解释,过去的研究将这几类鸟分散在不同的演化分支里,但此次的研究结果表明它们其实由相同的祖先分化而来,故而将其重新归类。
作者:许琦敏
文:许琦敏图:受访者提供编辑:许琦敏责任编辑:任荃
转载此文请注明出处。





