
财联社7月9日讯(记者 李迪)北信瑞丰基金公司再度陷入劳资纠纷。
多个说法引爆公司舆情:先是被指公司对多位已试用期届满的员工发放了转正考核通知,但提出在签订劳动合同时并未声明的考核要求。还有网友在社交网络上爆料称,公司为裁员随意更改考核标准和流程,引起了员工的强烈不满。此外还有爆料称,转正考核通知还规定,员工提交的试用期工作总结中如有错别字、语法、标点等错误,每一项将导致转正考核分扣1分。
不仅在基层及中层员工管理上存在疏漏,北信瑞丰基金被指在高级管理人员的任职管理上也存在一定问题,公司董事长已代行督察长职务近11个月,违反了证监会的有关规定。
北信瑞丰被指转正考核要求涉嫌违反劳动法
今日,有网友在社交网络上爆料称,某基金公司为裁员不择手段,周六晚上九点通知考核,要求周一一大早提交考核材料,随意更改考核标准、考核流程。
该网友还指出,该公司给已在公司工作超过一年半的员工发转正考核通知邮件,涉嫌更改劳动期限,违反劳动合同法。
记者多方求证后获悉,爆料中所指基金公司为北信瑞丰基金。
记者了解到,上周六,北信瑞丰基金确实已对多位已试用期届满的员工发放转正考核通知,并提出签订劳动合同时并未声明的转正考核要求。
北信瑞丰基金的此种做法引发了员工质疑。有知情人士对记者表示,“按照劳动法规定,试用期届满,用人单位未要求劳动者离职的,应视为自动转正,而该公司此时发布转正考核通知,并提出新的转正考核要求,疑似单方面变更试用期期限,还有变相阻挠新员工转正的嫌疑,且相关操作涉嫌违反劳动法。目前,公司已有多名员工对此通知表达强烈不满。”
值得注意的是,该公司本次发布的转正考核通知中关于“试用期工作总结”的撰写要求也成了争议的焦点。
记者获悉,该转正考核通知指出,员工提交的试用期工作总结中如有错别字、语法、标点等错误,每一项将导致转正考核分扣1分。对此,上述知情人士称,“语法、标点错误的定义标准本身就存在模糊地带,这一规定过于奇葩,多位员工对这一要求的不满情绪较为强烈。”
董事长代任督察长职位将近11个月,违反证监会相关规定
在对基层及中层员工的管理方面,该公司已显示出一定疏漏。记者进一步检索信息后发现,该公司在高级管理人员的任职管理层面,也存在一定不足。
去年8月17日,北信瑞丰基金发布公告称,夏彬新任北信瑞丰基金董事长,并代任公司督察长,任职日期为2023年8月15日。
夏彬于1991年7月参加工作,先后在四川金路股份有限公司、君安证券有限公司、国信证券有限公司、深圳市深业投资开发有限公司、中钧科技(深圳)有限公司、中电投资控股公司、北京国际信托有限公司、华夏理财有限责任公司等单位工作,担任过市场部副经理、研究中心高级研究员、投资部总经理、销售总监、董事会秘书、副总裁等职务。
去年12月29日,该公司再度发布基金行业高级管理人员变更公告,刘晓玲新任基金管理公司总经理,任职日期为2023年12月27日。该公告并未披露有关督察长职位的任何变更。
证监会电子信息披露平台网站显示,自2023年12月发生高管变更以来,该公司未再发布任何高级管理人员变更公告。
可见,2023年8月15日至今,该公司董事长代任督察长的时间将近11个月。
而按照证监会相关规定,董事长代行督察长职务的时间不得超过6个月。
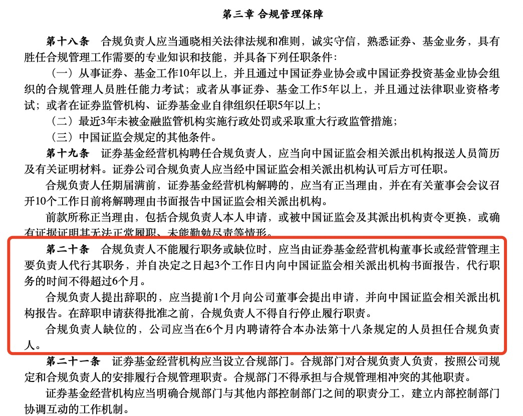
具体来看,证监会发布的《证券公司和证券投资基金管理公司合规管理办法》(下称《管理办法》)中第二十条规定,合规负责人不能履行职务或缺位时,应当由证券基金经营机构董事长或经营管理主要负责人代行其职务,并自决定之日起3个工作日内向中国证监会相关派出机构书面报告,代行职务的时间不得超过6个月。
《管理办法》还指出,合规负责人,包括证券公司的合规总监和证券投资基金管理公司的督察长。
北信瑞丰基金管理规模偏小,此前曾陷入欠薪传闻
北信瑞丰基金是一家信托系公募,成立于2014年3月。公司由北京国际信托有限公司与莱州瑞海投资有限公司共同发起设立,二者持股比例分别为60%和40%,公司注册资本为1.7亿元人民币。
公开信息显示,北京国际信托有限公司是一家专业从事金融信托业务的大型非银行金融机构,是中国改革开放之初首批成立的信托公司之一。莱州瑞海投资有限公司则熟悉矿业领域资本运作,善于矿业项目的产业链整合。
该公司的管理规模整体偏小,2024年一季度末,该公司非货管理规模为27.39亿元,旗下共有15只基金,包括3只股票型基金、7只混合型基金、3只债券型基金、2只货币型基金。
今年5月,北信瑞丰还曾陷入“欠薪”风波。当时网络上有网友爆料称,北信瑞丰基金的薪水发放日通常为每月15日,而5月该公募拖了一个星期仍未发放薪水。
对此,该公司回应称,所谓“欠薪”传言为不实信息,实际情况为公司近期对薪资发放时间进行了调整,由原来的上发薪模式转变为下发薪。在回应公司的经营状况时,北信瑞丰基金当时表示,业务运营一切正常,持续展现出良好的发展势头。
据悉,“上发薪”模式即本月工资在本月就发放。例如,在5月15日,将5月的全部工资提前发放。“下发薪”模式,即本月工资下月发放,例如5月的全部工资在6月初发放。
有业内人士对记者表示,月中便发放当月全部工资的“上发薪”模式,会有财务管理的不便,调整为“下发薪”,有助于优化公司财务管理流程、提升运营效率。





